登录
注册
回到首页
AI
搜索
发现报告
发现数据
发现专题
研选报告
定制报告
VIP
权益
发现大使
发现一下
行业研究
公司研究
宏观策略
财报
招股书
会议纪要
seedance2.0
低空经济
DeepSeek
AIGC
大模型
行业研究
INDUSTRY
公司研究
COMPANY
宏观策略
STRATEGY
会议纪要
MINUTES
财报
ANNUALS
招股书
PROSPECTUS
期货研究
FUTURES
金工量化
QUANT
集运日报:多头情绪基本出尽,盘面宽幅震荡,二季度行情或有反复,远月更多为修复行情,多单建议部分止盈
2025-02-13
新世纪期货
D***
1页
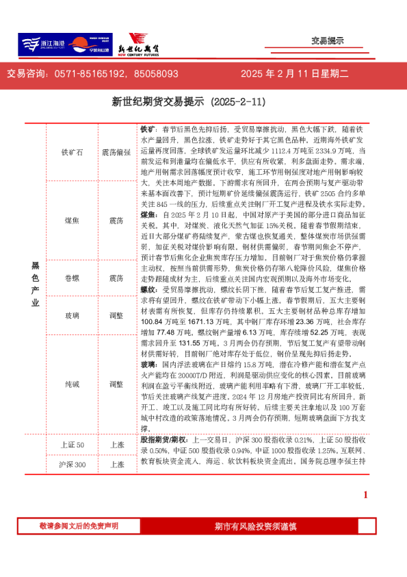
交易提示
2025-02-12
新世纪期货
A***
7页
苹果需求进入季节性淡季 玉米节后下游再次补库
2025-02-12
新世纪期货
X***
2页
集运日报:多头情绪持续,但盘面整体涨幅有所下降,二季度行情或有反复,远月更多为修复行情,多单建议部分止盈
2025-02-12
新世纪期货
爱***
1页
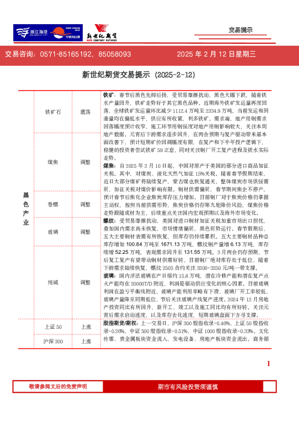
交易提示
2025-02-11
新世纪期货
惊***
7页
沪金避险情绪激增 沪铜延续供应偏紧趋势
2025-02-11
新世纪期货
杜***
2页
集运日报:多头情绪持续高涨,远月合约尾盘再度涨停,二季度行情或有反复,远月更多为修复行情,多单建议部分止盈
2025-02-11
新世纪期货
D***
1页
交易提示
2025-02-10
新世纪期货
等***
6页
纸浆购销氛围仍显清淡 塑料库存消化压力偏大
2025-02-10
新世纪期货
M***
2页
集运日报:停火协议周末再出端倪,受情绪影响各合约涨停,但需要结合MSK展开的价格战,逢低建仓,不宜追单。
2025-02-10
新世纪期货
洪
1页
上一页
1
...
87
88
89
90
91
...
394
下一页
热门搜索
在线教育
房地产
钢铁
新能源汽车
物流
小米
瑞幸咖啡
医疗器械
换一批
主要行业
换一批
信息技术
金融
医药生物
电子设备
机械设备
建筑建材
基础化工
食品饮料
文化传媒
特色标签
深度研究
非券商报告
英译中
主要机构
换一批