登录
注册
回到首页
AI
搜索
发现报告
发现数据
发现专题
研选报告
定制报告
VIP
权益
发现大使
发现一下
行业研究
公司研究
宏观策略
财报
招股书
会议纪要
seedance2.0
低空经济
DeepSeek
AIGC
大模型
行业研究
INDUSTRY
公司研究
COMPANY
宏观策略
STRATEGY
会议纪要
MINUTES
财报
ANNUALS
招股书
PROSPECTUS
期货研究
FUTURES
金工量化
QUANT
7月铁矿月报:“反内卷”吹响号角,短期矿价偏强运行
2025-07-03
新世纪期货
邓***
13页
2025年7月金融市场展望:看涨情绪改善,股债多头持有
2025-07-03
新世纪期货
严***
10页
7月聚酯展望
2025-07-03
新世纪期货
有***
9页
新世纪期货交易提示(2025-7-3)
2025-07-03
新世纪期货
话***
6页
沪金短期维持高位震荡 玉米现货市场活跃度提升
2025-07-03
新世纪期货
张***
2页
集运日报:美越达成贸易协议,转口贸易或将面临20%关税,空单已建议全部止盈,符合日报预期,建议轻仓参与或观望。
2025-07-03
新世纪期货
爱***
1页
2025年7月3日集运日报
2025-07-03
新世纪期货
喵***
1页
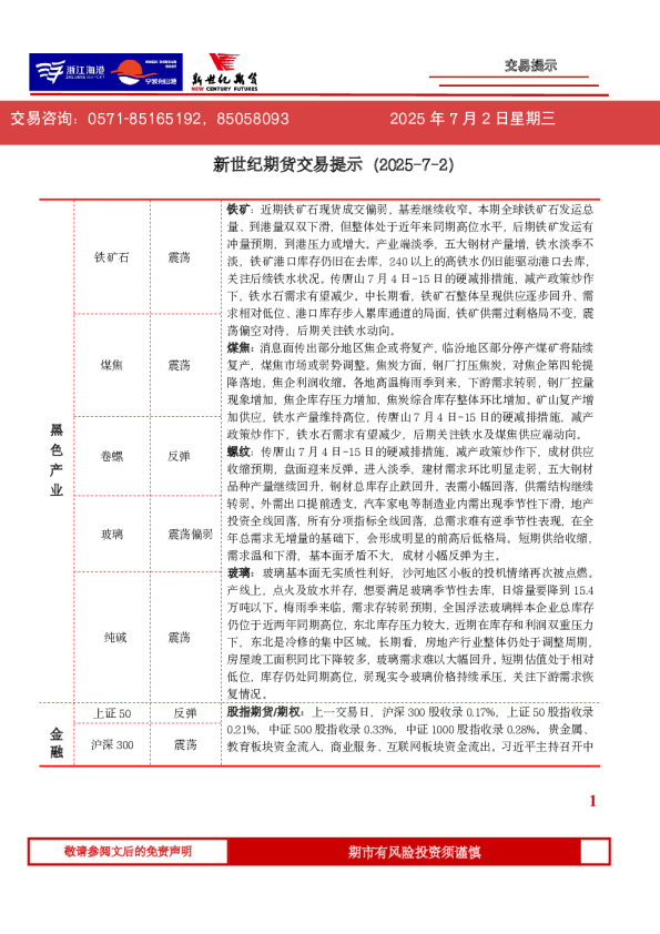
新世纪期货交易提示(2025-7-2)
2025-07-02
新世纪期货
顾***
6页
铁矿石供需过剩格局不变 玻璃基本面无实质性利好
2025-07-02
新世纪期货
故***
2页
集运日报:部分主要港口拥堵,船司7月下旬有意提高价格中枢,空单可考虑全部止盈,符合日报预期,建议轻仓参与或观望。
2025-07-02
新世纪期货
c***
1页
上一页
1
...
55
56
57
58
59
...
394
下一页
热门搜索
在线教育
房地产
钢铁
新能源汽车
物流
小米
瑞幸咖啡
医疗器械
换一批
主要行业
换一批
信息技术
金融
医药生物
电子设备
机械设备
建筑建材
基础化工
食品饮料
文化传媒
特色标签
深度研究
非券商报告
英译中
主要机构
换一批