登录
注册
回到首页
AI
搜索
发现报告
发现数据
发现专题
研选报告
定制报告
VIP
权益
发现大使
发现一下
行业研究
公司研究
宏观策略
财报
招股书
会议纪要
seedance2.0
低空经济
DeepSeek
AIGC
大模型
行业研究
INDUSTRY
公司研究
COMPANY
宏观策略
STRATEGY
会议纪要
MINUTES
财报
ANNUALS
招股书
PROSPECTUS
期货研究
FUTURES
金工量化
QUANT
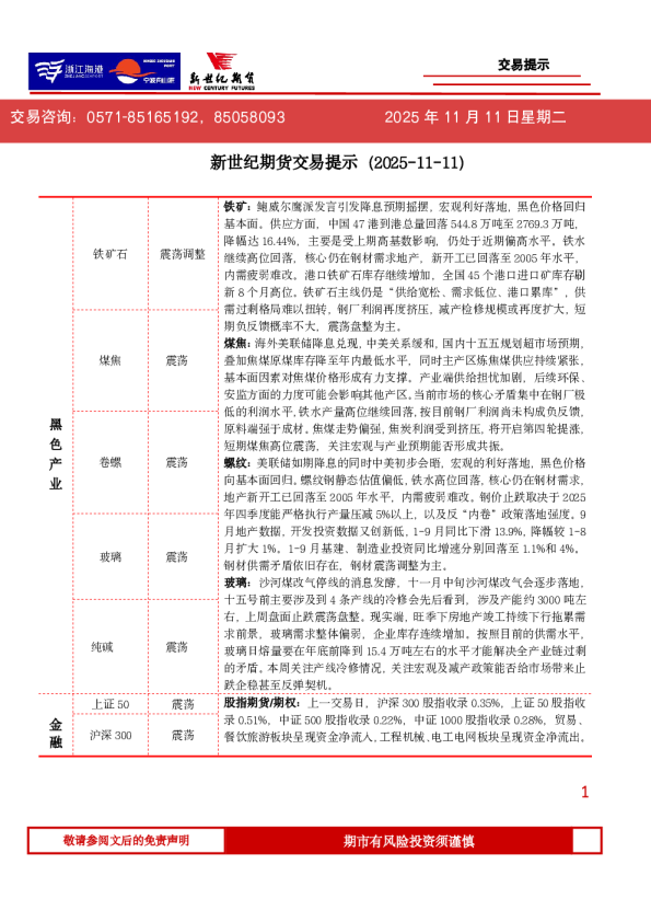
新世纪期货交易提示(2025-11-11)
2025-11-11
新世纪期货
洪***
6页
沪金维持高位震荡 橡胶跟随宏观主导行情
2025-11-11
新世纪期货
徐***
2页
集运日报:SCFIS持续涨势运价区间再次季节性上移风险偏好者可提前布局02合约关注12月份运价支撑逻辑
2025-11-11
新世纪期货
Y***
1页
集运日报:SCFIS持续涨势,运价区间再次季节性上移,风险偏好者可提前布局02合约,关注12月份运价支撑逻辑。
2025-11-11
新世纪期货
心***
1页
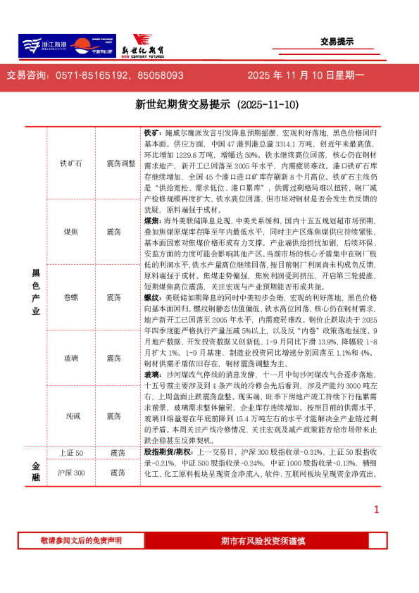
新世纪期货交易提示(2025-11-10)
2025-11-10
新世纪期货
何***
6页
焦炭利润受到挤压 玻璃企业库存连续增加
2025-11-10
新世纪期货
M***
2页
集运日报:盘面持续回调,多头情绪减弱,盘面持续下行,已建议全部止盈,符合日报预期,关注11月运价中枢
2025-11-10
新世纪期货
M***
1页
集运日报
2025-11-10
新世纪期货研究所
新世纪期货
邓***
1页
集运日报:盘面持续回调,多头情绪减弱,盘面持续下行,已建议全部止盈,符合日报预期,关注11月运价中枢。
2025-11-10
新世纪期货
S***
1页
新世纪期货交易提示(2025-11-7)
2025-11-07
新世纪期货
亓***
6页
上一页
1
...
16
17
18
19
20
...
394
下一页
热门搜索
在线教育
房地产
钢铁
新能源汽车
物流
小米
瑞幸咖啡
医疗器械
换一批
主要行业
换一批
信息技术
金融
医药生物
电子设备
机械设备
建筑建材
基础化工
食品饮料
文化传媒
特色标签
深度研究
非券商报告
英译中
主要机构
换一批