登录
注册
回到首页
AI
搜索
发现报告
发现数据
发现专题
研选报告
定制报告
VIP
权益
发现大使
发现一下
行业研究
公司研究
宏观策略
财报
招股书
会议纪要
Token
低空经济
十五五
AIGC
大模型
行业研究
INDUSTRY
公司研究
COMPANY
宏观策略
STRATEGY
会议纪要
MINUTES
财报
ANNUALS
招股书
PROSPECTUS
期货研究
FUTURES
金工量化
QUANT
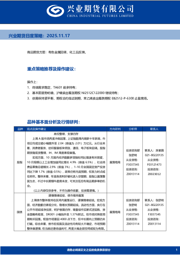
棕榈油累库担忧尚未消退 原油价格重心或继续下移
2025-12-15
兴业期货
有***
1页
沪铝价格下方支撑延续 沪镍基本面弱势明确
2025-12-12
兴业期货
C***
1页
焦炭区域供给小幅收紧 玻璃刚需预期偏弱
2025-12-11
兴业期货
林***
2页
橡胶基本面边际改善 碳酸锂终端消费仍在持续发力
2025-12-10
兴业期货
E***
1页
棕榈油基本面预期谨慎 原油震荡偏弱运行
2025-12-09
兴业期货
大***
2页
贵金属上涨逻辑依然坚实 沪铜精矿紧缺格局依旧
2025-12-08
兴业期货
赵***
2页
焦煤冬储预期有所降温 纯碱需求缺乏增量利好
2025-12-08
兴业期货
L***
2页
多晶硅有效需求严重不足 橡胶终端需求仍受政策刺激
2025-12-05
兴业期货
A***
1页
棕榈油基本面多空交织 棉花需求较为疲软
2025-12-04
兴业期货
哪***
2页
沪铝需求仍有增长预期 沪镍冶炼端产能依旧过剩
2025-12-02
兴业期货
M***
1页
上一页
1
...
7
8
9
10
11
...
66
下一页
热门搜索
在线教育
房地产
钢铁
新能源汽车
物流
小米
瑞幸咖啡
医疗器械
换一批
主要行业
换一批
信息技术
金融
医药生物
电子设备
机械设备
建筑建材
基础化工
食品饮料
文化传媒
特色标签
深度研究
非券商报告
英译中
主要机构
换一批