登录
注册
回到首页
AI
搜索
发现报告
发现数据
发现专题
研选报告
定制报告
VIP
权益
发现大使
发现一下
行业研究
公司研究
宏观策略
财报
招股书
会议纪要
seedance2.0
低空经济
DeepSeek
AIGC
大模型
行业研究
INDUSTRY
公司研究
COMPANY
宏观策略
STRATEGY
会议纪要
MINUTES
财报
ANNUALS
招股书
PROSPECTUS
期货研究
FUTURES
金工量化
QUANT
【周度关注】每周粮谋:2024年 第39周
2024-09-23
中粮期货
我***
4页
油脂油料每日追踪
2024-09-23
中粮期货
落***
4页
玉米日报
2024-09-23
中粮期货
罗***
4页
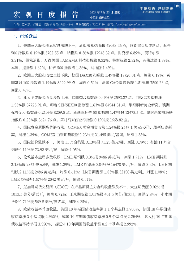
宏观日报
2024-09-23
中粮期货
落***
4页
原油日报
2024-09-23
中粮期货
L***
4页
白糖日报
2024-09-23
中粮期货
高***
3页
【收盘评述】9月23日:原糖大涨,郑糖延续涨势
2024-09-23
中粮期货
A***
1页
【势赢交易】9月23冲高回落节前弱势
2024-09-23
中粮期货
陈***
1页
【市场聚焦】鸡蛋:短时回暖
2024-09-23
中粮期货
高***
1页
中粮期货聚酯瓶片产业周报
2024-09-22
中粮期货
芥***
21页
上一页
1
...
388
389
390
391
392
...
1000
下一页
热门搜索
在线教育
房地产
钢铁
新能源汽车
物流
小米
瑞幸咖啡
医疗器械
换一批
主要行业
换一批
信息技术
金融
医药生物
电子设备
机械设备
建筑建材
基础化工
食品饮料
文化传媒
特色标签
深度研究
非券商报告
英译中
主要机构
换一批