登录
注册
回到首页
AI
搜索
发现报告
发现数据
发现专题
研选报告
定制报告
VIP
权益
发现大使
发现一下
行业研究
公司研究
宏观策略
财报
招股书
会议纪要
稀土
低空经济
DeepSeek
AIGC
智能驾驶
大模型
当前位置:首页
/
宏观策略
/
报告详情
宏观金融早报:美非农数据超预期,国内注册制步伐加速,期指调整压力犹存期债维持震荡
2015-12-07
沈文卓、王俊启
浙商期货
听***
你可能感兴趣
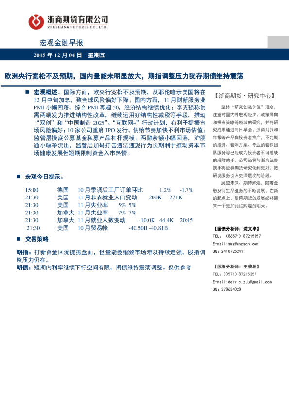
宏观金融早报:欧洲央行宽松不及预期,国内量能未明显放大,期指调整压力犹存期债维持震荡
浙商期货
2015-12-04
宏观金融早报:美三季度GDP等不及预期国内五中全会闭幕,期指调整压力犹存期债观望
浙商期货
2015-10-30
宏观金融早报:美加息不确定性犹存且国内仍需维稳汇率预期,期指下行压力犹存期债观望
浙商期货
2015-09-15
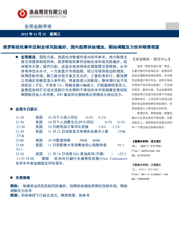
宏观金融早报:俄罗斯战机事件压制全球风险偏好,国内股票供给增加,期指调整压力犹存期债观望
浙商期货
2015-11-25
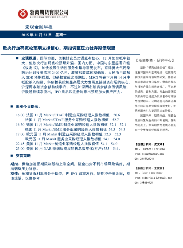
宏观金融早报:欧央行加码宽松预期支撑信心,期指调整压力犹存期债观望
浙商期货
2015-11-23