登录
注册
回到首页
AI
搜索
发现报告
发现数据
发现专题
研选报告
定制报告
VIP
权益
发现大使
发现一下
行业研究
公司研究
宏观策略
财报
招股书
会议纪要
seedance2.0
低空经济
DeepSeek
AIGC
大模型
当前位置:首页
/
其他报告
/
报告详情
2015年11月9日债券周评:利空来袭,短期小调整;供给调控,把握大格局
2015-11-09
潘捷
国金证券
孙***
你可能感兴趣
利率债小专题暨11月23日债券周评:利率走廊:短期利率的稳定器
国金证券
2015-11-23
2015年11月16日债券周评:年关将至,对债坚持“半糖主义”
国金证券
2015-11-16
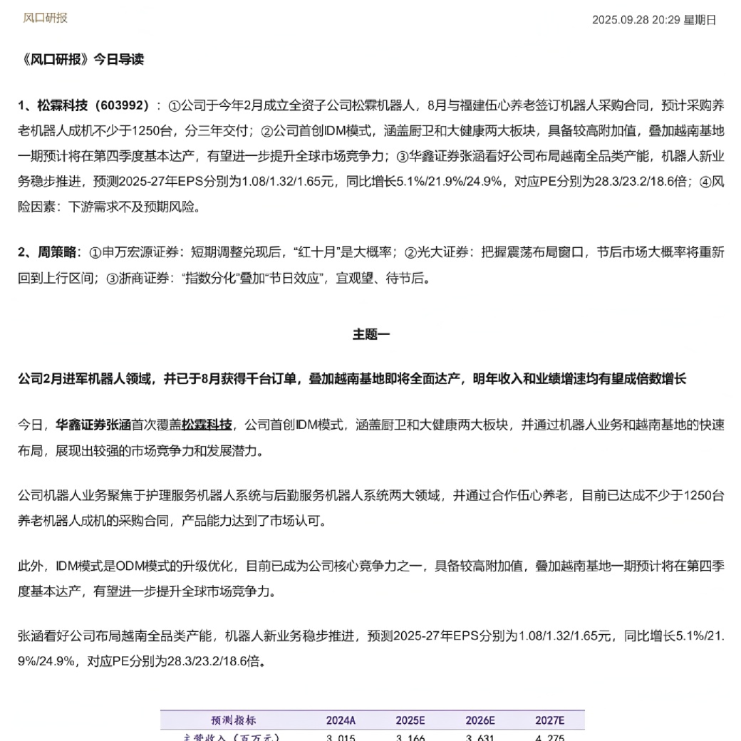
风口研报·公司 公司2月进军机器人领域,并已于8月获得千台订单,叠加越南基地即将全面达产,明年收入和业绩增速均有望成倍数增长;周策略:短期调整兑现后,“红十月”是大概率,把握震荡布局窗口
华鑫证券&申万宏源&光大证券&浙商证券
2025-09-28
债券周评:债市短期波澜小,套息策略依然优
国金证券
2015-05-24
2019年5月20日债券周评:货币政策预计保持稳健,债券短期交易性机会小
东方证券
2019-05-18