登录
注册
回到首页
AI
搜索
发现报告
发现数据
发现专题
研选报告
定制报告
VIP
权益
发现大使
发现一下
行业研究
公司研究
宏观策略
财报
招股书
会议纪要
稀土
低空经济
DeepSeek
AIGC
智能驾驶
大模型
当前位置:首页
/
宏观策略
/
报告详情
东海宏观经济日评:希腊或退欧美国将加息 中国政策宽松加码
2015-07-13
东海期货
听***
你可能感兴趣
东海能源化工产业链日评:希腊退欧打压化工品
东海期货
2015-07-04
东海宏观经济日评:美国强劲希腊忧虑 中国监管层三箭齐发
东海证券
2015-07-02
宏观研究快评:7月5日希腊公投简评-希腊退欧风险升级,或将重启新一轮谈判
民族证券
2015-07-06
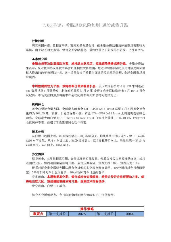
早评:希腊退欧风险加剧 避险或将升温
证金贵金属
2015-07-06
金属镍日评:希腊退欧警报解除 短线沪镍或反弹
广州期货
2015-07-13