登录
注册
回到首页
AI
搜索
发现报告
发现数据
发现专题
研选报告
定制报告
VIP
权益
发现大使
发现一下
行业研究
公司研究
宏观策略
财报
招股书
会议纪要
海南封关
低空经济
DeepSeek
AIGC
大模型
当前位置:首页
/
其他报告
/
报告详情
钢材及铁矿石周报:库存降转增 黑色走势疲弱
2015-07-06
田欣沅
方中中期期货
南***
你可能感兴趣
钢矿日报:钢材库存由降转增 黑色大幅下跌
东吴期货
2018-08-30
钢材及铁矿石周报:现货疲弱 黑色窄幅震荡
方中中期期货
2015-07-20
钢材及铁矿石期货周报:现货行业疲弱,黑色涨难跌易
方中中期期货
2015-11-02
钢材及铁矿石周报:现货疲弱 黑色超跌反弹
方中中期期货
2015-07-14
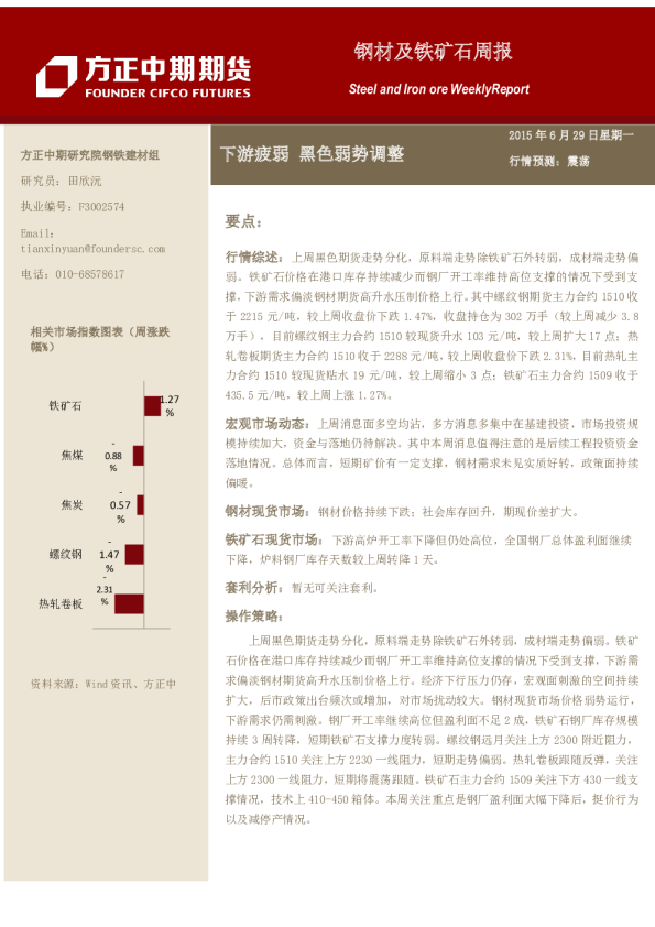
钢材及铁矿石周报:下游疲弱 黑色弱势调整
方中中期期货
2015-06-29