登录
注册
回到首页
AI
搜索
发现报告
发现数据
发现专题
研选报告
定制报告
VIP
权益
发现大使
发现一下
行业研究
公司研究
宏观策略
财报
招股书
会议纪要
seedance2.0
低空经济
DeepSeek
AIGC
大模型
当前位置:首页
/
其他报告
/
报告详情
股指期货早报:期指全面反弹,市场情绪有所修复
2015-07-01
华信期货
点***
你可能感兴趣
2022年10月股指期货周报:节后期指底部反弹,市场情绪边际修复有望持续
中泰期货
2022-10-17
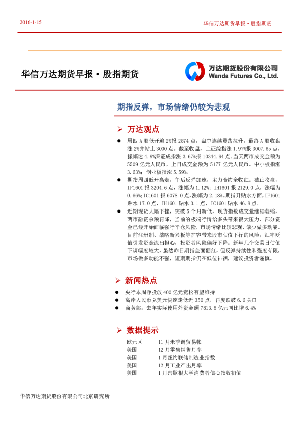
股指期货早报:期指反弹,市场情绪仍较为悲观
华信期货
2016-01-15
股指期货晨报:技术面渐修复 期指或有所反弹
国泰期货
2020-10-23
宏观金融早报:美市场情绪有所提升,国内无风险利率再度下行,期指存小幅反弹动力
浙商期货
2016-01-15
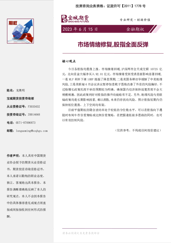
金融期权日报:市场情绪修复,股指全面反弹
宝城期货
2023-06-15