登录
注册
回到首页
AI
搜索
发现报告
发现数据
发现专题
研选报告
定制报告
VIP
权益
发现大使
发现一下
行业研究
公司研究
宏观策略
财报
招股书
会议纪要
seedance2.0
低空经济
DeepSeek
AIGC
大模型
当前位置:首页
/
其他报告
/
报告详情
基金日报:约八成股基仓位超九成 拉响流动性警报
2015-06-29
闻群
民生证券
在***
你可能感兴趣
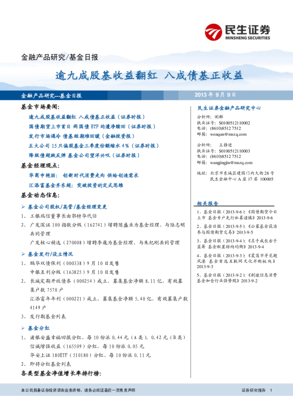
基金日报:逾九成股基收益翻红,八成债基正收益
民生证券
2013-09-10
主动股基仓位上调,睿远稳进配臵两年持有超募金额达千亿:基金市场和组合周报
安信证券
2021-12-13
主动股基仓位上调,股票ETF连续4周增持超百亿,中概互联ETF超370亿:基金市场和组合周报
安信证券
2022-01-17
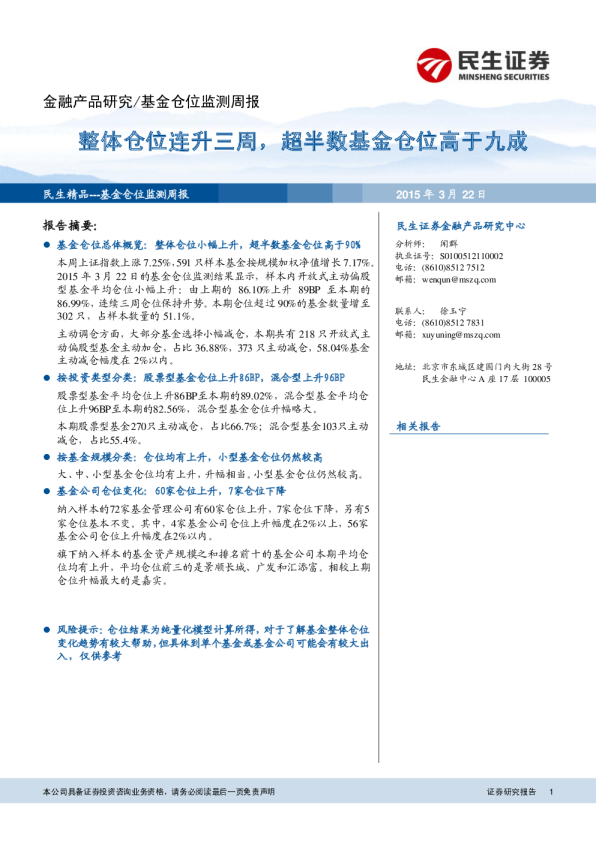
基金仓位监测周报:整体仓位连升三周,超半数基金仓位高于九成
民生证券
2015-03-22
绝对收益择时:市场趋同指标再次拉响警报,减仓信号出现!
东方证券
2013-02-04