登录
注册
回到首页
AI
搜索
发现报告
发现数据
发现专题
研选报告
定制报告
VIP
权益
发现大使
发现一下
行业研究
公司研究
宏观策略
财报
招股书
会议纪要
稀土
低空经济
DeepSeek
AIGC
智能驾驶
大模型
当前位置:首页
/
宏观策略
/
报告详情
2015年4月金融统计数据报告
2015-05-13
中国人民银行
意***
你可能感兴趣
2015年4月社会融资规模和金融统计数据解读:社融M2继续走弱,宽松依然药不能停
国投期货
2015-05-14
2015年4月社会融资规模增量统计数据报告
中国人民银行
2015-05-13
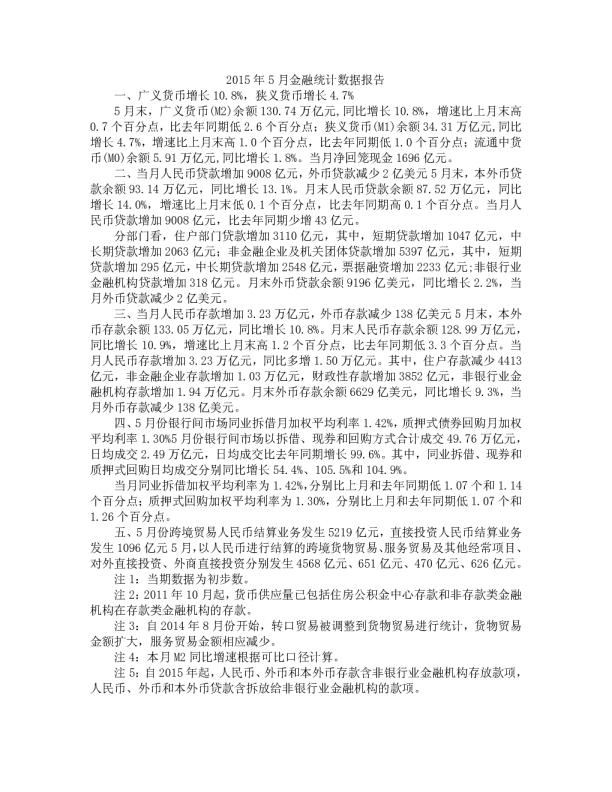
2015年5月金融统计数据报告
中国人民银行
2015-06-11
2015年一季度金融统计数据报告
中国人民银行
2015-04-14
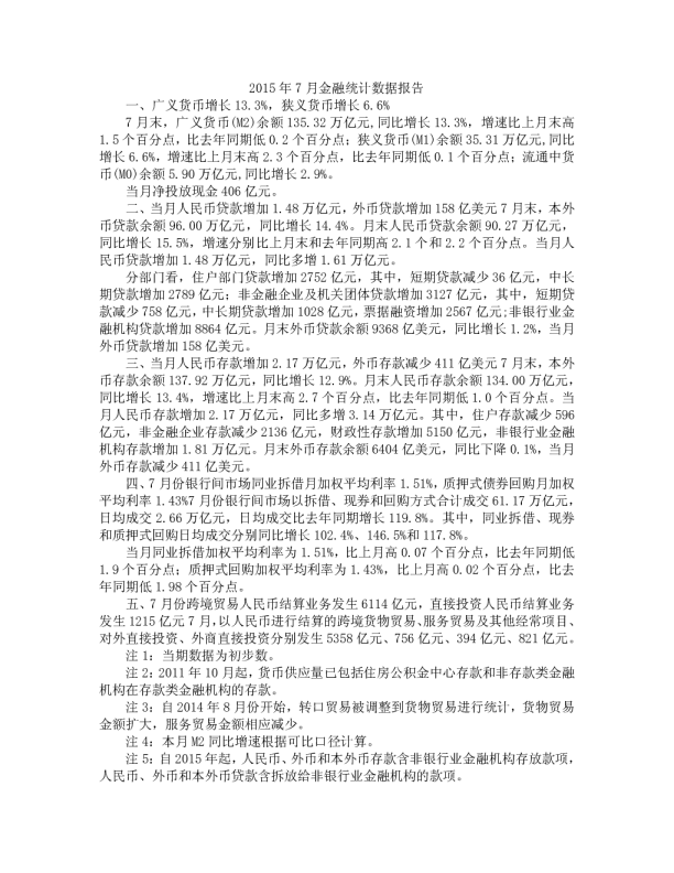
中国人民银行2015年7月金融统计数据报告
中国人民银行
2015-08-11