登录
注册
回到首页
AI
搜索
发现报告
发现数据
发现专题
研选报告
定制报告
VIP
权益
发现大使
发现一下
行业研究
公司研究
宏观策略
财报
招股书
会议纪要
稀土
低空经济
DeepSeek
AIGC
智能驾驶
大模型
当前位置:首页
/
其他报告
/
报告详情
软商品早报:压榨厂提前收榨 市场预估产量或继续下调
2015-02-12
朱晓燕、李若兰
浙商期货
无***
你可能感兴趣
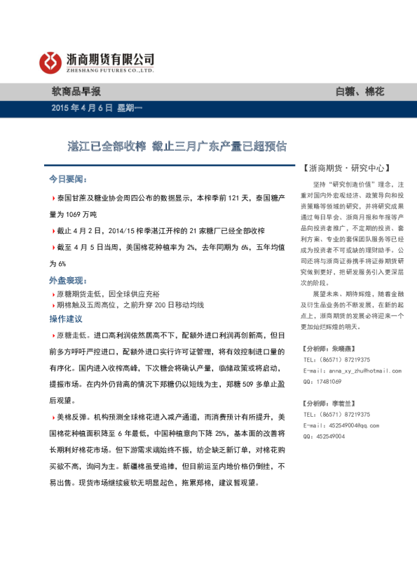
软商品早报:湛江已全部收榨 截止三月广东产量已超预估
浙商期货
2015-04-07
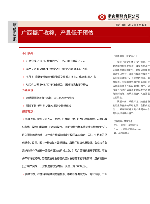
软商品早报:广西糖厂收榨,产量低于预估
浙商期货
2017-04-12
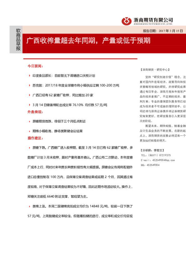
软商品早报:广西收榨量超去年同期,产量或低于预期
浙商期货
2017-03-15
软商品早报:白糖产量预估下调 郑棉郑糖观望为主
浙商期货
2016-03-15
软商品早报:印度糖产量预估进一步下调,支撑糖价
浙商期货
2017-02-06