登录
注册
回到首页
AI
搜索
发现报告
发现数据
发现专题
研选报告
定制报告
VIP
权益
发现大使
发现一下
行业研究
公司研究
宏观策略
财报
招股书
会议纪要
稀土
低空经济
DeepSeek
AIGC
智能驾驶
大模型
当前位置:首页
/
其他报告
/
报告详情
煤焦钢矿日报:现货市场渐冷,钢矿弱势盘整
2015-02-09
黑色小组
新湖期货
比***
你可能感兴趣
煤焦钢矿日报:现货弱势依旧,钢矿尾盘反弹
新湖期货
2015-01-19
煤焦钢矿日报:现货持续恶化 盘面弱势下行
新湖期货
2015-01-20
煤焦钢矿日报:现货疲弱,黑色弱势走低
新湖期货
2015-03-05
煤焦钢矿日报:现货弱势持稳 铁矿尾盘下跌
新湖期货
2015-02-04
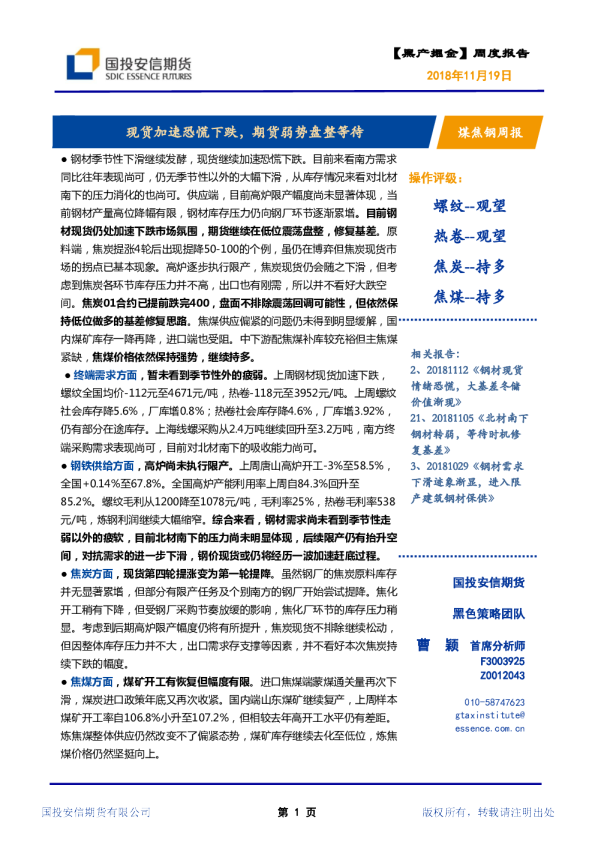
煤焦钢周报:现货加速恐慌下跌,期货弱势盘整等待
国投期货
2018-11-19