登录
注册
回到首页
AI
搜索
发现报告
发现数据
发现专题
研选报告
定制报告
VIP
权益
发现大使
发现一下
行业研究
公司研究
宏观策略
财报
招股书
会议纪要
中央经济工作会议
低空经济
DeepSeek
AIGC
智能驾驶
大模型
当前位置:首页
/
其他报告
/
报告详情
美联储利率决议如预期,了无新意
2015-01-29
AETOS
足***
你可能感兴趣
白银早评:美联储利率决议无新意 贵金属继续上涨
美尔雅期货
2016-01-28
宏观研究快评:4月FOMC决议新意不多,美联储更显鹰派
民族证券
2015-04-30
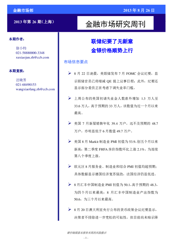
贵金属周刊:联储纪要了无新意,金银价格顺势上行
建设银行
2013-08-27
金银日报:欧元区利率决议新意较少,贵金属小幅走高
华泰期货
2019-10-25
贵金属日报:欧央行利率决议无太大新意 美元走低贵金属维稳
华泰期货
2021-10-29