登录
注册
回到首页
AI
搜索
发现报告
发现数据
发现专题
研选报告
定制报告
VIP
权益
发现大使
发现一下
行业研究
公司研究
宏观策略
财报
招股书
会议纪要
稀土
低空经济
DeepSeek
AIGC
智能驾驶
大模型
当前位置:首页
/
其他报告
/
报告详情
贵金属早报:欧版QE超预期金银受益
2015-01-23
广发期货
喵***
你可能感兴趣
黄金白银日报:欧版QE祭出规模超预期,金银止跌回升
东吴期货
2015-01-23
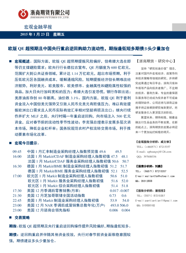
宏观金融早报:欧版QE超预期且中国央行重启逆回购助力流动性,期指逢低短多期债多头少量加仓
浙商期货
2015-01-23
金属贵金属早报:金价触及近期高点 静待欧版QE
浙商期货
2015-01-21
金属贵金属早报:欧版QE刺激金价小幅反弹
浙商期货
2015-01-23
能源化工日报(原油、沥青):欧版QE略超预期,美原油库存创新高
中信期货
2015-01-23