登录
注册
回到首页
AI
搜索
发现报告
发现数据
发现专题
研选报告
定制报告
VIP
权益
发现大使
发现一下
行业研究
公司研究
宏观策略
财报
招股书
会议纪要
稀土
低空经济
DeepSeek
AIGC
智能驾驶
大模型
当前位置:首页
/
公司研究
/
报告详情
收购芯片前驱体企业,加速布局电子材料等新领域
2016-08-30
王席鑫、孙琦祥、罗雅婷
安信证券
立***
你可能感兴趣
收购Heraeus布局半导体高纯石英材料,电子湿化学品+电子特气+前驱体一站式服务平台未来可期
中邮证券
2024-10-25
北交所信息更新:公司拟进一步收购英特美实现并表,加快布局光刻胶等高端电子材料
开源证券
2025-03-10
电子化学品行业系列报告之一:平板显示材料:国内企业加速产业链布局,平板显示材料国产化掀开新篇章
电子设备
国金证券
2017-06-19
电子材料平台型企业,并购切入新领域
基础化工
群益证券
2024-11-19
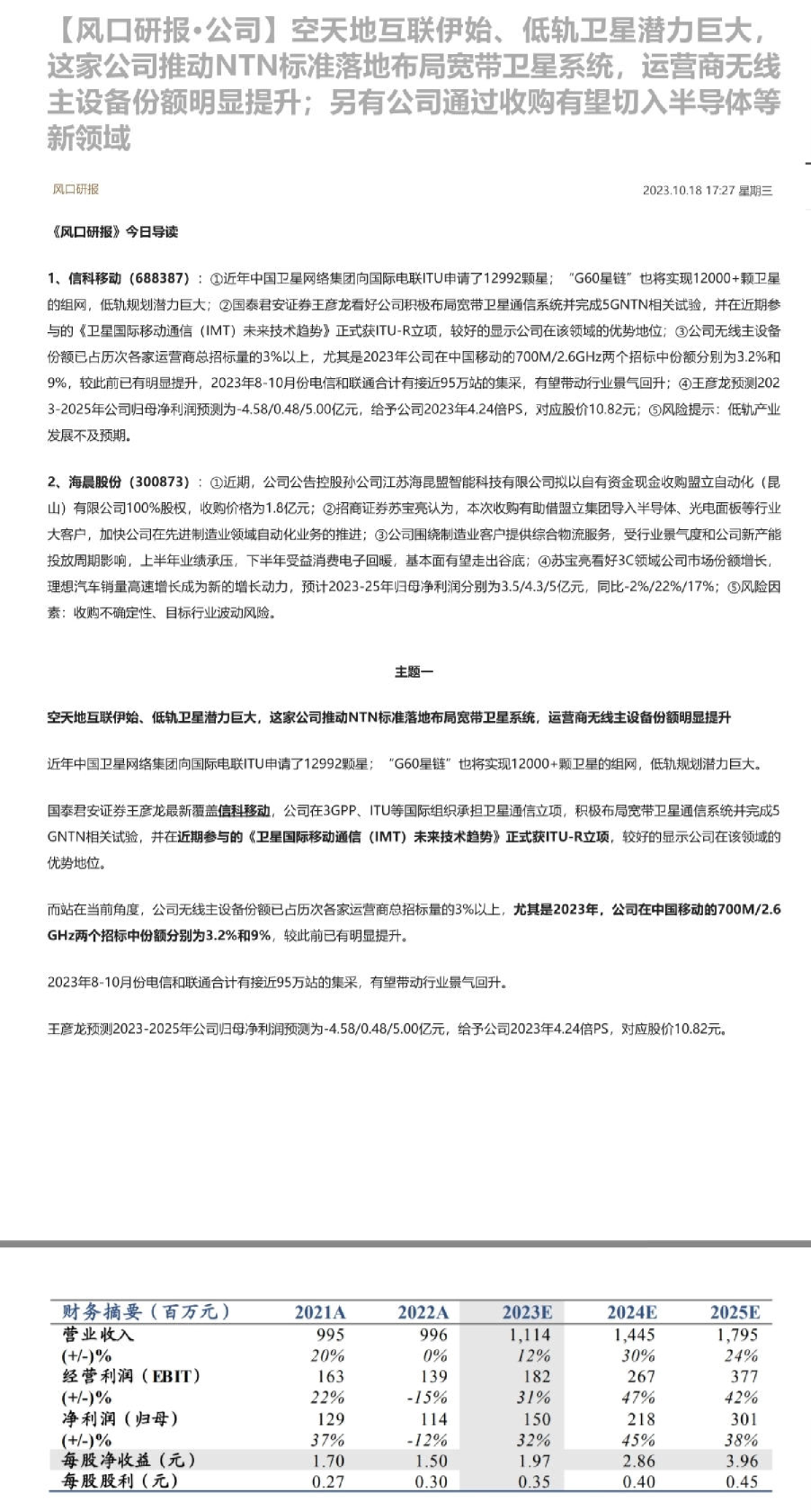
【风口研报·公司】空天地互联伊始、低轨卫星潜力巨大,这家公司推动NTN标准落地布局宽带卫星系统,运营商无线主设备份额明显提升;另有公司通过收购有望切入半导体等新领域
风口研报
2023-10-18