登录
注册
回到首页
AI
搜索
发现报告
发现数据
发现专题
研选报告
定制报告
VIP
权益
发现大使
发现一下
行业研究
公司研究
宏观策略
财报
招股书
会议纪要
seedance2.0
低空经济
DeepSeek
AIGC
大模型
当前位置:首页
/
其他报告
/
报告详情
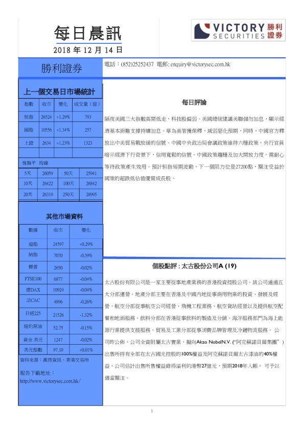
每日晨讯
2018-12-14
胜利证券
意***
你可能感兴趣
每日晨讯
中泰国际
2025-06-02
中泰国际每日晨讯
中泰国际
2025-06-12
每日晨讯
中泰国际
2025-06-11
每日晨讯
中泰国际
2025-03-06
每日晨讯
中泰国际
2025-03-12