登录
注册
回到首页
AI
搜索
发现报告
发现数据
发现专题
研选报告
定制报告
VIP
权益
发现大使
发现一下
行业研究
公司研究
宏观策略
财报
招股书
会议纪要
中央经济工作会议
低空经济
DeepSeek
AIGC
智能驾驶
大模型
当前位置:首页
/
其他报告
/
报告详情
股指期货日报:一日游行情结束,股指大幅回落
2018-10-24
李彦森
方中中期期货
***
你可能感兴趣
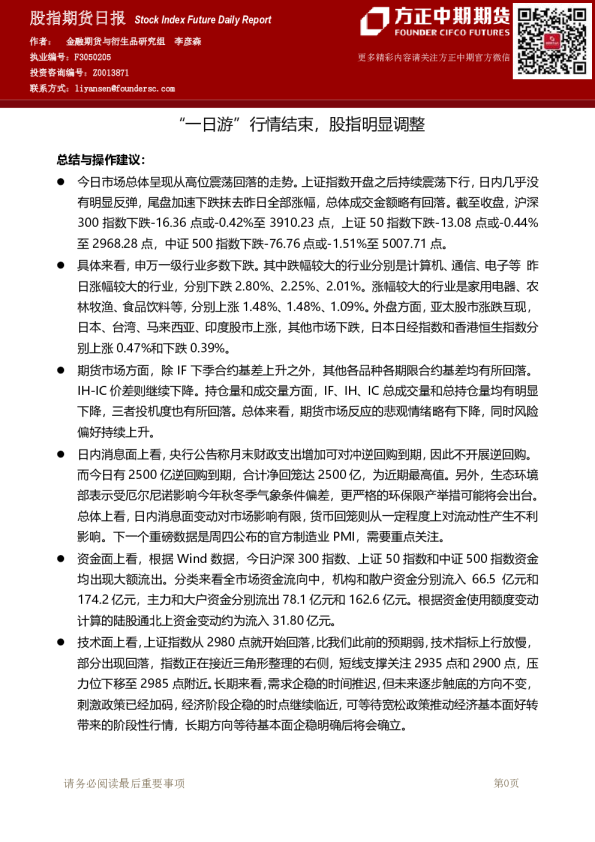
股指期货日报:“一日游”行情结束,股指明显调整
方正中期期货
2019-10-31
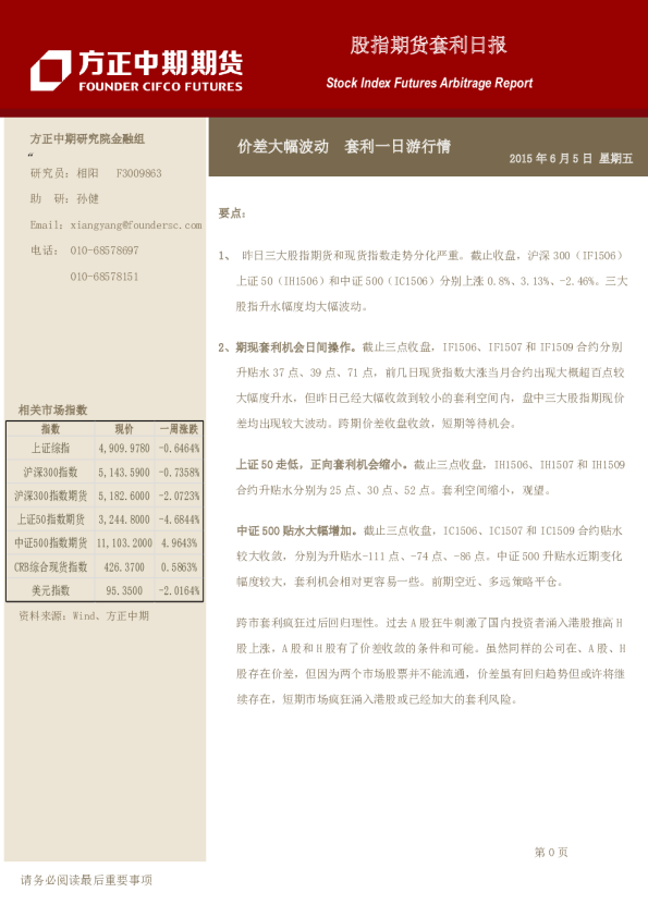
股指期货套利日报:价差大幅波动 套利一日游行情
方中中期期货
2015-06-05
股指期货日报:权重股一日游,期指再度回落
恒泰期货
2015-06-09
股指期货早盘聚焦:沪指反弹行情结束,期指大幅暴跌
恒泰期货
2015-08-24
信达股指策略周报:短期大幅杀跌行情趋于结束,后市将进入震荡蓄势阶段
信达期货
2020-09-14