登录
注册
回到首页
AI
搜索
发现报告
发现数据
发现专题
研选报告
定制报告
VIP
权益
发现大使
发现一下
行业研究
公司研究
宏观策略
财报
招股书
会议纪要
中央经济工作会议
低空经济
DeepSeek
AIGC
大模型
当前位置:首页
/
其他报告
/
报告详情
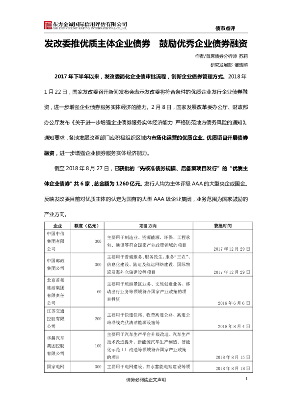
债市点评:发改委推优质主体企业债券,鼓励优秀企业债券融资
2018-08-31
东方金诚
简***
你可能感兴趣
发改委《关于支持优质企业直接融资进一步增强企业债券服务实体经济能力的通知》点评:积极因素累积,龙头优势凸显
房地产
长城证券
2018-12-13
房地产:发改委企业债政策点评:企业债发行主体涵盖优质民企,改善融资悲观情绪
房地产
西部证券
2018-12-13
电力设备及新能源:鼓励多元主体投资配电网,发改委能源局支持配电网高质量发展
公用事业
中国银河证券
2024-03-03
债市日评:5月企业债券融资负增长,低信用资质发行人融资困难度明显提升
国信证券
2016-05-31
债市日评:4月企业债券融资对实体的支持快速下滑
国信证券
2016-04-27