登录
注册
回到首页
AI
搜索
发现报告
发现数据
发现专题
研选报告
定制报告
VIP
权益
发现大使
发现一下
行业研究
公司研究
宏观策略
财报
招股书
会议纪要
稀土
低空经济
DeepSeek
AIGC
智能驾驶
大模型
当前位置:首页
/
公司研究
/
报告详情
2018中报:二季度限产影响较小盈利大幅提高,环保治理优秀采暖季或不予错峰生产
2018-08-30
陈显帆、周佳莹
东吴证券
劣***
你可能感兴趣
关注采暖季错峰限产对供给端的扰动
钢铁
中泰证券
2017-08-03
钢材:北方将执行采暖季错峰生产 刺激钢材价格反弹
中钢期货
2017-11-07
化工行业周报:VA、VE大幅跳涨,关注月底OPEC会议和采暖季环保限产
基础化工
太平洋证券
2017-11-26
关注采暖季环保限产影响
钢铁
中泰证券
2019-10-29
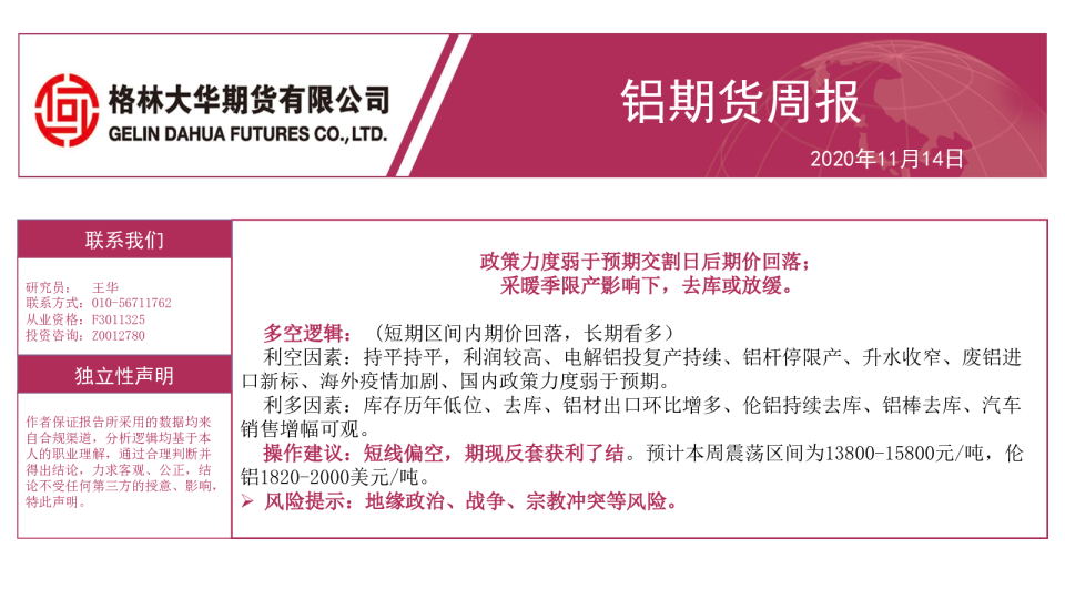
铝期货周报:政策力度弱于预期交割日后期价回落;采暖季限产影响下,去库或放缓。
格林大华期货
2020-11-14