登录
注册
回到首页
AI
搜索
发现报告
发现数据
发现专题
研选报告
定制报告
VIP
权益
发现大使
发现一下
行业研究
公司研究
宏观策略
财报
招股书
会议纪要
中央经济工作会议
低空经济
DeepSeek
AIGC
智能驾驶
大模型
当前位置:首页
/
其他报告
/
报告详情
原油月报:原油月度跌近8%,滞涨回调
2018-08-06
中财期货
我***
你可能感兴趣
农产品日报:油脂油料滞涨回调
华泰期货
2021-12-30
油脂期货日报:油脂滞涨回调,等待报告指引
银河期货
2017-02-09
油脂油料周报:豆粕弱势震荡 油脂滞涨回调
南华期货
2017-09-10
油脂滞涨回调,粕类全线下跌
华泰期货
2021-11-04
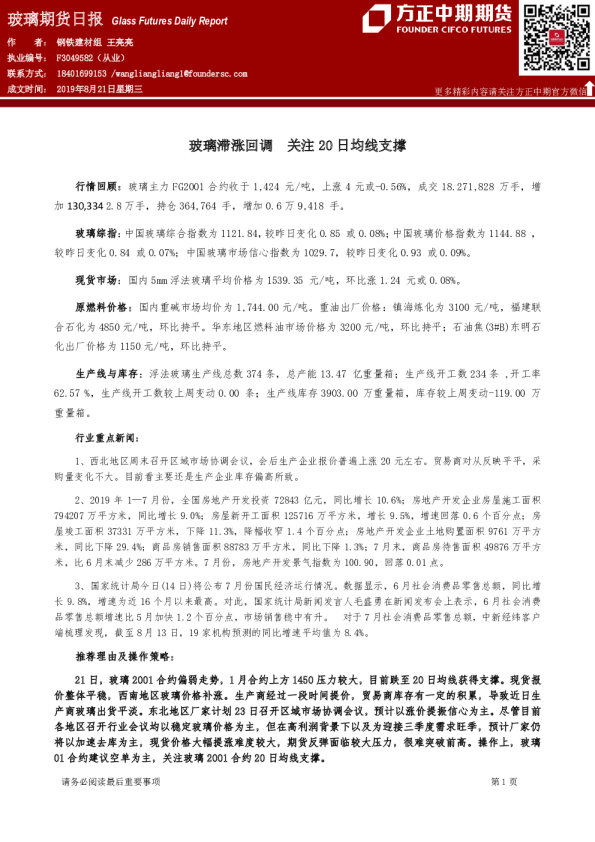
玻璃滞涨回调,关注20日均线支撑
方正中期期货
2019-08-22