登录
注册
回到首页
AI
搜索
发现报告
发现数据
发现专题
研选报告
定制报告
VIP
权益
发现大使
发现一下
行业研究
公司研究
宏观策略
财报
招股书
会议纪要
seedance2.0
低空经济
DeepSeek
AIGC
大模型
当前位置:首页
/
其他报告
/
报告详情
盛路转债申购价值分析:通信设备+汽车电子+军工,三大业务协同发展
2018-07-16
董德志、柯聪伟
国信证券
听***
你可能感兴趣
国投转债申购价值分析:多业务协同发展的综合金控公司
金融
华创证券
2020-07-23
美锦转债申购价值分析:焦化主业和氢能产业协同发展
华创证券
2022-04-19
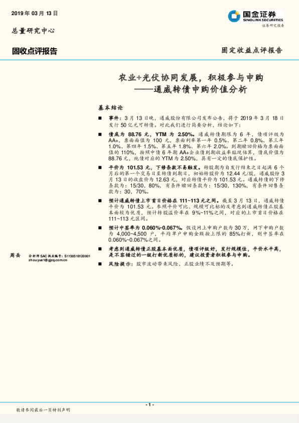
通威转债申购价值分析:农业+光伏协同发展,积极参与申购
农林牧渔
国金证券
2019-03-13
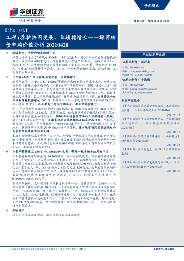
绿茵转债申购价值分析:工程+养护协同发展,业绩稳增长
建筑建材
华创证券
2021-04-28
机电转债申购价值分析:国家航空机电业务整合平台,高评级军工特色标的
国防军工
国信证券
2018-08-24