登录
注册
回到首页
AI
搜索
发现报告
发现数据
发现专题
研选报告
定制报告
VIP
权益
发现大使
发现一下
行业研究
公司研究
宏观策略
财报
招股书
会议纪要
海南封关
低空经济
DeepSeek
AIGC
大模型
当前位置:首页
/
其他报告
/
报告详情
原油早盘分析:供应中断担忧继续发酵,油价延续涨势
2018-07-02
张巧云
迈科期货
足***
你可能感兴趣
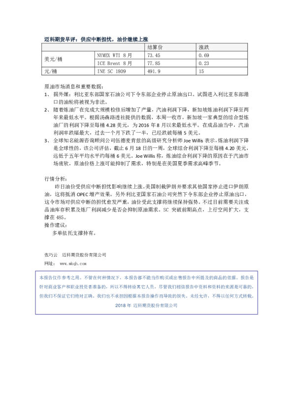
早评:供应中断担忧,油价继续上涨
迈科期货
2018-06-29
迈科期货早评:供应过剩担忧继续发酵,欧美原油期价连续走低
迈科期货
2018-11-12
原油周报:供应中断担忧缓解,油价下挫
广金期货
2024-10-27
能源化工日报(原油):供应中断担忧消退,油价下行风险仍存
中信期货
2016-05-24
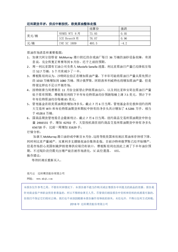
早评:供应中断担忧,欧美原油整体走强
迈科期货
2018-07-10