登录
注册
回到首页
AI
搜索
发现报告
发现数据
发现专题
研选报告
定制报告
VIP
权益
发现大使
发现一下
行业研究
公司研究
宏观策略
财报
招股书
会议纪要
稀土
低空经济
DeepSeek
AIGC
智能驾驶
大模型
当前位置:首页
/
其他报告
/
报告详情
金融期货策略日报:地产政策扰动盘面,期指谨慎,期债续持
2018-06-28
张革、姜沁、方晨
中信期货
余***
你可能感兴趣
金融期货策略日报:政策面暖风拂面,期指布局&期债多头续持
中信期货
2018-06-21
金融期货策略日报:利空落地期债多单续持,期指或有反弹
中信期货
2018-10-17
金融期货策略周报:期指关注风险,期债多单续持
中信期货
2017-08-20
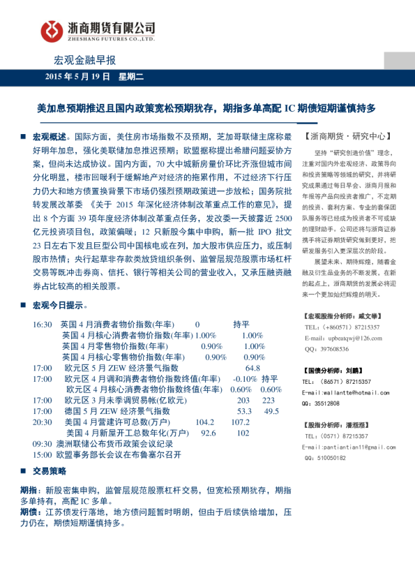
宏观金融早报:美加息预期推迟且国内政策宽松预期犹存,期指多单高配IC期债短期谨慎持多
浙商期货
2015-05-19
金融期货策略日报:基本面资金面双轮驱动,配置层面续持期债
中信期货
2018-07-03