登录
注册
回到首页
AI
搜索
发现报告
发现数据
发现专题
研选报告
定制报告
VIP
权益
发现大使
发现一下
行业研究
公司研究
宏观策略
财报
招股书
会议纪要
中央经济工作会议
低空经济
DeepSeek
AIGC
智能驾驶
大模型
当前位置:首页
/
其他报告
/
报告详情
股指期货早报:板块轮动频繁,大盘上涨乏力
2018-03-16
广发期货
持***
你可能感兴趣
股指期货周报:盘面轮动延续,大盘维持上涨
华泰期货
2025-04-27
股指期货周度报告:板块轮动较快,大盘指数补涨带动全A向上
招商期货
2025-02-16
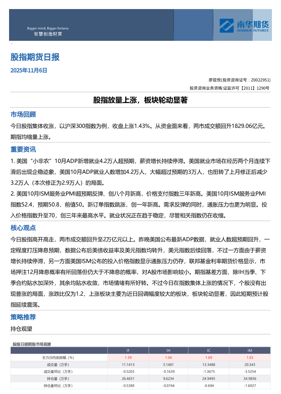
股指期货日报:股指放量上涨,板块轮动显著
南华期货
2025-11-06
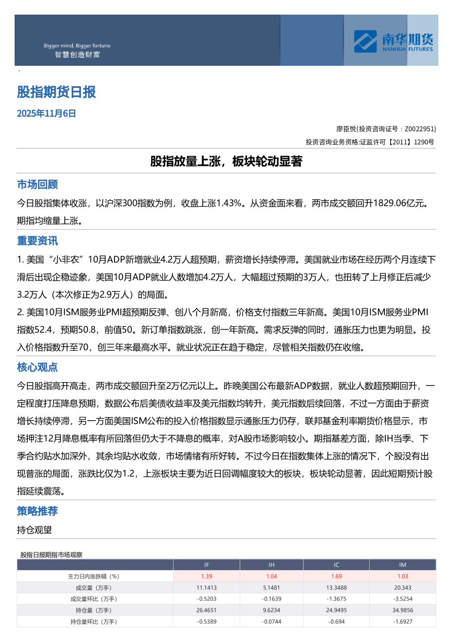
股指期货日报:股指放量上涨,板块轮动显著
南华期货
2025-11-06
股指期货早报:板块轮动较快,仍有震荡
宏源期货
2020-08-06