登录
注册
回到首页
AI
搜索
发现报告
发现数据
发现专题
研选报告
定制报告
VIP
权益
发现大使
发现一下
行业研究
公司研究
宏观策略
财报
招股书
会议纪要
中央经济工作会议
低空经济
DeepSeek
AIGC
大模型
当前位置:首页
/
其他报告
/
报告详情
苹果:节前库存偏高 节后或延续弱势
2018-02-07
侯芝芳
方中中期期货
啥***
你可能感兴趣
月度策略报告(农产品):预计农产品春节前延续弱势,节后差异化趋势或启
中信期货
2018-01-25
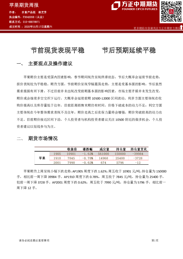
苹果期货周报:节前现货表现平稳 节后预期延续平稳
方中中期期货
2019-02-27
苹果期货周报:节前现货表现平稳 节后预期延续平稳
方中中期期货
2019-02-12
2023年6月股指期货周报:节前期指重归弱势,海外宏观不确定性或将压制节后期指表现
中泰期货
2023-06-25
集运指数(欧线):估值偏高,或延续弱势
国泰期货
2023-09-14