登录
注册
回到首页
AI
搜索
发现报告
发现数据
发现专题
研选报告
定制报告
VIP
权益
发现大使
发现一下
行业研究
公司研究
宏观策略
财报
招股书
会议纪要
中央经济工作会议
低空经济
DeepSeek
AIGC
智能驾驶
大模型
当前位置:首页
/
其他报告
/
报告详情
原油沥青日报:OPEC1月继续超额完成减产,原油价格转跌为涨
2018-02-01
田由甲
东吴期货
枕***
你可能感兴趣
原油沥青日报:EIA上调原油价格预期,国际油价继续收涨
东吴期货
2018-01-10
原油及成品油日报:需求预期上升,油价转跌为涨
中粮期货
2019-11-18
原油沥青日报:OPEC减产大于美国增产影响,原油价格再试前高
东吴期货
2018-02-02
原油日报:OPEC1月份减产执行率达135%
银河期货
2018-02-05
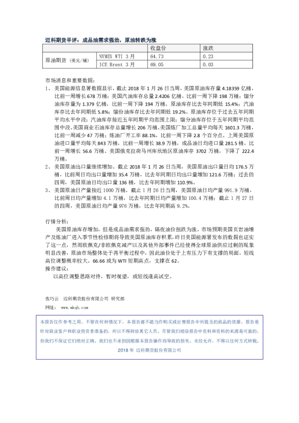
早评:成品油需求强劲,原油转跌为涨
迈科期货
2018-02-01