登录
注册
回到首页
AI
搜索
发现报告
发现数据
发现专题
研选报告
定制报告
VIP
权益
发现大使
发现一下
行业研究
公司研究
宏观策略
财报
招股书
会议纪要
中央经济工作会议
低空经济
DeepSeek
AIGC
大模型
当前位置:首页
/
其他报告
/
报告详情
棉花周报:美棉创年度新高,郑棉仓单创历史新高
2017-12-16
侯广铭
鲁证期货
后***
你可能感兴趣
棉花周报:郑棉期价延续偏强走势,进口棉优势逐渐显现 美棉净签约量创年度新高,关注下周商业库存数据
华融融达期货
2023-06-11
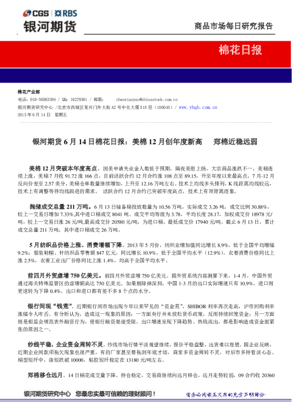
棉花日报:美棉12月创年度新高,郑棉近稳远弱
银河期货
2013-06-19
棉花周报:郑棉05合约持仓创历史新高,多空分歧巨大,外部宏观环境短期向好,市场信心有所恢复
华信期货
2019-12-23
棉花周报:春节期间外棉表现亮眼,美棉创近十六个月新高 郑棉基本面维系良性运转,短期或延续稳中偏强走势
华融融达期货
2024-02-18
银河棉花、棉纱周报:郑花纱套利有空间,郑棉持仓历史新高
银河期货
2018-05-25