登录
注册
回到首页
AI
搜索
发现报告
发现数据
发现专题
研选报告
定制报告
VIP
权益
发现大使
发现一下
行业研究
公司研究
宏观策略
财报
招股书
会议纪要
seedance2.0
低空经济
DeepSeek
AIGC
大模型
当前位置:首页
/
其他报告
/
报告详情
美楼市回暖明显,汇市窄幅运行
2017-12-27
AETOS
缠***
你可能感兴趣
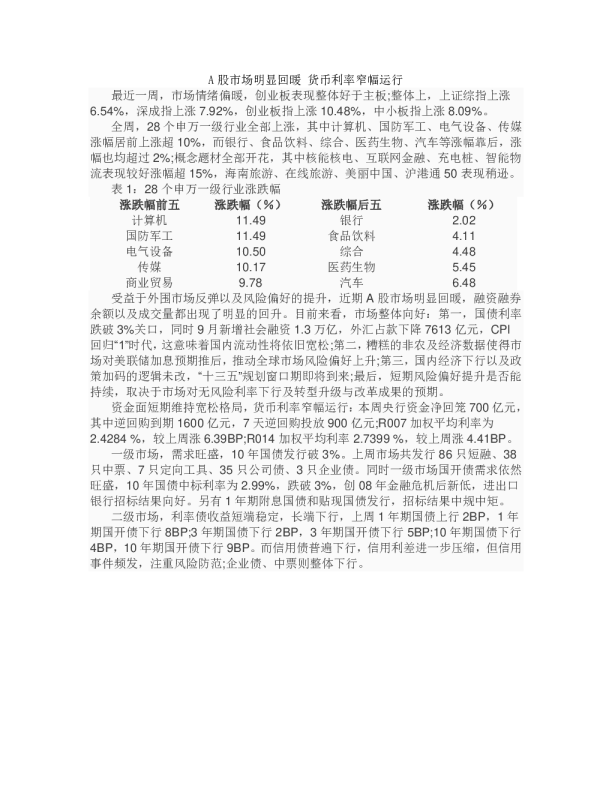
A股市场明显回暖,货币利率窄幅运行
富国基金
2015-10-19
隔夜非美汇市连续窄幅走低
AETOS
2017-02-13
周一汇市延续窄幅震荡,非美普遍走低
AETOS
2017-02-07
房地产行业周报:楼市回暖明显,系统性机会扑面而来!
房地产
安信证券
2015-05-05
房地产行业周报:楼市回暖明显,系统性机会扑面而来!
安信国际
2015-05-04