登录
注册
回到首页
AI
搜索
发现报告
发现数据
发现专题
研选报告
定制报告
VIP
权益
发现大使
发现一下
行业研究
公司研究
宏观策略
财报
招股书
会议纪要
稀土
低空经济
DeepSeek
AIGC
智能驾驶
大模型
当前位置:首页
/
其他报告
/
报告详情
德国或重新大选,美元持坚非美承压
2017-11-21
AETOS
北***
你可能感兴趣
大选来临市场躁动,非美承压美元急涨
AETOS
2016-11-08
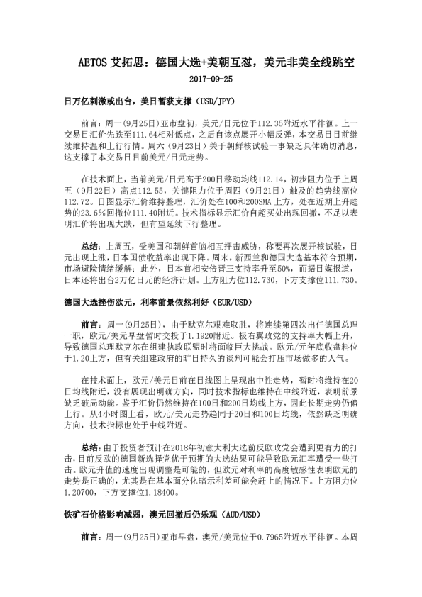
德国大选+美朝互怼,美元非美全线跳空
AETOS
2017-09-25
曼哈顿恐袭难阻多头,美元持坚非美分化
AETOS
2017-12-12
德国或二次大选 黄金暴跌20美元
兴业投资
2017-11-21
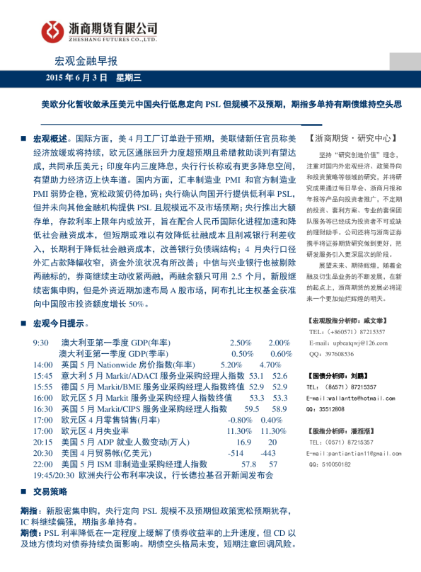
宏观金融早报:美欧分化暂收敛承压美元中国央行低息定向PSL但规模不及预期,期指多单持有期债维持空头思
浙商期货
2015-06-03