登录
注册
回到首页
AI
搜索
发现报告
发现数据
发现专题
研选报告
定制报告
VIP
权益
发现大使
发现一下
行业研究
公司研究
宏观策略
财报
招股书
会议纪要
中央经济工作会议
低空经济
DeepSeek
AIGC
智能驾驶
大模型
当前位置:首页
/
其他报告
/
报告详情
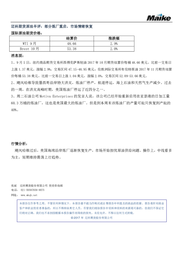
原油早评: 部分炼厂重启,短期震荡为主
2017-09-05
张斌
迈科期货
最***
你可能感兴趣
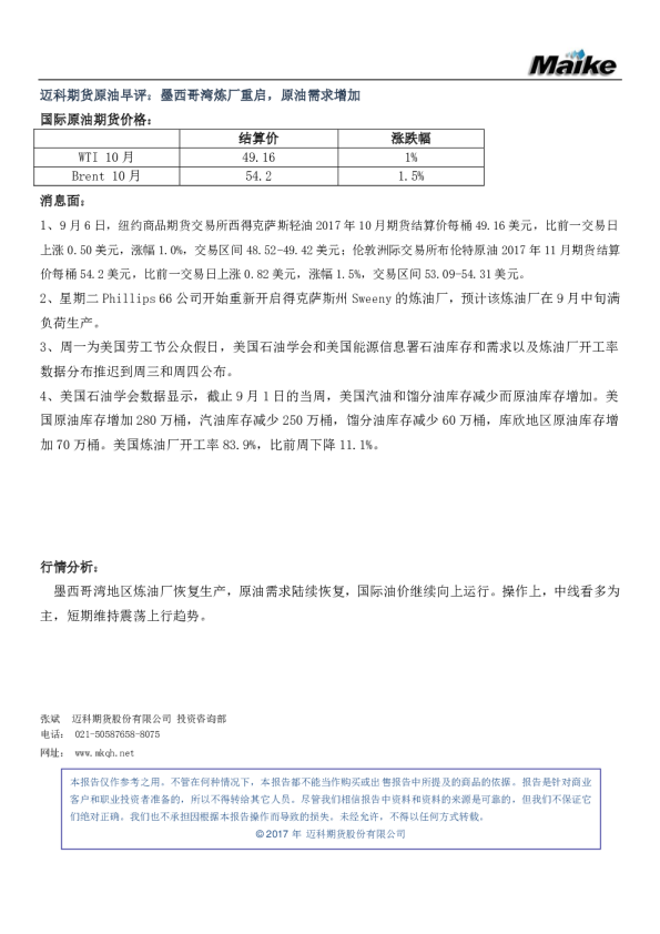
原油早评:部分炼厂重启,市场情绪恢复
迈科期货
2017-09-06
原油早评:墨西哥湾炼厂重启,原油需求增加
迈科期货
2017-09-07
油早评:炼厂重启计划公布,市场趋于稳定
迈科期货
2017-09-04
沥青早评:炼厂调涨去库存,部分区域库存下降
迈科期货
2017-02-13
沥青早评:东北炼厂继续探涨,其他区域持稳为主
迈科期货
2017-01-05