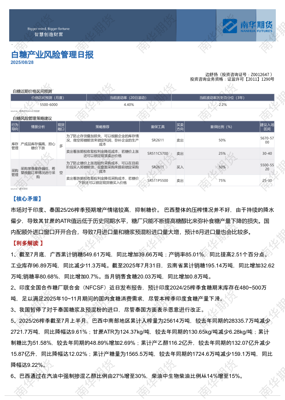
核心观点与关键数据
期货市场:
- ICE原糖期货在五年低点附近徘徊,受短期供应充足和油价走势影响。
- 7月原糖期货收涨0.59%,结算价报每磅13.72美分。
- 印度2025/26年度糖产量同比增长8%,但运营糖厂数量减少。
现货市场:
- 国内食糖产量增产预期,现货压力增加。
- 进口成本不断下调,后期低价糖源存在进口预期。
- 巴西原糖贸易流降低,3月进口糖环比减少。
- 进口许可证延期和减量预期,缓解市场弱势情绪。
产业情况:
- 巴西出口糖总量环比下降42.15万吨。
- 进口巴糖与柳糖现价价差(配额内)环比下降36元/吨。
- 进口泰国与柳糖现价价差(配额内)环比下降37元/吨。
- 食糖进口数量当月值环比下降14万吨,累计值达6210万吨。
- 广西甘蔗糖销量累计值环比增加44.17万吨,产量累计值环比增加162.23万吨。
- 云南甘蔗糖销量累计值环比增加16.55万吨,产量累计值环比增加50.93万吨。
下游情况:
- 成品糖产量当月值达359.04万吨,环比增加228.74万吨。
- 软饮料产量当月值达1342.12万吨,环比增加96.42万吨。
期权市场:
- 平值看涨期权隐含波动率环比下降0.58%。
- 平值看跌期权隐含波动率环比下降0.59%。
- 20日历史波动率为9.77%,60日历史波动率为10.11%。
研究结论
国内食糖市场短期承压,但进口成本下降和许可证延期等因素缓解了市场弱势。巴西出口减少和印度产量增长对国际市场产生影响,ICE原糖期货价格震荡偏强。建议关注后期进口预期和天气题材对市场的影响。