登录
注册
回到首页
AI
搜索
发现报告
发现数据
发现专题
研选报告
定制报告
VIP
权益
发现大使
发现一下
行业研究
公司研究
宏观策略
财报
招股书
会议纪要
中央经济工作会议
低空经济
DeepSeek
AIGC
智能驾驶
大模型
当前位置:首页
/
其他报告
/
报告详情
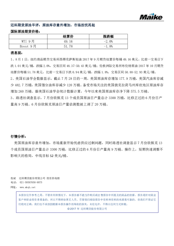
原油早评:市场担忧用油高峰即将过去,原油库存过大导致供给压力
2017-08-23
张斌
迈科期货
劣***
你可能感兴趣
原油早评:市场担忧过剩,47一线压力凸显
迈科期货
2017-07-21
原油早评: 飓风引发产能关闭,市场担忧库存累积
迈科期货
2017-08-25
原油早评:原油库存意外增加,市场担忧再起
迈科期货
2017-08-02
原油周报: 炼厂检修高峰即将过去,需求支撑油价
化石能源
混沌天成
2021-03-27
原油日报:油价过去两日累积攀升11%,库存报告导致交投震荡
中粮期货
2015-02-03