登录
注册
回到首页
AI
搜索
发现报告
发现数据
发现专题
研选报告
定制报告
VIP
权益
发现大使
发现一下
行业研究
公司研究
宏观策略
财报
招股书
会议纪要
中央经济工作会议
低空经济
DeepSeek
AIGC
智能驾驶
大模型
当前位置:首页
/
其他报告
/
报告详情
原油早评:市场担忧过剩,47一线压力凸显
2017-07-21
张斌
迈科期货
.***
你可能感兴趣
原油早评:原油库存意外增加,47一线压力凸显
迈科期货
2017-07-19
原油早评:利空预期增强,47一线压力凸显
迈科期货
2017-07-18
原油早评:47一线继续压制,短期震荡观点对待
迈科期货
2017-07-25
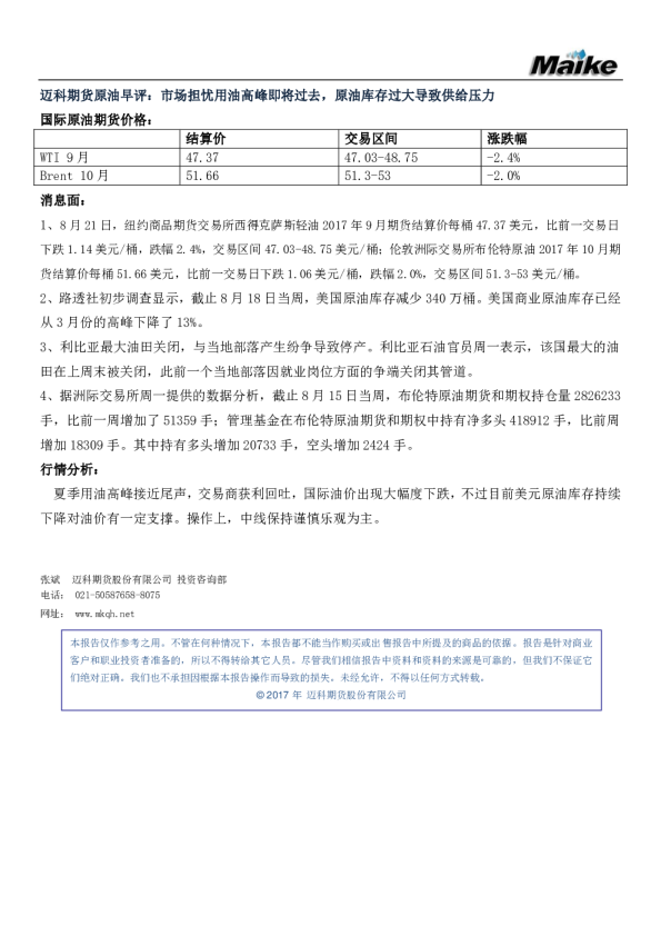
原油早评:市场担忧用油高峰即将过去,原油库存过大导致供给压力
迈科期货
2017-08-23
迈科期货早评:供应过剩担忧继续发酵,欧美原油期价连续走低
迈科期货
2018-11-12