登录
注册
回到首页
AI
搜索
发现报告
发现数据
发现专题
研选报告
定制报告
VIP
权益
发现大使
发现一下
行业研究
公司研究
宏观策略
财报
招股书
会议纪要
稀土
低空经济
DeepSeek
AIGC
智能驾驶
大模型
当前位置:首页
/
其他报告
/
报告详情
早评:供应过剩担忧再起,欧美原油期价重挫
2018-11-02
张巧云
迈科期货
枕***
你可能感兴趣
迈科期货早评:供应过剩担忧继续发酵,欧美原油期价连续走低
迈科期货
2018-11-12
早评:担忧供应过剩,欧美原油期价继续下跌
迈科期货
2019-11-01
期货早评:供应过剩担忧抵消风暴影响,欧美原油期价维稳
迈科期货
2019-07-15
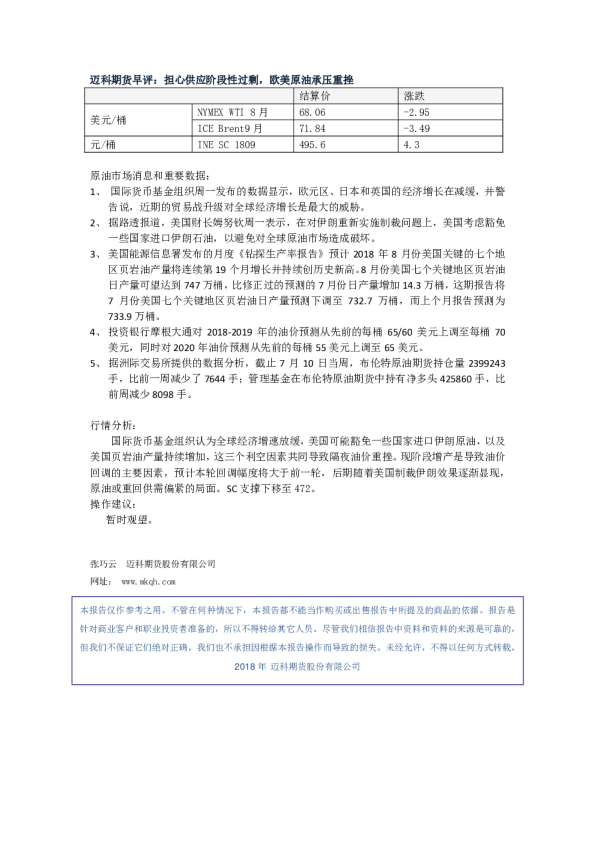
早评:担心供应阶段性过剩,欧美原油承压重挫
迈科期货
2018-07-17
迈科期货早评:供应过剩担忧再现,欧美原油大跌
迈科期货
2019-12-02