
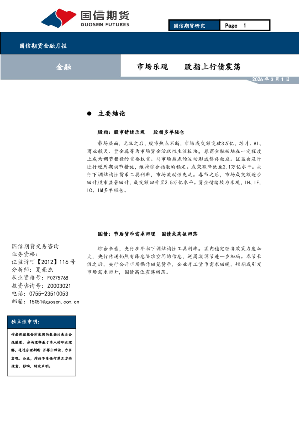
市场乐观股指上行债震荡 金融 2026年3月1日 主要结论 股指:股市情绪乐观股指多单轻仓 市场层面,元旦之后,股市热点不断,市场成交额突破3万亿,芯片、AI、商业航天、贵金属等为市场资金活跃性主流板块,券商金融板块在一定程度上成为调节指数的重要权重。与市场热点的波动形成替补效应。证监会及时进行逆周期调节措施,维持综合指数的稳定。成交额降低至2.1万亿水平。央行下调结构性货币工具利率,市场流动性充足。春节之后,市场成交额逐步回升股市显著回升,成交额回升至2.5万亿水平。资金情绪较为乐观,IH、IF,IC、IM多单轻仓。 国债:节后货币需求回暖国债或高位回落 国信期货交易咨询业务资格:证监许可【2012】116号分析师:夏豪杰从业资格号:F0275768投资咨询号:Z0003021电话:0755-23510053邮箱:15051@guosen.com.cn 综合来看,央行在年初下调结构性工具利率。国内稳定经济政策力度加大,央行传递仍然有降息降准空间的信息,逆周期调节进一步加码。春节长假之后,央行公开市场操作回笼货币,企业开工货币需求回暖,短期或引发市场需求回升,国债高位震荡回落。 独立性申明: 作者保证报告所采用的数据均来自合规渠道,分析逻辑基于本人的职业理解,通过合理判断并得出结论,力求客观、公正,结论不受任何第三方的授意、影响,特此声明。 股指期货部分 1、股指走势分析 2024年9月底,A股快速拉升,9月24日至国庆节前,国内股市连续上涨。国庆高开低走,市场快速回落。11月份市场小幅反弹,12月份中旬股市出现回落,2025年元旦临近,股市走出三连阴线,市场缩量至1万亿。春节之后,市场持续反弹,成交额放量至2万亿,情绪转为乐观,1、2月份股市连续上涨,2月28日市场出现单日大幅回调,随后市场缩量拉升,3月18日市场创出今年新高5755.58点之后,快速回落,4月7日出现单日大跌,国证A指日跌幅高达9.29%,4月9日出现最低点4820.80后市场持续反弹,5月份市场反弹至5500后市场缩量震荡,6月份股市波动减弱,6月下旬,股市在银行股的持续拉升推动下,股指连续上涨,7月份突破2024年9月24日大涨后的高点,市场成交额放量至2万亿,8月份股市持续上涨,突破了2021年高点6416.99,8月底市场成交额再度突破3万亿,9月份市场成交额回落至2万亿水平,10月市场有所回落,12月份市场缩量反弹,2026年1月份市场极度活跃,成交额超过3万亿。证监会提出逆周期调节,市场热点快速降温,股市缩量回落。春节之后,股市放量反弹,国证A指再创高点7385点,接近1月份新高7404.47点,市场成交额回升至2.5万亿,市场波动减小。 四大股指从一致到分化。2025年1月份上证50再度回落,跌至2600点附近,2月份之后上证50显著反弹至2700点附近,4月7日上证50大幅下挫跌至低点2457.08,随后市场反弹重返2600点位,5月14日反弹创出下跌前的高点2766.25,随后上证50高位震荡,8月下旬再度拉升之后,9、10月份高位震荡,10月底再创新高3078.78,11月份缩量反弹之后,12月份市场回暖,2026年1月份市场冲高回落,春节之后,市场小幅回落。市场沪深300在1月份之前波动也减少至200点以内,1月份下跌至3800附近,2月份快速反弹至4000点附近,4月份沪深300大幅下跌之后,市场的反弹力度较弱,5月份沪深300反弹回补4月7日的缺口,7、8月份沪深300持续上涨,在10月份底创出新高。相比于上证50、沪深300维护指数的力度较大,2026年1、2月份,沪深300窄幅波动。中证500在2025年5月份反弹的高点也没补足4月7日的缺口,5月下旬中证500再度回落。7、8月份中证500拉升速度加快,10月中旬很快创出年度新高,随后市场波动加。元旦之后,中证500、中证1000连续上行,分别创出8590.17、8470.74新高。随后市场波动加大快速下挫,春节之后,中证500反弹至前期高点,中证1000创出新高。 市场层面,元旦之后,股市热点不断,市场成交额突破3万亿,芯片、AI、商业航天、贵金属等为市场资金活跃性主流板块,券商金融板块在一定程度上成为调节指数的重要权重。与市场热点的波动形成替补效应。证监会及时进行逆周期调节措施,维持综合指数的稳定。成交额降低至2.1万亿水平。央行下调结构性货币工具利率,市场流动性充足。春节之后,市场成交额逐步回升股市显著回升,成交额回升至2.5万亿水平。资金情绪较为乐观,IH、IF,IC、IM多单轻仓。 图1:沪深300、上证50、中证500、中证1000指数走势 数据来源:wind国信期货 2.股指波动和贴水情况 IF合约 IH合约 IC合约 股指在1月份市场波动进一步降低,2月份市场大幅反弹,3月份小幅回落最后,4月份出现大幅波动,上证50、沪深300快速反弹,中证500、中证1000在指数快速反弹中,股指期货大幅贴水。5、6月份波动减小。7、8月份上涨速度加快,9、10月份股指IC贴水回归。2026年1月份市场快速上升,上证50压制指数,贴水至10点以内。春节之后,股市再度反弹,IC远月贴水持续减小。 3、行业强弱转换 2025年1月份沪深300再度回落,2月份沪深300大幅反弹,3月份小幅回落,4月份出现单日大跌,随后市场快速反弹,5、6月份市场高位震荡,7、8月份股市快速上升,10月份创出新高,11月份小幅回落,12月份缩量反弹。2026年1月市场情绪乐观,沪深300稳定指数,波动减小。 行业强弱转换图说明: 1、横轴:上上周上涨幅度,纵轴:上周上涨幅度;2、第一象限,1区:持续上涨;第一现象,2区:上涨转弱;第二象限:跌势转涨;第四象限:上涨转跌;第三象限,1区:跌势转弱;第三象限,2区:跌势加强。3、行业反转持续强度计算=本周涨跌幅-上周涨跌幅的绝对值,在第二、第四象限,绝对值越大,反转强度越大;在第一、第三象限,绝对值越大,持续强度越大。 数据来源:wind国信期货 沪深300在2024年9月底快速拉升,10月高开快速回调企稳,11月份沪深300反弹回落,12月份沪深300震荡减弱,2025年1月份,沪深300小幅回落,2月份沪深300大幅反弹,3月份小幅回落之后,4月份出现大幅下挫,5月份市场反弹,弥补4月份下跌的缺口,7、8月份市场大幅上涨,10月份创出新高,11月份回落,12月份缩量反弹。2026年1月、2月,沪深300维持窄幅波动。反转强度方面,工业反正强度为5.9,电信、公用反转强度超过3,其余板块反转强度均较低。能源、材料、工业、消费、公用上涨;可选、金融、信息、电信板块下跌。 图3:行业反转持续强度 数据来源:wind国信期货 4、行业ALPHA风险收益 跟踪的ALPHA风险收益统计显示:沪深300板块走势一致性增强。能源、材料、电信出现全周期ALPHA,全周期ALPHA为(0.328%、0.119%、0.152%;0.463%、0.351%、0.240%;0.092%、0.009%、0.013%)。部分板块的板块的全周期ALPHA不一致;可选、消费、医药、金融、公用的ALPHA为负。 说明:本报告选用的板块划分标准为WIND行业指数,回归使用的最小二乘法得到的ALPHA收益和BETA风险值,统计数据分别使用30日、60日、100日收盘价,参考标准为沪深300指数。 数据来源:wind国信期货 根据统计的BETA值显示工业、医药、可选、金融、消费、能源板块的BETA值相对较大,风险较低;材料、公用beta值分别为分别为2.15、0.17,与股指相关性较弱。权重板块较为一致,市场系统性较强。 图5:行业ALPHA风险与BETA收益 数据来源:wind国信期货 国债期货分析 国债期货2023年整体上走出牛市,2024年继续上涨,2025年春节之后,国内经济恢复力度相对较好,市场降息降准的可能性较低,国债期货大幅回调,十年期国债跌至107水平,4月份特朗普掀起关税战,国债快上升,市场再度重返109水平。5月份央行公布降息降准,出台一系列货币宽松措施,稳定经济。国债仅仅窄幅波动,6月份小幅回暖之后,7、8月份国内资本市场大幅活跃,11月上旬国债小幅回落,11月底大幅回调,12月震荡回暖,2026年1月份下调结构性货币工具利率,国债期货在1月初小幅回落,2月上旬市场显著上升,节后小幅回落,国债波动区间变大,区间在107-108.5之间宽幅震荡。 1.经济缓慢恢复 2024第一季度继续恢复向好态势,GDP为5.3%,第二季度GDP下降到4.7%,第三季度下降到4.6%。随着第三季度刺激经济力度加大,第四季度经济恢复速度加快,第四季度GDP为5.4%。2025年第一季度GDP增速继续维持在5.4%,第二季度持续维持在5.2%,第三季度下降到4.8%,第四季度为4.5%。增量刺激经济效果再度弱化。 2025年1月份国内CPI回落至0.5%,2月份CPI降低为-0.7%,3月份降低至-0.1%,4月份、5月份CPI为-0.1%,6月份为0.1%,7月份为0%,8月份为-0.4%,9月份CPI增速为-0.3%,10月份CPI转为0.2%,11月份CPI小幅上升至0.7%,12月份持续回升为0.8%。2026年1月份CPI为0.2%,CPI再度下滑,。 工业PPI方面,2025年1月份PPI持续维持-2.3%,2月份PPI为-2.2%,3月份PPI为-2.5%,4月份PPI为-2.7%,5月份跌幅加大,为-3.3%,6、7月份持续为-3.6%,8月份为-2.9%,9月份为-2.3%,10月份为-2.1%,11月份为-2.2%,12月份为-1.9%。2026年1月份为-1.4%,相对平缓。PPI持续走弱表明工业端持续疲软,工业PPI仍然为负,同比降幅有所减弱,处于通缩状态略有好转。 工业增加值方面:2024年由于基数效应,1月份同比为26.3%,2月份同比-12.7%,3月份回归正常水平为4.5%,4月份为6.7%,5月份为5.6%,6月份为5.3%,7月份下降到5.1%,8月份下降为4.5%,9月份同比回升至5.4%,10月份同比为5.3%,11月份同比为5.4%,12月同比为6.2%。2025年2月份同比31.02%, 3月份同比恢复到正常的7.7%,4月份工业增加值同比为6.1%,5月份同比为5.8%,6月份同比持续上升为6.8%,7月份同比回落至5.7%,8月份同比为5.2%,9月份同比为6.5%,10月份回落至4.9%,11月份保持稳定为4.8%,12月份同比5.2%,工业增加值同比显著回升。 累计同比方面,2024年1月份为26.3%,月份回落至7%,3月份回落至6.1%,4月份累计同比为6.3%,5月份累计同比为6.2%,6月份累计同比为6%,7月份累计同比略低为5.9%,8-12月份累计同比均为5.8%。2025年2月份工业增加值累计同比为5.9%,3月份累计同比为6.5%,4月份累计同比为6.4%,5月份累计同比6.3%,6月份累计同比6.4%,7月份累计6.3%,8、9月份为6.2%,10月份下降至6.1%,11月份下降至6%,12月份为5.9%,累计同比缓慢下滑。 2024年1月份为49.2,PMI仍然在50以下,2月份为49.1,3月份显著回升,上升到了50.8,4月份制造业PMI为50.4,连续两个月在50以上,但是5、6月份分别为49.5,7月份再度下降为49.4,8月份为49.1,9月份为49.8,制造业PMI连续低于50,10月份制造业PMI为50.1,11月份制造业PMI为50.3,12月份制造业PMI为50.10。2025年1月制造业PMI为,49.10,2月份回升到荣枯线以上为50.2,3月份为50.5,4月份PMI大跌至49,5月份PMI为49.5,6月份为49.7,7月份为49.3,8月份49.4,9月份为49.8,10月份为4