您的浏览器禁用了JavaScript(一种计算机语言,用以实现您与网页的交互),请解除该禁用,或者联系我们。 [百度]:B2B行业基建提升项目详解 - 发现报告

B2B行业基建提升项目详解

2026-02-04 百度 林菁|Jade
报告封面

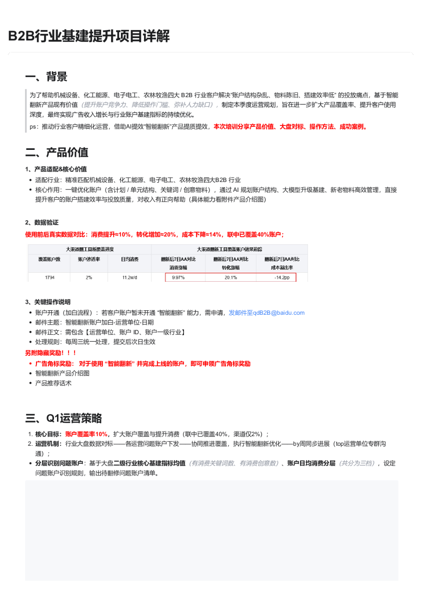
一、背景 为了帮助机械设备、化工能源、电子电工、农林牧渔四大B2B行业客户解决“账户结构杂乱、物料陈旧、搭建效率低”的投放痛点,基于智能翻新产品现有价值(提升账户竞争力、降低操作门槛、弥补人力缺口),制定本季度运营规划,旨在进一步扩大产品覆盖率、提升客户使用深度,最终实现广告收入增长与行业账户基建指标的持续优化。 ps:推动行业客户精细化运营,借助AI提效“智能翻新”产品提质提效,本次培训分享产品价值、大盘对标、操作方法、成功案例。 二、产品价值 1、产品适配&核心价值 适配行业:精准匹配机械设备、化工能源、电子电工、农林牧渔四大B2B行业•核心作用:一键优化账户(含计划/单元结构、关键词/创意物料),通过AI规划账户结构、大模型升级基建、新老物料高效管理,直接提升客户的账户搭建效率与投放质量,对收入有正向帮助(具体能力看附件产品介绍图)• 2、数据验证 使用前后真实数据对比:消费提升≈10%,转化增加≈20%,成本下降≈14%,联中已覆盖40%账户; 3、关键操作说明 账户开通(加白流程):若客户账户暂未开通“智能翻新”能力,需申请,发邮件至qdB2B@baidu.com•邮件主题:智能翻新账户加白-运营单位-日期•邮件正文:需包含【运营单位、账户ID、账户一级行业】•处理规则:每周三统一处理,提交后次日生效• 另附隐藏奖励!!! 广告角标奖励:对于使用“智能翻新”并完成上线的账户,即可申领广告角标奖励•智能翻新产品介绍图•产品推荐话术• 三、Q1运营策略 1.核心目标:账户覆盖率10%,扩大账户覆盖与提升消费(联中已覆盖40%,渠道仅2%); 2.运营机制:行业大盘数据对标——各运营问题账户下发——协同推进覆盖,执行智能翻新优化——by周同步进展(top运营单位专群沟通); 分层识别问题账户:基于大盘二级行业核心基建指标均值(有消费关键词数、有消费创意数)、账户日均消费分层(共分为三档),设定问题账户识别规则,输出待翻修问题账户清单。• 运营单位分级推进问题账户基建能力改善:• 高消费账户(日均消费500元以上):涉及账户数1230,集中运营单位河南锐之旗(67)、潍坊中迅(49),问题账户占比60%。◦中长尾账户(日均消费500-50元):涉及账户数1.8万,集中运营单位河北盘古(1198)、江苏百拓(1091)、成都百都(855)、南京首屏(715)等。◦极长尾账户(日均消费50元以下):涉及账户数2万,集中运营单位南京首屏(806)、江苏百拓(704)、河北盘古(656)、成都百都(589)等。◦ 综上:渠道侧河南锐之旗、潍坊中迅、河北盘古、南京首屏、江苏百拓、成都百都,8个top代理商基建核心指标需优先提升,专项群运营。 以上,请各位伙伴积极向对应行业的客户推广“智能翻新”,既能帮客户升级投放效果,也能共同推进咱们行业的广告收入目标,共同努力。