AI智能总结
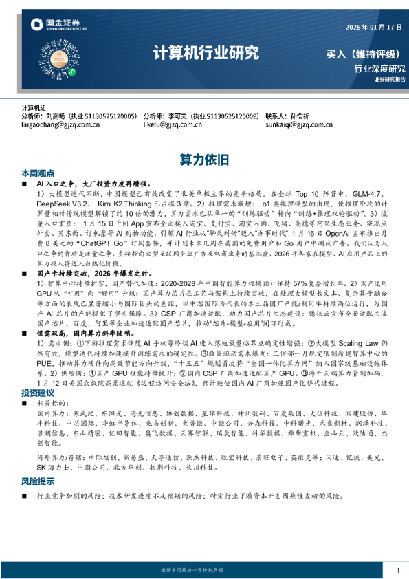
本周观点 AI入口之争,大厂投资力度再增强。 1)大模型迭代不断,中国模型已有效改变了北美单极主导的竞争格局。在全球Top 10阵营中,GLM-4.7、DeepSeek V3.2、Kimi K2 Thinking已占据3席。2)推理需求激增:o1类推理模型的出现,使推理阶段的计算量相对传统模型解锁了约10倍的潜力,算力需求已从单一的“训练驱动”转向“训练+推理双轮驱动”。3)流量入口重塑:1月15日千问App宣布全面接入淘宝、支付宝、淘宝闪购、飞猪、高德等阿里生态业务,实现点外卖、买东西、订机票等AI购物功能,引领AI行业从“聊天对话”迈入“办事时代”,1月16日OpenAI宣布推出月费8美元的“ChatGPT Go”订阅套餐,并计划未来几周在美国的免费用户和Go用户中测试广告。我们认为入口之争的背后是流量之争,直接指向大型互联网企业广告及电商业务的基本盘,2026年各家在模型、AI应用产品上的算力投入将进入白热化阶段。 国产卡持续突破,2026年爆发之时。 1)智算中心持续扩容,国产替代加速:2020-2028年中国智能算力规模预计保持57%复合增长率。2)国产通用GPU从“可用”向“好用”升级:国产算力芯片在工艺与架构上持续突破,在处理大模型长文本、复杂算子融合等方面的表现已显著缩小与国际巨头的差距,以中芯国际为代表的本土晶圆厂产能/利用率持续高位运行,为国产AI芯片的产能提供了坚实保障。3)CSP厂商加速适配,助力国产芯片生态建设:腾讯云宣布全面适配主流国产芯片,百度、阿里等企业加速适配国产芯片,推动“芯片-模型-应用”闭环形成。 供需双高,国内算力斜率陡峭。 1)需求侧:①下游推理需求伴随AI手机等终端AI进入落地放量临界点确定性增强;②大模型Scaling Law仍然有效,模型迭代持续加速提升训练需求的确定性。○3政策驱动需求爆发:工信部一月规定限制新建智算中心的PUE,推动算力硬件向高效节能方向升级,“十五五”规划首次将“全国一体化算力网”纳入国家级基础设施体系。2)供给侧:①国产GPU性能持续提升;②国内CSP厂商加速适配国产GPU。○3海外云端算力管制加码,1月12日美国众议院高票通过《远程访问安全法》,预计迫使国内AI厂商加速国产化替代进程。投资建议 相关标的: 国内算力:寒武纪、东阳光、海光信息、协创数据、星环科技、神州数码、百度集团、大位科技、润建股份、华丰科技、中芯国际、华虹半导体、兆易创新、大普微、中微公司、兴森科技、中科曙光、禾盛新材、润泽科技、浪潮信息、东山精密、亿田智能、奥飞数据、云赛智联、瑞晟智能、科华数据、潍柴重机、金山云、欧陆通、杰创智能。 海外算力/存储:中际旭创、新易盛、天孚通信、源杰科技、胜宏科技、景旺电子、英维克等;闪迪、铠侠、美光、SK海力士、中微公司、北方华创、拓荆科技、长川科技。 风险提示 行业竞争加剧的风险;技术研发进度不及预期的风险;特定行业下游资本开支周期性波动的风险。 内容目录 一、AI入口之争,大厂投资力度再增强............................................................3二、国产卡持续突破,2026年爆发之时............................................................8三、供需双高,国内算力斜率陡峭................................................................11四、相关标的..................................................................................13风险提示......................................................................................13 图表目录 图表1:中国AI在全球顶级模型排名中位居中段...................................................3图表2:北美AI玩家持续引领;中国AI玩家加速追赶;欧洲创企表现不俗.............................3图表3:中国开源AI模型调用量约占全球市场的70+%,DS一家约占40+%...........................4图表4:Hugging Face上主要开源权重LLMs的累积下载量........................................4图表5:ChatBot Arena中得分最高的开源权重模型,截止12月4日..................................5图表6:三大Scaling定律.......................................................................5图表7:Interleaved Thinking推理范式............................................................6图表8:Hopper (H100)与Blackwell(B200/GB300)对比............................................7图表9:推理相对非推理解锁了10X Token消耗....................................................7图表10:千问APP接入阿里生态业务............................................................8图表11:2020-2028年中国智能算力规模及预测...................................................9图表12:2024年中国AI加速芯片市场竞争格局..................................................9图表13:国产通用GPU从“可用”向“好用”升级.....................................................9图表14:中芯国际产能/利用率持续提升..........................................................10图表15:腾讯云宣布全面适配主流国产芯片......................................................10图表16:供需两高,国产算力斜率陡峭..........................................................11图表17:预计未来推理型服务器将逐渐成为市场主流..............................................12图表18:2024年我国x86服务器市场CR6......................................................12图表19:不同主体的AIDC的功能定位与布局诉求存在差异........................................12图表20:我国公有云大模型调用量快速增长......................................................13 一、AI入口之争,大厂投资力度再增强 模型迭代持续精彩,中国大模型全球存在感大幅提升。 中国AI在全球顶级模型排名中位居中端。据AA,尽管GPT-5.2与Gemini 3 Pro仍占据塔尖,但中国国产模型已有效改变了北美单极主导的竞争格局。在全球Top 10阵营中,GLM-4.7、DeepSeek V3.2、Kimi K2 Thinking已占据3席;若将观测范围扩大至Top15,中国企业席位达6个。 来源:Artificial Analysis官网,国金证券研究所(注:①数据及信息截至2026年1月9日;红框内为中国公司;②Intelligence Index综合考虑了MMLU-Pro,GPQA Diamond, Humanity‘s Last Exam, LiveCodeBench, SciCode, AIME 2025, IFBench, AA-LCR, Terminal-Bench Hard,𝜏²-Bench Telecom十类测评基准。) 2025年中国开源AI模型调用量约占全球市场的70+%。据《State of AI:An Empirical100 Trillion Token Study with OpenRouter》,DeepSeek与Qwen分别以14.37万亿及5.59万亿Token消耗量领跑开源市场,这一数据远超同口径下OpenAI(1.65万亿)与Google(0.82万亿)的表现。去年8月份之后,国产开源模型厂商竞相繁荣,驱动中国 厂商整体份额稳中有进,合计占据了全球超过70%的开源份额。 12月16日斯坦福大学发布研究报告指出,在能力与采用率方面,中国的AI模型尤其是开放权重的大语言模型,已接近甚至部分领先于国际先进水平。 2025年9月,阿里巴巴的Qwen模型家族超越Llama,成为Hugging Face上下载量最多的LLM家族。2024年8月至2025年8月期间,中国开源模型开发者占Hugging Face所有下载量的17.1%,略超过美国开发者,后者占下载量的15.8%。自2025年1月起,基于阿里巴巴和DeepSeek发布的开源模型的上传衍生模型已超过基于美国和欧洲主要模型的衍生模型。并且在2025年9月,中国微调或衍生模型占Hugging Face上发布的所有新微调或衍生模型的63%。 来源:斯坦福报告,国金证券研究所 中国的开放权重模型现在在主要基准和排行榜上表现接近顶尖水平,涵盖通用推理、编码和工具使用。在Chatbot Arena这个著名的用户比较和评分排行榜上,中国生产了顶尖的开放权重模型,而且其中最好的模型几乎与美国公司领先的闭源模型不相上下。 Scaling-law仍然有效:三大Scaling持续演绎。 大模型三大Scaling定律:预训练(pre-training)/后训练(post-training)/推理深度思考(test-time long thinking)。算力与应用循环促进:算力Scaling—>智能提升(Intelligence)—>应用的广泛采用(Adoption)—>经济效益(Profits)—>算力Scaling。GPTo1之后,模型Scalinglaw从单一的预训练(pre-training)向三大Scaling转变。1)模型在回应用户之前产生很长的内部思考链,思考时间越长,答案的质量就越高;2)Multi-agent进一步提升模型性能,但其Token消耗量往往达到对话聊天的数倍。 来源:英伟达官网,国金证券研究所 训练层面,预训练重启,后训练加码。预训练方面,DeepSeek团队在论文中坦言,受训练算力约束,DeepSeek-V3.2的世界知识广度仍落后于领先闭源模型(如Gemini 3 Pro),后续将通过扩大预训练规模补齐能力上限。此外,V3.2往往需要更多token才能逼近Gemini-3.0-Pro等模型的输出质量,未来将聚焦提升推理链的“智能密度”,以更少token达到同等效果;后训练投入强度提升:DeepSeek认为开源模型后训练投入普遍不足并制约任务表现,因此将后训练算力预算上调至超过预训练成本的10%。 推理方面,MiniMax M2、DeepSeek V3.2等国产大