AI智能总结
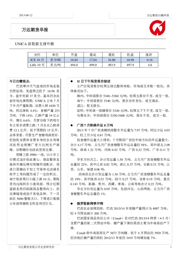
发布时间:2026-01-14 14:45:00作者:广发期货来源:广发期货 行情复盘 1月13日,白糖期货主力合约收跌0.62%至5253.0元。 持仓量变化 1月13日收盘,白糖期货持仓量:-1446手至429949手。 背景分析 海关总署公布的数据显示,2025年11月份我国进口食糖44万吨,同比减少9万吨。2025年1-11月我国累计进口食糖434万吨,同比增加38万吨。25/26榨季截至11月底我国进口食糖119万吨,同比增加12万吨。 后市展望 国内广西、云南产销数据,多空参半,整体符合市场预期,春节临近,受备货需求影响,成交尚可,企业顺价销售为主。当前国内新糖集中上市,市场参与者普遍持谨慎态度,预计糖价维持低位震荡走势。 研报正文研报正文 【行情分析】 洲际交易所(ICE)原糖期货小幅上涨,因巴西中南部地区12月上半月糖产量下滑。行业组织Unica周二公布的数据显示,巴西中南部地区12月上半月糖产量同比减少28.8%,至254,240吨。市场关注点转移至巴西4月开始的26/27榨季。12月以来中南部大部分主产区降雨量超均值有利于26/27榨季甘蔗生长,提升了产量前景,市场初步预计下榨季甘蔗单产有望同比提高约3%。 印度方面,印度生产势头强劲,泰国榨季进展缓慢,受到政府焚烧甘蔗禁令及节假日停机干扰,产糖同比减少,关注后期压榨进度。 整体来看,原糖价格保持震荡走势,在14.5-15.5美分/磅区间。国内方面,国内广西、云南产销数据,多空参半,整体符合市场预期,春节临近,受备货需求影响,成交尚可,企业顺价销售为主。当前国内新糖集中上市,市场参与者普遍持谨慎态度,预计糖价维持低位震荡走势。 【基本面消息】 国际方面: UNICA:巴西蔗糖行业协会(Unica)公布数据显示,巴西中南部地区12月上半月糖产量同比减少28.8%,至254240吨。自收割季开始以来,累计糖产量较上一年度略有增长0.86%,达到4016万吨。中南部地区12月上半月乙醇产量为7.4061亿升,较上年同期下降2.98%。本作物年度累计产量为302.7亿升,同比减少5.37%。12月上半月甘蔗压榨量为592万吨,同比减少32.8%,自榨季开始以来累计压榨量为5.9819亿吨,同比减少2.36%。 2025/26榨季截至1月7日,泰国累计甘蔗入榨量为1697.82万吨,较去年同期的2274.32万吨减少576.5万吨,降幅25.35%;甘蔗含糖分11.54%,较去年同期的11.62%减少0.08%;产糖率为9.017%,较去年同期的9.226%,减少0.209%;产糖量为153.09万吨,较去年同期的209.82万吨减少56.73万吨,降幅27.03%。其中,白糖产量26.97 万吨,原糖产量120.58万吨,精制糖产量5.53万吨。 国内方面: 海关总署公布的数据显示,2025年11月份我国进口食糖44万吨,同比减少9万吨。2025年1-11月我国累计进口食糖434万吨,同比增加38万吨。25/26榨季截至11月底我国进口食糖119万吨,同比增加12万吨。 据海关总署数据,海关总署公布的数据显示,2025年11月份我国进口糖浆、预混粉合计11.44万吨,同比减少10.82万吨。2025年1-11月我国进口糖浆、预混粉合计111.91万吨,同比减少106.71万吨,减幅明显。其中糖浆53.96万吨,折糖大概36.15万吨;预混粉57.95万吨,折糖大概50.1万吨。 【操作建议】短期观望 【评级】区间震荡 免责声明:本报告中的信息均来源于被广发期货有限公司认为可靠的已公开资料,但广发期货对这些信息的准确性及完整性不作任何保证。在任何情况下,报告内容仅供参考,报告中的信息或所表达的意见并不构成所述品种买卖的出价或询价,投资者据此投资,风险自担。本报告的最终所有权归报告的来源机构所有,客户在接收到本报告后,应遵循报告来源机构对报告的版权规定,不得刊载或转发。 关联品种关联品种白糖所属公司:广发期货