登录
注册
回到首页
AI
搜索
发现报告
发现数据
发现专题
研选报告
定制报告
VIP
权益
发现大使
发现一下
行业研究
公司研究
宏观策略
财报
招股书
会议纪要
海南封关
低空经济
DeepSeek
AIGC
大模型
当前位置:首页
/
其他报告
/
报告详情
白糖早报:UNICA数据打压糖价
2013-08-29
刘永华
华信期货
从***
你可能感兴趣
白糖早报:UNICA新数据支撑外糖
华信期货
2013-08-12
白糖、棉花早报:UNICA下调13/14年度糖产量
浙商期货
2013-07-18
白糖早报:unica数据符合预期
五矿期货
2016-05-17
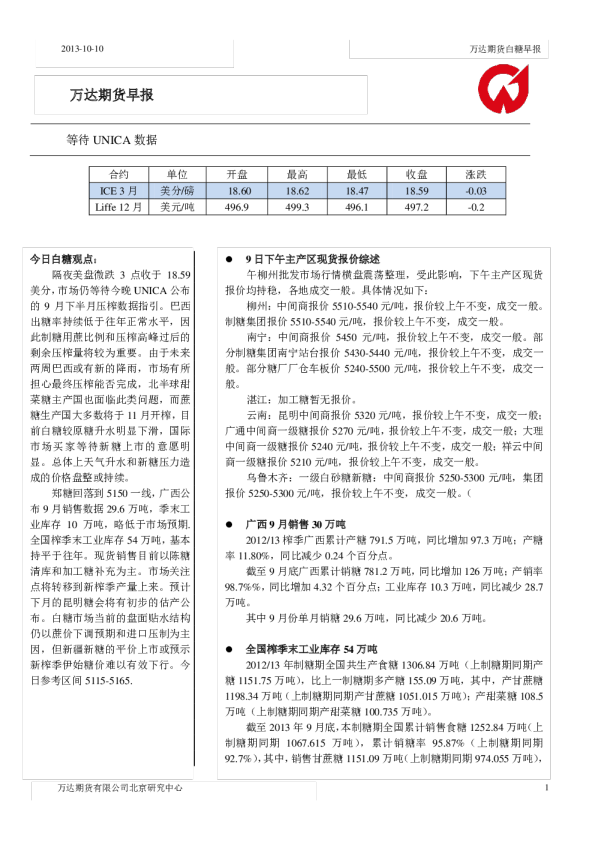
白糖早报:等待UNICA数据
华信期货
2013-10-11
白糖早报:unica数据超预期
五矿期货
2016-01-13