
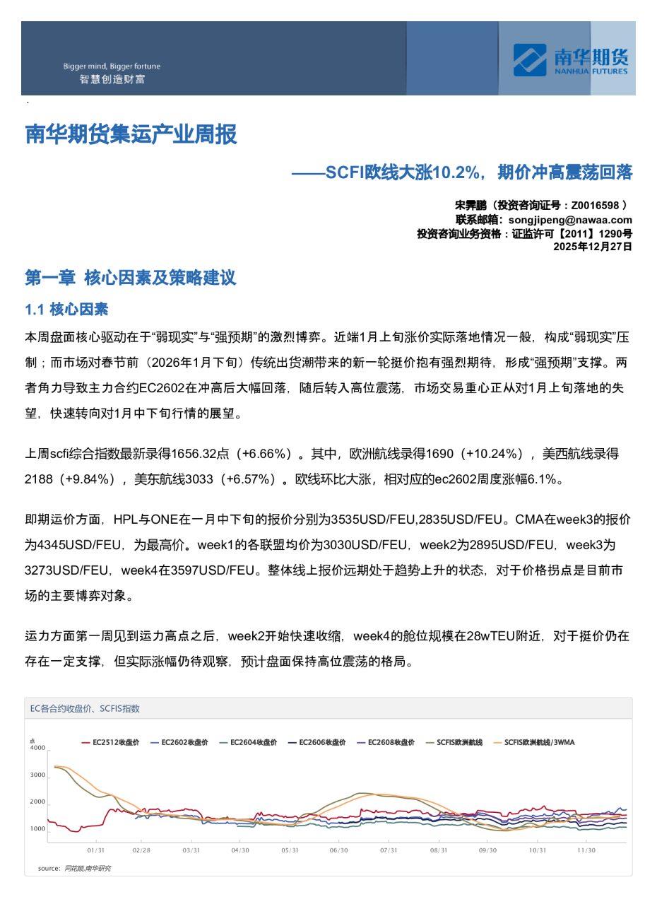
——SCFI欧线大涨10.2%,期价冲高震荡回落 宋霁鹏(投资咨询证号:Z0016598)联系邮箱:songjipeng@nawaa.com投资咨询业务资格:证监许可【2011】1290号2025年12月27日 第一章 核心因素及策略建议 1.1核心因素 本周盘面核心驱动在于“弱现实”与“强预期”的激烈博弈。近端1月上旬涨价实际落地情况一般,构成“弱现实”压制;而市场对春节前(2026年1月下旬)传统出货潮带来的新一轮挺价抱有强烈期待,形成“强预期”支撑。两者角力导致主力合约EC2602在冲高后大幅回落,随后转入高位震荡,市场交易重心正从对1月上旬落地的失望,快速转向对1月中下旬行情的展望。 上周scfi综合指数最新录得1656.32点(+6.66%)。其中,欧洲航线录得1690(+10.24%),美西航线录得2188(+9.84%),美东航线3033(+6.57%)。欧线环比大涨,相对应的ec2602周度涨幅6.1%。 即期运价方面,HPL与ONE在一月中下旬的报价分别为3535USD/FEU,2835USD/FEU。CMA在week3的报价为4345USD/FEU,为最高价。week1的各联盟均价为3030USD/FEU,week2为2895USD/FEU,week3为3273USD/FEU,week4在3597USD/FEU。整体线上报价远期处于趋势上升的状态,对于价格拐点是目前市场的主要博弈对象。 运力方面第一周见到运力高点之后,week2开始快速收缩,week4的舱位规模在28wTEU附近,对于挺价仍在存在一定支撑,但实际涨幅仍待观察,预计盘面保持高位震荡的格局。 *近端交易逻辑 涨价落地不及预期,现实端承压。本周市场情绪经历了从乐观到失望的转变。周初,因12月末部分航线爆舱及船公司1月高开舱价(如PA联盟3000/FEU)的提振,盘面大幅冲高。然而,随着马士基、达飞轮船等头部船司的实际线下报价披露,1月上旬主流落地运价中枢仅在2500-$2800/FEU,与此前12月下旬水平基本持平,并未出现预期中的跳涨。马士基第二周开舱价“沿用”第一周价格的操作,更是证实了船司在当前货量支撑下的谨慎态度。这一“弱现实”成为周中盘面回调的核心压力。 *远端交易预期 春节前出货潮的挺价预期成为新支点。尽管1月上旬涨价“雷声大雨点小”,但市场并未转向全面悲观。根据历史规律,春节前的运价峰值通常出现在假期前3-4周。2026年春节在2月中旬(第8周),因此出货高峰和运价高点可能出现在1月下旬(第4-5周)。第4周(1.19-1.25)目前录得的舱位规模仅约为28万TEU,是春节前四周中最少的一周,且呈现逐周递减趋势,为船公司集中挺价创造了客观条件。市场预期1月中旬船司可能再次宣涨,博弈点在于第4-5周实际运价的上行高度,这构成了EC2602合约当前估值的主要支撑。 1.2交易型策略建议 【行情定位】 市场处于高位震荡格局,等待新的驱动。EC2602在“弱现实”与“强预期”间拉锯,上方受制于1月上旬实际运价天花板,下方受到春节前挺价预期的坚实支撑,短期预计在[1700, 1900]点区间内震荡。趋势性行情的明朗需等待1月中旬新一轮报价及第4周实际订舱情况的指引。 1.3产业客户操作建议 1.4基础数据概览 运力投放情况 图片来源:中国航务周刊公众号 第二章本周重要信息 2.1本周重要信息 【利多信息】 1)现货价格稳中有升:scfi欧线录得1690,涨幅10.24%。 2)附加费征收:马士基宣布自2026年1月6日起征收$400/FEU的旺季附加费(PSS),为市场挺价提供额外理由。 3)春节前挺价预期发酵:市场分析认为,2026年春节前第4周(1.19-1.25)舱位规模最少约为28wTEU,为船司挺价提供窗口,支撑1月下旬涨价预期。 【利空信息】 1)1月上旬涨价实际落地一般:马士基、达飞轮船、赫伯罗特等头部船司1月上半月线下实际报价集中在2400−2800/FEU,与此前12月下旬运价基本持平,显著低于部分联盟初期$3000+的高报价预期。 2)马士基开舱价未上调:马士基第二周(1.6-1.12)开舱价确认为2500/2600(大柜/高柜),沿用第一周报价,并未如市场部分传言般上调,打击了短期多头情绪。3)线上报价下调:达飞轮船(CMA CGM)将1月线上报价从3845/FEU大幅下调至3293/FEU;ONE将1-2月线上报价下调200/FEU至2835/FEU,反映船司对即期市场的实际判断偏谨慎。4)红海复航预期扰动:马士基已完成一艘船舶的红海东西向试航,ONE宣布将于1月15日恢复中国至红海航线。虽然船司强调此为“渐进式”测试,但增加了市场对2026年苏伊士运河航线逐步恢复的长期担忧,压制远月合约估值。 第三章盘面解读 *单边走势和资金动向 本周EC主力合约EC2602呈现“冲高回落,转入震荡”的走势。周初在1月高报价预期推动下大幅上涨,周二盘中最高触及1875点。随后因涨价落地不及预期的“弱现实”打击,周三大幅回撤超3.5%。周四周五,市场情绪逐渐从失望中修复,交易逻辑转向春节前挺价预期,价格在1750-1850点区间内获得支撑并震荡整理,周五收于1799.7点。全周资金博弈激烈,呈现“高波动、高换手”特征,周初大涨时主力增仓明显,回调时部分资金离场,但截至周末,持仓仍维持在相对高位,表明多空双方在当前位置分歧依然显著,均未放弃。 *基差月差结构 本周合约间结构进一步强化了“近强远弱,预期主导”的特征。 近月端:随着春节前挺价预期升温,EC2602对现货的升水幅度有所扩大。当前EC2602价格隐含的运价(约2650−2700/FEU)已高于1月上旬实际现货价,表明升水部分完全在交易对1月中下旬的涨价预期。 月差端:近远月价差(如EC2602-EC2604)维持高位并有所走阔。这清晰地反映了市场对短期(春节前)供需偏紧的预期,与对中长期(春节后及二季度)供需转松、复航风险上升的担忧。EC2604及之后合约的深度贴水,构成了远月合约价格的天然压力。 第四章利润分析 在上半年公布业绩的主流船司中,中远海控、马士基、达飞集团等利润与营收表现相对保持不错表现,但部分船司,如ONE、阳明海运等利润较去年同期已出现大幅缩减。但从下表可见,大部分航运企业仍均实现盈利,说明当前市场并不算差。 对于下半年航运市场,班轮公司统一认为,不确定性增强,企业经营将更加谨慎,可能会使得船司更加关注成本控制,通过停航等手段减少营业支出,进而从供应端、成本端影响运价走势。