
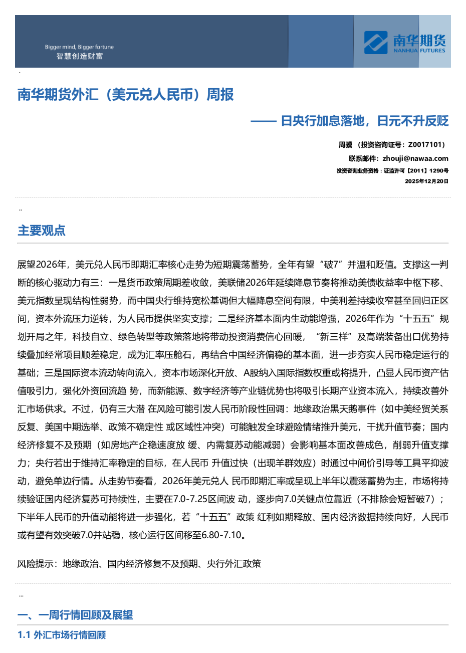
——日央行加息落地,日元不升反贬 周骥 (投资咨询证号:Z0017101)联系邮件:zhouji@nawaa.com投资咨询业务资格:证监许可【2011】1290号2025年12月20日 主要观点 展望2026年,美元兑人民币即期汇率核心走势为短期震荡蓄势,全年有望“破7”并温和贬值。支撑这一判断的核心驱动力有三:一是货币政策周期差收敛,美联储2026年延续降息节奏将推动美债收益率中枢下移、美元指数呈现结构性弱势,而中国央行维持宽松基调但大幅降息空间有限,中美利差持续收窄甚至回归正区间,资本外流压力逆转,为人民币提供坚实支撑;二是经济基本面内生动能增强,2026年作为“十五五”规划开局之年,科技自立、绿色转型等政策落地将带动投资消费信心回暖,“新三样”及高端装备出口优势持续叠加经常项目顺差稳定,成为汇率压舱石,再结合中国经济偏稳的基本面,进一步夯实人民币稳定运行的基础;三是国际资本流动转向流入,资本市场深化开放、A股纳入国际指数权重或将提升,凸显人民币资产估值吸引力,强化外资回流趋 势,而新能源、数字经济等产业链优势也将吸引长期产业资本流入,持续改善外汇市场供求。不过,仍有三大潜 在风险可能引发人民币阶段性回调:地缘政治黑天鹅事件(如中美经贸关系反复、美国中期选举、政策不确定性 或区域性冲突)可能触发全球避险情绪推升美元,干扰升值节奏;国内经济修复不及预期(如房地产企稳速度放 缓、内需复苏动能减弱)会影响基本面改善成色,削弱升值支撑力;央行若出于维持汇率稳定的目标,在人民币 升值过快(出现羊群效应)时通过中间价引导等工具平抑波动,避免单边行情。从走势节奏看,2026年美元兑人 民币即期汇率或呈现上半年以震荡蓄势为主,市场将持续验证国内经济复苏可持续性,主要在7.0-7.25区间波 动,逐步向7.0关键点位靠近(不排除会短暂破7);下半年人民币的升值动能将进一步强化,若“十五五”政策 红利如期释放、国内经济数据持续向好,人民币或有望有效突破7.0并站稳,核心运行区间移至6.80-7.10。 风险提示:地缘政治、国内经济修复不及预期、央行外汇政策 一、一周行情回顾及展望 1.1 外汇市场行情回顾 截至12月20日16:30,美元指数较前一周周五升值,在岸人民币、离岸人民币相对于美元升值,日元、欧元、英镑均相对于美元贬值。 1.2 外汇市场走势复盘 上周,人民币在众多货币中脱颖而出,相对于美元录得升值,走势完全契合此前的判断——短期大概率呈温和偏强态势,且多数时段处于低波动区间。这一走势的背后,是政策、汇率独立性与内外部环境共振形成的三重核心支撑。 1)政策层面的明确定调为人民币汇率提供了坚实托底。中央经济工作会议明确提出,2026年将持续保持人民币汇率在合理均衡水平上的基本稳定。这已是该会议连续第四年强调这一导向,体现了防范汇率过度贬值与过度升值的双向调控思路,有助于遏制外汇市场的顺周期单边羊群效应,为汇率稳定营造了良好的政策环境。这种清晰的政策信号,有效稳定了市场预期,成为人民币汇率的重要“压舱石”。 2)汇率运行的独立性提升是另一关键支撑。当前人民币走势呈现出与美元指数相关性弱化的特征,不再简单跟随美元波动。即便近期美元指数总体偏强,人民币仍能保持升值态势,这一变化源于我国外汇市场的成熟度提升以及政策调控的精准引导。 3)内外部环境的共振则直接推动了人民币的短期偏强格局。外部来看,货币政策层面短期美元指数大概率偏弱运行,尽管走势仍存纠结,但整体为非美货币提供了相对友好的环境;内部而言,年末结汇需求保持稳定,为人民币注入了实质性支撑。内外因素的协同作用,共同促成了人民币的逆势走强。 与人民币形成鲜明对比的是,12月19日日本央行如期宣布加息25个基点,将政策利率提升至0.75%,但加息落地后日元却延续偏弱走势。这一现象的背后,是市场对政策信号的失望以及日本经济深层矛盾的担忧,具体可归结为两大核心原因。 其一,央行政策沟通不足与发布会的“非鹰派”表态削弱了市场信心。日本央行行长植田和男虽在会后表示未来将继续加息,但未给出明确的时间与节奏规划,这种模糊的前瞻指引让市场对其紧缩决心产生怀疑。从此次央行会议释放的信息来看,尽管日央行对经济增长和通胀的判断较此前更为乐观,上调了2025财年GDP增速预期至0.7%,并将2026年剔除生鲜食品及能源的CPI预测值上调至2.0%,且有2位鹰派委员主张更激进的加息路径,但整体政策导向仍显谨慎。在声明中,央行强调实际利率仍显著为负,未来加息将依赖经济与通胀数据,这种“被动跟随”的姿态难以提振日元走势,甚至导致讲话期间日元进一步贬值。 其二,极低的实际利率与财政扩张隐忧构成了日元贬值的深层制约。此次加息本质上是日本央行在通胀高企、日元持续贬值压力下的被动选择——当前日本通胀水平略高,但0.75%的基准利率与美国的水平仍相去甚远,利差缺口难以弥补。造成这一局面的核心原因,是日本数十年量化宽松积累的巨额债务负担。据国际货币基金组织统计,2025年日本政府债务率位居发达经济体首位,高负债背景下,加息将大幅推升政府债务付息成本,甚至引发国债市场流动性危机。市场清晰地认识到,区区25个基点的加息既无法填补利差缺口,也解决不了债务可持续性的核心问题,日元下跌自然成为必然。 图1.2.1:美元指数与美元兑人民币即期汇率周度日内价格走势图 source:Bloomberg,南华研究 1.3 行情展望 展望2026年,美元兑人民币即期汇率核心走势为短期震荡蓄势,全年有望“破7”并温和贬值。支撑这一判断的核心驱动力有三:一是货币政策周期差收敛,美联储2026年延续降息节奏将推动美债收益率中枢下移、美元指数呈现结构性弱势,而中国央行维持宽松基调但大幅降息空间有限,中美利差持续收窄甚至回归正区间,资本外流压力逆转,为人民币提供坚实支撑;二是经济基本面内生动能增强,2026年作为“十五五”规划开局之年,科技自立、绿色转型等政策落地将带动投资消费信心回暖,“新三样”及高端装备出口优势持续叠加经常项目顺差稳定,成为汇率压舱石,再结合中国经济偏稳的基本面,进一步夯实人民币稳定运行的基础;三是国际资本流动转向流入,资本市场深化开放、A股纳入国际指数权重或将提升,凸显人民币资产估值吸引力,强化外资回流趋 势,而新能源、数字经济等产业链优势也将吸引长期产业资本流入,持续改善外汇市场供求。不过,仍有三大潜 在风险可能引发人民币阶段性回调:地缘政治黑天鹅事件(如中美经贸关系反复、美国中期选举、政策不确定性 或区域性冲突)可能触发全球避险情绪推升美元,干扰升值节奏;国内经济修复不及预期(如房地产企稳速度放 缓、内需复苏动能减弱)会影响基本面改善成色,削弱升值支撑力;央行若出于维持汇率稳定的目标,在人民币 升值过快(出现羊群效应)时通过中间价引导等工具平抑波动,避免单边行情。从走势节奏看,2026年美元兑人 民币即期汇率或呈现上半年以震荡蓄势为主,市场将持续验证国内经济复苏可持续性,主要在7.0-7.25区间波 动,逐步向7.0关键点位靠近(不排除会短暂破7);下半年人民币的升值动能将进一步强化,若“十五五”政策 红利如期释放、国内经济数据持续向好,人民币或有望有效突破7.0并站稳,核心运行区间移至6.80-7.10。 .... 二、人民币市场观测 2.1政策工具跟踪-逆周期因子 截至上周五,美元兑人民币汇率中间价报7.0550,较前一周周五贬值88个基点。从逆周期因子走势来看,央行对汇率的维稳态度为中性。 2.2 投资者预期及情绪跟踪 2.2.1 企业部门预期 国家外汇管理局统计数据显示,2025年11月,银行结汇14840亿元人民币,售汇13732亿元人民币。2025年1-11月,银行累计结汇162781亿元人民币,累计售汇155932亿元人民币。 2025年11月,银行代客涉外收入46372亿元人民币,对外付款45112亿元人民币。2025年1-11月,银行代客累计涉外收入511208亿元人民币,累计对外付款497719亿元人民币。 针对2025年11月外汇市场形势,国家外汇管理局副局长、新闻发言人李斌表示,11月以来,国际金融市场延续较高波动态势,美元指数总体走弱,主要非美货币表现偏强。我国外汇市场继续保持平稳运行。 外汇市场供求延续基本平衡。11月,银行结汇和售汇规模均保持稳定,结售汇顺差157亿美元,与10月基本相当。 跨境收支保持活跃。11月,企业、个人等非银行部门跨境收入和支出合计为1.3万亿美元,环比增长8%,跨境收支顺差178亿美元,低于9至10月平均240亿美元的水平。分项目看,货物贸易仍是主要的资金净流入渠道,服务贸易、投资收益、直接投资项下资金流动保持稳定,近期证券投资项下资金流动更趋平稳。总体看,当前我国外贸外资保持韧性,跨境资金流动和外汇市场预期平稳,外汇交易稳健有序。 2.2.2 海外投资者预期 截至上周五,从离岸与在岸人民币价差来看,显示相较于前一周周五,海外投资者对人民币的升贬值情绪较为均衡。 2.2.3 专业投资者预期 截至上周五,美元兑离岸人民币1年期NDF收盘价录得6.9033,相较于前一周周五回落。USDCNY风险逆转期权指标(25Delta)指向市场对人民币的升贬值情绪较为均衡。 2.3 衍生品市场跟踪 2.3.1 香港人民币期货市场状况 2.3.2 新加坡人民币期货市场状况 ..... 三、重点关注数据及事件 3.1 一周全球重点事件回顾 1、中国 1)《求是》杂志发表习近平总书记重要文章《扩大内需是战略之举》。文章指出,扩大内需既关系经济稳定,也关系经济安全,不是权宜之计,而是战略之举。实施扩大内需战略,是保持我国经济长期持续健康发展的需要,也是满足人民日益增长的美好生活的需要。要加快补上内需特别是消费短板,使内需成为拉动经济增长的主动力和稳定锚。 2)国家统计局公布数据显示,11月份,全国规模以上工业增加值同比增长4.8%,服务业生产指数同比增长4.2%,社会消费品零售总额同比增长1.3%。1-11月份,全国固定资产投资同比下降2.6%,其中,制造业投资增长1.9%,房地产开发投资下降15.9%。11月全国城镇调查失业率持平于5.1%。 3)国家统计局公布11月房价数据,70城房价环比总体下降、同比降幅扩大。二手房价格方面,70城二手房价格全部下跌,其中一线城市降幅扩大0.2个百分点至1.1%,二、三线城市均下降0.6%。新房价格方面,一线城市新房价格环比下降0.4%,降幅比上月扩大0.1个百分点,二、三线城市环比降幅均收窄0.1个百分点。 4)今年前11个月,全国财政收入20.05万亿元,同比增长0.8%,增幅与前10个月持平。其中,全国税收收入16.48万亿元,增长1.8%;证券交易印花税收入1855亿元,增长70.7%。 5)海南自由贸易港12月18日正式启动全岛封关运作。即日起,海南自贸港货物进出“一线”“二线”可办理报关业务,货物可通过全岛设置的8个对外开放口岸和10个“二线口岸”进出海南自贸港。 2、美国 1)美国11月非农就业人口增加6.4万人,高于市场预期的5万人;但失业率却意外升至4.6%,创下2021年9月以来的新高。另外,10月非农就业大幅减少10.5万人,远超预期的下降2.5万人;8月和9月也合计下修3.3万人。11月平均时薪同比增长3.5%,为2021年5月以来最低增速。 2)美国10月零售销售环比持平,略低于预期的0.1%增长,主要是受汽车销售下降1.6%拖累。核心零售销售环比增长0.5%,略超出预期的增长0.4%。 3)美国12月标普全球制造业PMI初值下滑至51.8,创5个月新低。服务业PMI初值则从54.1下滑至52.9,综合PMI初值下滑至53,均录得6个月新低。4)美国总统特朗普将签署一项近万亿美元的年度国防政策法案,使其正式生效。尽管该法案包含向乌克兰提供新援助、限制特朗普削减美国在欧洲防务参与度的相关条款,特朗普仍决定推动法案落地。这份