AI智能总结
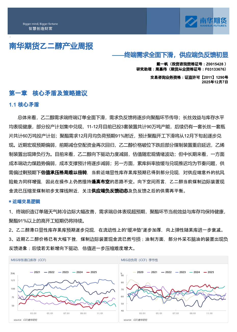
——终端需求全面下滑,供应端负反馈初显 戴一帆(投资咨询资格证号:Z0015428)研究助理:周嘉伟(期货从业资格证号:F03133676) 交易咨询业务资格:证监许可【2011】1290号2025年12月7日 第一章核心矛盾及策略建议 1.1核心矛盾 总体来看,乙二醇需求端终端订单全面下滑,需求负反馈将逐步向聚酯环节传导;长丝效益与库存水平均表现健康,部分投产计划集中兑现,11-12月目前已投3套装置共计90万吨产能,后续仍有一套长丝一套瓶片共计60万吨投产计划;聚酯需求12月月均负荷预期91%附近,预计聚酯开工下滑将从12月下旬起逐步兑现。近期宏观预期偏弱,前期减仓空配资金再次回归,乙二醇价格破位下跌后部分煤制装置重启延迟,乙烯制装置出现降负行为。目前来看,乙二醇向下驱动力度减弱,估值随宏观情绪波动;但中长期来看,一方面成本端动力煤趋势偏弱,成本支撑预计将逐步减弱;另一方面,累库斜率放缓与兑现推迟均为节奏问题,供需偏过剩预期下估值承压格局难以扭转,当前近端显性库存累库预期已得到部分兑现,对供应端意外的抗风险能力同样增强,因此在操作上仍然维持逢高布空的思路不变。向下空间而言,乙二醇当前煤制边际装置现金流已压缩至煤制初步支撑线附近,关注供应端负反馈动态及负反馈之后的供需再平衡。 ∗近端交易逻辑 1、终端织造订单随天气转冷边际大幅改善,需求端总体表现超预期,聚酯环节当前效益与库存均保持健康,聚酯91%以上的高开工短期仍将持续。 2、乙二醇港口显性库存累库预期逐步兑现,在流动性上的“缓冲垫”逐步加厚,向上弹性随累库进一步衰减。 3、近期乙二醇价格已有大幅下挫,煤制边际装置现金流已然亏损;油制方面,部分外采石脑油的装置出现负反馈迹象;后续若无新增向下驱动,估值进一步压缩难度增大。 *远端交易预期 1、乙二醇裕龙投产提前兑现,后续宁夏畅亿(鲲鹏)、巴斯夫计划投产,供需逐步进入累库通道,26Q1累积累库预期超过40万吨,偏过剩格局下累库预期将使估值长期承压。若累库预期按计划兑现,当前的生产利润预计难以维持,煤制边际装置现金流利润已压缩至成本线以下,但距离因效益减产预计仍有较大距离,在当前煤价水平,EG01终点或将在3800下方。 1.2交易型策略建议 【行情定位】 *趋势研判:宽幅震荡 *价格区间:EG2601震荡区间3550-3850 *策略建议: 1、逢高卖出EG01看涨期权eg2601-C-3800,建议入场区间(40-80); 【基差、月差及对冲套利策略建议】 ∗基差策略:暂无。乙二醇纸货港口库存逐步累积,后续港口库存流动性继续放松,基差走势缺乏驱动。 ∗月差策略:1-5月差前期反套头寸-110下方止盈离场。 ∗对冲套利策略:暂无 【近期策略回顾】 1、EG1-5月差反套策略,2025/11/16提出,2025/11/27入场(持有,成本-70)。 2、卖出EG01看跌期权eg2601-P-3850策略,2025/11/2提出,2025/11/04入场(持有,成本55)。 3、卖出EG01看涨期权eg2601-C-4200策略,2025/10/22提出,2025/10/23入场(持有,成本45)。 4、卖出EG01看跌期权eg2601-P-3900策略,2025/10/12提出,2025/10/17入场,2025/10/24离场(止盈,成本58,盈利价差+36)。 5、10下纸货期现正套,2025/10/12提出,2025/10/15入场,2025/10/23离场(止盈,成本+65,盈利价差+40)。 1.3产业客户操作建议 1.4基础数据概览 第二章本周重要信息及下周关注事件 2.1本周重要信息 【利多信息】 1、近期大陆乙二醇装置意外停车较多:广西华谊20w停车,红四方30w临时停车,中化泉州50w因上游装置问题降负,共计涉及产能100w。 2、近期部分海外停车装置回归预期同样延迟:马来西亚一套75万吨/年的MEG装置自9月底因技术原因停车,出于装置及效益考量将持续停车至2027年;新加坡一套90万吨/年的乙二醇装置此前有计划在2025年12月底前后重启,目前消息其重启时间推后,暂时未知具体重启计划,该装置此前于2025年8月份前后停车。 【利空信息】 1、本周装置重启计划如期兑现,中化学30w本周重启出料,内蒙古兖矿一线20w重启中,关注后续运行情况。 2.2下周重要事件关注 1、聚酯负荷及终端订单持续性。2、正达凯60w计划12月8日附近重启,广西华谊20w计划12月中旬重启,富德能源50w计划12月8日附近停车检修,关注兑现情况。3、新装置宁夏畅亿20w投料试车投产,关注出料情况。 第三章盘面解读 3.1价量及资金解读 【内盘】 ∗单边走势 乙二醇期货价格持续下行,持仓量显著增加,基差接近现货,趋势偏弱。 ∗资金动向 下图为乙二醇重点盈利席位的累积盈亏及净持仓变动情况。近期乙二醇重点席位净空持仓低位波动,主力资金对乙二醇后市谨慎看空。 ∗月差结构 乙二醇01之后整体维持C结构,说明远端过剩预期压制01之后价格。1-5月差来看,本周走势震荡为主,后续关注偏库仓单供应情况,若能够打满,则1-5终点或在-120以下。 ∗基差结构 本周乙二醇主力基差走势震荡偏弱,纸货港口库存逐步累积,后续港口库存流动性继续放松,基差走势缺乏驱动,震荡看待。 第四章估值和利润分析 4.1成本跟踪 4.2产业链上游利润跟踪 ∗各路线生产利润及进口利润 source:wind,同花顺,南华研究 ∗品种间切换比价 4.3产业链下游利润跟踪 source:上海钢联,同花顺,南华研究 source:wind,南华研究 第五章供需及库存推演 5.1供需平衡表推演 5.2供应端及推演 供应端 本 周 停车 计划兑 现, 煤 制 部 分 装 置 重 启 推迟,负荷总体 油 降 煤 升 ,总 负荷 降 至72.93%(-0.2%);其中,乙烯制方面,盛虹炼化100w停车;煤制方面,红四方30w重启,煤制负荷升至72.58%(+0.55%);后续新装置畅亿20w投料试车,正达凯60w计划重启,关注兑现情况。效益方面,原料端油价走强,乙烯价格持稳,动力煤价格走弱,EG现货价格大幅下挫,乙烯制利润压缩,煤制边际利润修复至-681(+14);当前从效益方面考虑煤制边际装置已压缩至成本线以下,但离因效益减产在时间和空间上预计仍有距离。而比价方面,近期EG价格再度下挫,与乙烯链相关产品比价维持不佳,EO相对EG经济性走强,但减水剂价格低迷,EO需求淡季,近期部分联产装置上调EG负荷;HDPE相对EG经济性进一步走强,相关装置若切换运行具备经济性,但具体执行仍需考虑销售渠道等多方面问题,关注后续动态。库存方面,本周到港较多,周内港口发货不佳,下周一港口显性库存预计累库5万吨左右。 本周变动: 增量:暂无 缩量:1、盛虹炼化100w12月初起停车检修,预计持续至2026年5月。 11-12月后续计划(仅供参考):增量: 1、正达凯60w计划12月8日附近重启。2、宁夏畅亿(原鲲鹏)20w新装置投料中,预计12月5日晚附近出料,动态待跟踪。3、广西华谊20w初步计划12月中旬重启。 缩量: 1、富德能源50w计划12月8日起停车检修45天左右。2、浙江石化一线80w计划12月起降负运行。 source:同花顺,wind,彭博,南华研究 5.3需求端及推演 需求端,本周部分装置负荷波动,聚酯负荷上调至91.8%(+0.3%);除此以外,近期随效益与预期改善,共有三套聚酯装置投产,涉及长丝为主,聚酯需求基数提升。织造订单目前高位回落,整体新增订单全面走弱,终端织机负荷加速下滑。与此同时,坯布库存自11月下旬起逐步累积,预计后续随订单收尾库存压力仍将逐步加大。短期来看,聚酯需求在效益与库存结构均保持健康的背景下预计高位维持,短期降负压力不大;后续终端开工与订单下滑的负反馈将逐步向上传导,预计12月下旬起聚酯环节负荷将季节性下滑。瓶片方面近期加工费持续修复至450+的年内高位并维持,库存表现健康,关注后续新装置投产进度。 5.3.3短纤需求 source:CCF,南华研究 source:CCF,南华研究 5.3.4瓶片需求 source:上海钢联,wind,南华研究 source:上海钢联,同花顺,南华研究 第六章产业链相关图表附录 6.1乙二醇环节 * MEG-综述 * MEG-基差月差 source:同花顺,wind,南华研究 source:wind,同花顺,南华研究 * MEG-盘面指标及仓单 source:同花顺,南华研究 * MEG-原料价格 * MEG-生产利润 source:同花顺,wind,彭博,南华研究 source:wind,南华研究 source:wind,同花顺,南华研究 * MEG-转产替代 * MEG-供应 * MEG-进出口 source:wind,南华研究 source:wind,南华研究 6.2聚酯环节 *聚酯-综述 *聚酯-开工 *聚酯-产销 *聚酯-库存 *聚酯-出口 source:同花顺,南华研究 source:钢联化工,南华研究 source:钢联化工,南华研究 *聚酯-进口 source:钢联化工,南华研究 source:钢联化工,南华研究 *聚酯-利润 source:wind,同花顺,南华研究 source:wind,同花顺,南华研究 6.3终端环节 *织造-开工 source:CCF,南华研究 *织造-库存及订单 source:CCF, 南华研究 source:钢联化工,南华研究 *纱厂相关 source:钢联化工,南华研究 *粘胶相关 *终端宏观 source:同花顺,南华研究 source:同花顺,南华研究 *纺服出口 source:同花顺,南华研究 source:同花顺,南华研究 *全球纺服相关 source:美国商务部普查局,南华研究 source:同花顺,南华研究 source:同花顺,南华研究