AI智能总结
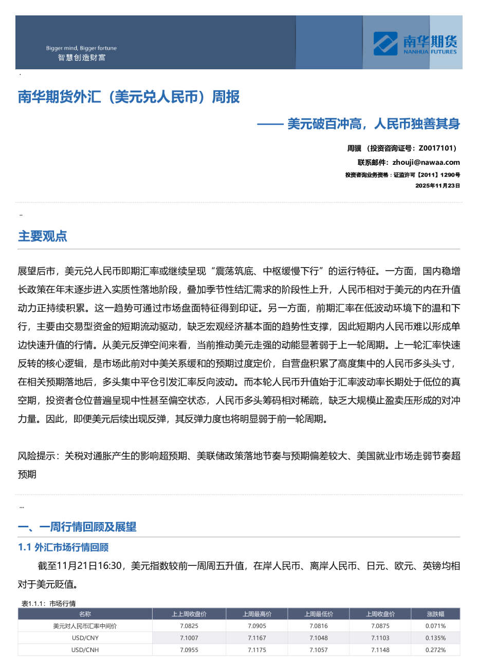
—— 美元破百冲高,人民币独善其身 周骥 (投资咨询证号:Z0017101)联系邮件:zhouji@nawaa.com投资咨询业务资格:证监许可【2011】1290号2025年11月23日 主要观点 展望后市,美元兑人民币即期汇率或继续呈现“震荡筑底、中枢缓慢下行”的运行特征。一方面,国内稳增长政策在年末逐步进入实质性落地阶段,叠加季节性结汇需求的阶段性上升,人民币相对于美元的内在升值动力正持续积累。这一趋势可通过市场盘面特征得到印证。另一方面,前期汇率在低波动环境下的温和下行,主要由交易型资金的短期流动驱动,缺乏宏观经济基本面的趋势性支撑,因此短期内人民币难以形成单边快速升值的行情。从美元反弹空间来看,当前推动美元走强的动能显著弱于上一轮周期。上一轮汇率快速反转的核心逻辑,是市场此前对中美关系缓和的预期过度定价,自营盘积累了高度集中的人民币多头头寸,在相关预期落地后,多头集中平仓引发汇率反向波动。而本轮人民币升值始于汇率波动率长期处于低位的真空期,投资者仓位普遍呈现中性甚至偏空状态,人民币多头筹码相对稀疏,缺乏大规模止盈卖压形成的对冲力量。因此,即便美元后续出现反弹,其反弹力度也将明显弱于前一轮周期。 风险提示:关税对通胀产生的影响超预期、美联储政策落地节奏与预期偏差较大、美国就业市场走弱节奏超预期 一、一周行情回顾及展望 1.1 外汇市场行情回顾 截至11月21日16:30,美元指数较前一周周五升值,在岸人民币、离岸人民币、日元、欧元、英镑均相对于美元贬值。 1.2 美元兑人民币即期汇率周度复盘 我们认为,驱动上周外汇市场走向的核心因素有三个:美联储降息预期的分化与摇摆、市场对AI领域估值泡沫的审慎,以及加密货币市场的价格波动。三者通过风险传导机制,主导了市场的风险偏好与资产价格走势。具体来看: 市场对AI领域估值泡沫的警惕情绪自两周前起逐步升温,其核心矛盾在于市场对该领域当前的高估值水平与未来投资回报预期之间匹配性的争议。鉴于AI技术商业化进程的不确定性,其未来价值预判缺乏即时数据支撑,英伟达作为AI产业链核心企业,其季度财报及业绩指引自然成为判断行业真实需求韧性与景气度的 核心锚点。基于上述逻辑,上周三英伟达财报披露前,市场普遍呈现持币观望的审慎态势,美元指数及主要汇率维持震荡格局。财报揭晓后,英伟达当期营收、净利润及未来业绩展望均超市场一致预期,这一利好信号短暂提振风险偏好,但随后避险情绪快速反超,AI板块的估值压制与加密货币市场的大幅波动形成风险共振,在一定程度上削弱市场风险承担意愿,放大了避险交易行为,对美债价格形成阶段性支撑。与此同时,美债价格受另一主线逻辑驱动,即美联储未来加息节奏的预期分化。上周美国公布的核心经济数据整体低于预期,理论上应强化市场对美联储降息的判断,但美联储最新会议纪要显示,政策制定者内部就利率路径存在显著分歧——部分官员对启动降息仍持审慎态度,这使得市场对12月降息概率的判断陷入摇摆,美元指数突破100整数关口。直至上周五,美联储“三把手”、纽约联储主席威廉姆斯称,随着劳动力市场降温,美联储在近期仍有进一步降息的空间,市场降息预期再度升温,美元指数走势才有所回落。欧洲市场的波动逻辑与美国市场大致相似,均受美联储政策预期与风险情绪的联动影响。日本市场虽受风险情绪传导,但呈现独立走势,其核心驱动为高市早苗政府推出的超预期财政刺激计划。该计划规模逾21万亿日元,这一扩张性财政举措虽被解读为经济提振信号,但同时再度引发市场对日本政府债务可持续性及通胀上行风险的担忧。具体而言,21万亿日元的财政支出计划虽有望短期提振总需求,但也加剧了市场对财政赤字扩大、国债供给增加的担忧,直接引发日元汇率的阶段性贬值。当前主流观点认为,在日本通胀黏性、日元汇率贬值与日本经济增长乏力的三重压力下,日本宏观经济政策的转向路径正趋于模糊。反观美元兑人民币即期汇率,在上周全球主要货币普遍大幅波动的行情中,展现出较强的韧性与稳定性,仅呈现微幅上行状态,凸显其独立于全球风险周期的运行特征。究其原因,我们认为依旧是央行在发挥维稳汇率的作用导致。 注:白线为USDCNH,蓝线为USDCNY,红线为美元指数source:Bloomberg,南华研究 1.3 行情展望 展望后市,美元兑人民币即期汇率或继续呈现“震荡筑底、中枢缓慢下行”的运行特征。一方面,国内稳增长政策在年末逐步进入实质性落地阶段,叠加季节性结汇需求的阶段性上升,人民币相对于美元的内在升值动力正持续积累。这一趋势可通过市场盘面特征得到印证。另一方面,前期汇率在低波动环境下的温和下行,主要由交易型资金的短期流动驱动,缺乏宏观经济基本面的趋势性支撑,因此短期内人民币难以形成单边快速升值的行情。从美元反弹空间来看,当前推动美元走强的动能显著弱于上一轮周期。上一轮汇率快速反转的核心逻辑,是市场此前对中美关系缓和的预期过度定价,自营盘积累了高度集中的人民币多头头寸,在相关预期落地后,多头集中平仓引发汇率反向波动。而本轮人民币升值始于汇率波动率长期处于低位的真空期,投资者仓位普遍呈现中性甚至偏空状态,人民币多头筹码相对稀疏,缺乏大规模止盈卖压形成的对冲力量。因此,即便美元后续出现反弹,其反弹力度也将明显弱于前一轮周期。 .... 二、人民币市场观测 2.1政策工具跟踪-逆周期因子 截至上周五,美元兑人民币汇率中间价报7.0875,较前一周周五升值50个基点。从当前逆周期因子走势来看,表明央行对汇率的态度整体仍以维稳汇率为主。 2.2 投资者预期及情绪跟踪 2.2.1 企业部门预期 国家外汇管理局统计数据显示,2025年10月,银行结汇15194亿元人民币,售汇13940亿元人民币。2025年1-10月,银行累计结汇147941亿元人民币,累计售汇142201亿元人民币。 按美元计值,2025年10月,银行结汇2142亿美元,售汇1965亿美元。2025年1-10月,银行累计结汇20675亿美元,累计售汇19866亿美元。 2025年10月,银行代客涉外收入44207亿元人民币,对外付款40579亿元人民币。2025年1-10月,银行代客累计涉外收入464836亿元人民币,累计对外付款452607亿元人民币。 按美元计值,2025年10月,银行代客涉外收入6231亿美元,对外付款5719亿美元。2025年1-10月,银行代客累计涉外收入64936亿美元,累计对外付款63227亿美元。 我们对上述数据,作出如下解读: 根据国家外汇管理局于2025年11月17日公布的统计数据,2025年10月中国外汇市场整体延续了稳健运行的态势。尽管当月全球金融市场波动加剧,但我国外汇市场供求依然保持基本平衡,跨境资金流动总体稳定,市场预期平稳,展现出较强的韧性和活力。国家外汇管理局副局长、新闻发言人李斌在答记者问时明确表示,10月份我国外汇市场运行稳健,主要特点表现为供求平衡和资金流动稳定。 结售汇数据是衡量境内外汇市场供求关系的核心指标。2025年10月的数据反映出,在经历了前几个月的较大顺差后,市场正逐步回归到一个更加平衡的状态。从单月数据来看,10月的银行结汇和售汇规模均较为可观,但顺差额度相较于前月有明显收窄,表明外汇市场的供求关系正在从前期较为宽松的状态向更加均衡的方向调整。这种变化是市场主体基于自身需求和汇率预期进行理性交易的结果,显示出外汇市场的自我调节机制正在有效发挥作用。从更长的时间维度来看,2025年1月至10月,银行累计结汇达到147941亿元人民币,累计售汇为142201亿元人民币,累计结售汇顺差为5740亿元人民币。按美元计值,同期银行累计结汇总额为20675亿美元,累计售汇总额为19866亿美元,累计结售汇顺差为809亿美元。累计数据的高位顺差反映了在2025年大部分时间里,我国外汇市场总体呈现供大于求的格局,这与我国稳健的对外贸易和持续吸引 外资的基本面相符。然而,10月份单月顺差的收窄,也预示着进入第四季度后,市场供求格局可能发生变化。 涉外收付款数据方面,该数据反映了非银行部门(包括企业、个人等)的跨境资金流动情况,是观察国际收支状况的另一重要窗口。2025年10月,银行代客的涉外收入和支出数据显示,跨境资金流动在经历9月的短暂净流出后,重新转为大幅净流入。这一数据创下年内新高,主要得益于货物贸易顺差的持续高位以及服务贸易、投资收益等项下资金净流出的季节性收窄。这一转变对于稳定市场预期、增强外汇市场韧性具有积极作用。从累计数据来看,2025年前10个月的跨境资金流动总体呈现大规模净流入态势。大规模的累计顺差表明,尽管面临复杂的国际环境和地缘政治风险,但我国凭借强大的经济基本面和外贸竞争力,依然是全球资本的重要流入地,国际收支状况总体健康。综合各项数据,国家外汇管理局对2025年10月的外汇市场形势给出了权威且积极的评价。李斌副局长在答记者问中反复强调,我国外汇市场运行呈现出两大核心特征:一是外汇市场供求基本平衡;二是跨境资金流动保持稳定。他指出,10月份177亿美元的银行结售汇顺差虽然环比有所收窄,但这恰恰使得结售汇更加趋于平衡。同时,企业等市场主体根据自身的实际需求,有序地开展结汇和购汇交易,结汇率和售汇率均与前九个月的月均水平基本相当,这表明市场交易行为理性,并未出现恐慌性或投机性的单边操作。在跨境资金流动方面,官方认为其保持了总体稳定。特别是考虑到国庆中秋长假的季节性因素影响,将9月和10月的数据综合来看,非银行部门跨境收支月均顺差为240亿美元,其中货物贸易资金净流入保持高位,而居民出境旅行、外资企业分红派息等季节性支出则有所回落,服务贸易和投资收益的资金净流出也相应收窄。最终,李斌副局长总结道:“总的来看,我国外汇市场预期平稳,供求基本平衡,保持较强韧性和活力。”这一官方定调,为市场注入了信心,也清晰地表明当前我国外汇市场具备抵御外部冲击、维持自身稳定的能力。 进一步来看,对于10月份境内外汇市场的供求关系,最突出的表现是银行结售汇顺差的环比大幅收窄。我们认为,这一变化并非源于市场恐慌或外部冲击,而更多是市场主体行为季节性调整和汇率预期趋于理性的结果。根据国家外汇管理局的数据,10月银行结售汇顺差为177亿美元。虽然这一数字本身仍然代表外汇供给大于需求,但与上月相比,其下降幅度非常明显。国家外汇管理局的官方解读中也明确使用了“环比有所收窄”的表述。这一变化标志着外汇市场正从前几个月持续高顺差的“供远大于求”状态,逐步向“供求基本平衡”的更健康状态回归。顺差的收窄意味着市场对外汇的需求(售汇)相对于外汇的供给(结汇)有所增加,这有助于缓解人民币单边升值的压力,促进汇率在合理均衡水平上的双向波动。与此同时,银行结售汇顺差收窄的背后,我们认为,更是市场主体结售汇意愿的此消彼长。具体来看:10月市场主体的行为模式发生了与上月完全相反的变化。具体来看,剔除远期履约额后的收汇结汇率环比大幅回落9.0个百分点至54.1%,而付汇购汇率则回升了3.6个百分点至62.1%。这意味着,企业在收到外汇后,选择立即结汇的比例显著下降,而在需要支付外汇时,选择购汇的比例则有所上升。这种变化直接导致了银行代客结售汇顺差的减少。这种意愿的转变,一方面反映了在“双节”(国庆和中秋)假期期间,企业的资金安排和汇率风险管理策略有所调整;另一方面也表明,在经历了前期的升值后,市场主体对人民币进一步大幅升值的预期有所降温,结汇的紧迫性下降,而持有外汇或提前购汇的意愿则相应增强。具体来看,伴随“双节”假期的开启,银行结售汇行为回归平衡。这验证了9月份市场结汇意愿的显著增强,在一定程度上是部分企业为满足节前资金需求而进行的集中结汇所致,而非完全由强烈的升值预期驱动。进入10月长假期间,市场交易活动放 缓,企业的结汇需求自然减弱。同时,假期前后也是企业支付员工薪酬、结算货款等资金需求较为集中的时期,我们认为,这可能推高了购汇需求。因此,10月份结售汇顺差的大幅收窄,可以看作是季节性因素与市场主体理性行为共同作用的结果。这种季