您的浏览器禁用了JavaScript(一种计算机语言,用以实现您与网页的交互),请解除该禁用,或者联系我们。 [南华期货]:南华金属日报:黄金&白银:金银弱势调整 黄金跌破4000 - 发现报告

南华金属日报:黄金&白银:金银弱势调整 黄金跌破4000

2025-10-28 夏莹莹 南华期货 Lumière
报告封面

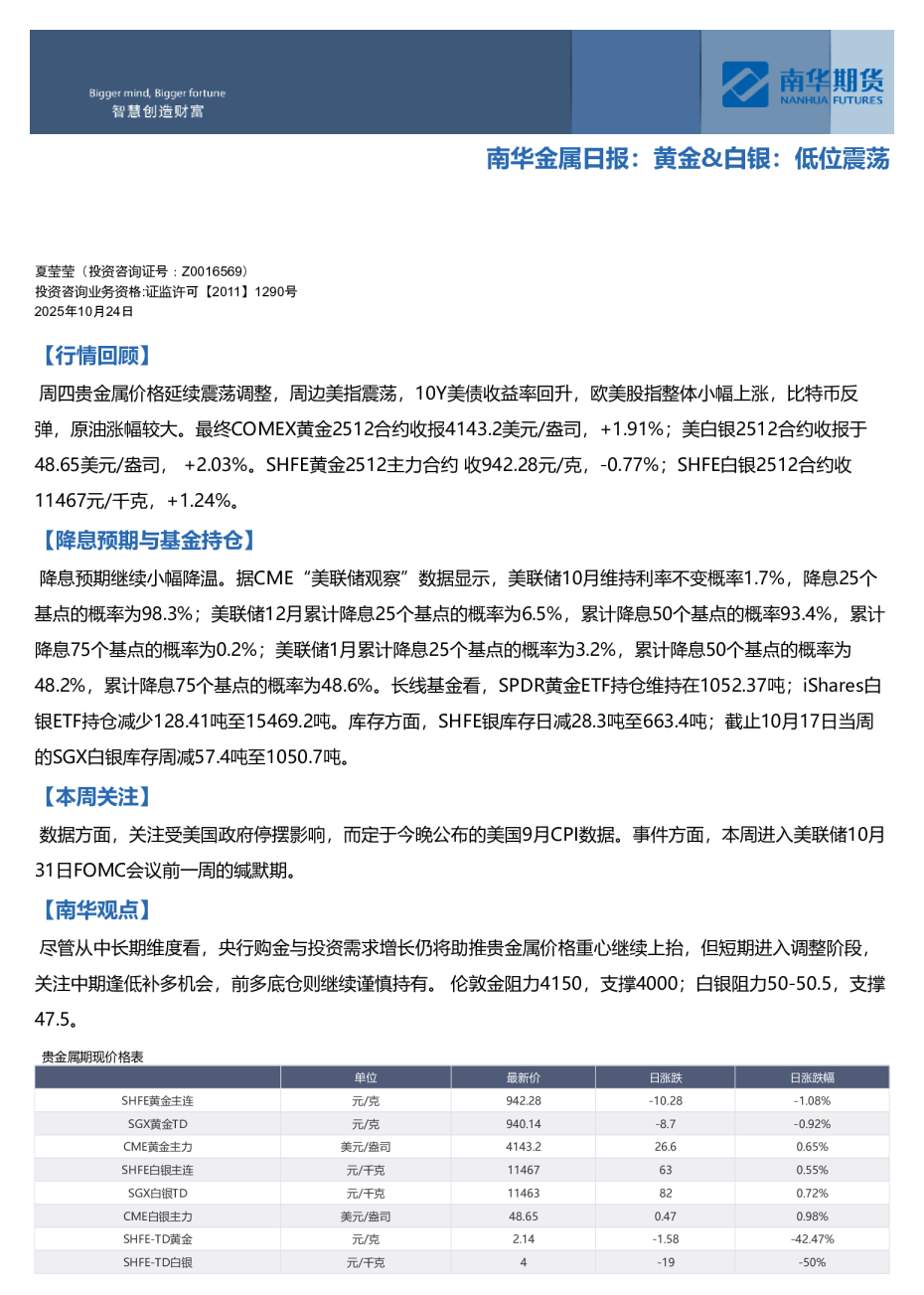
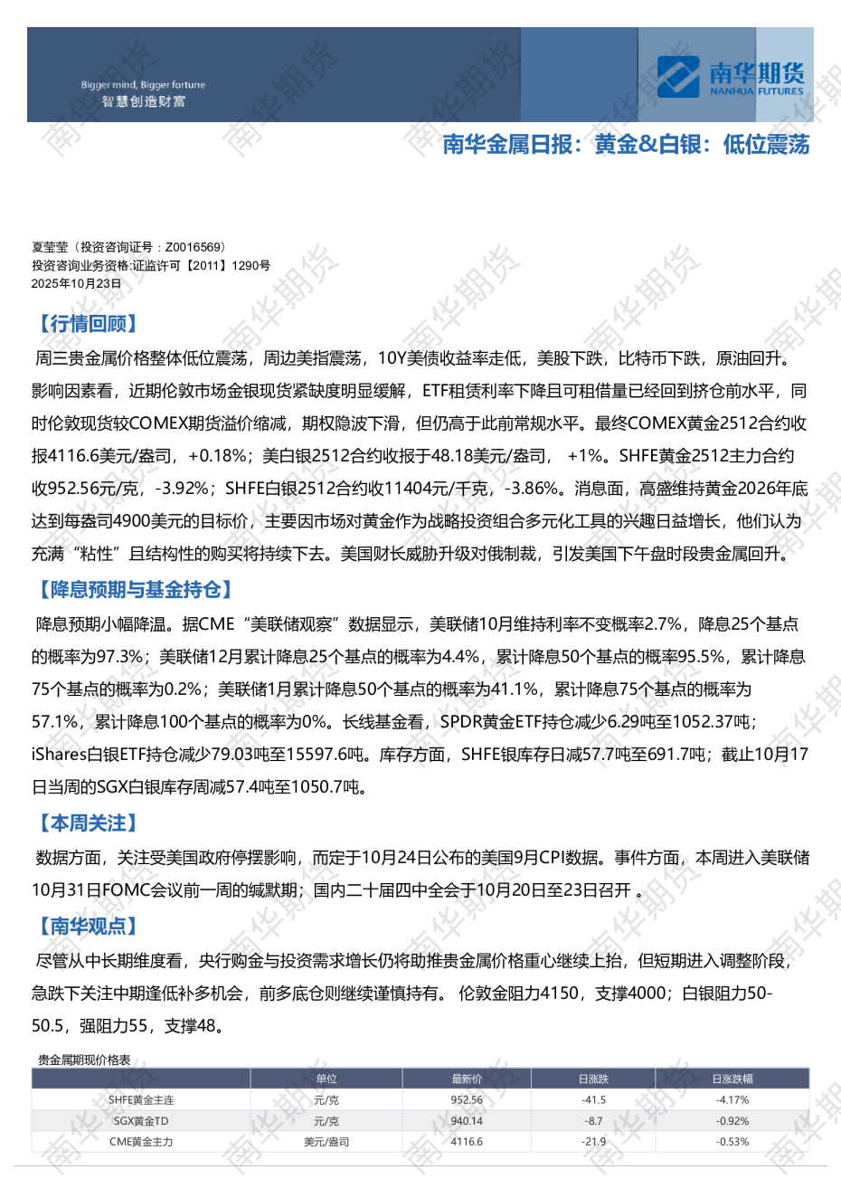
【行情回顾】 周一贵金属价格明显回调,因全球贸易局势缓和推升市场风险偏好,周边美指震荡,10Y美债收益率回落,欧美股指整体上涨,比特币上涨,南华有色金属指数上涨,原油震荡。最终COMEX黄金2512合约收报3997美元/盎司,-3.4%;美白银2512合约收报于46.83美元/盎司, -3.61%。SHFE黄金2512主力合约 收934.14元/克,-1.24%;SHFE白银2512合约收11394元/千克,-0.47%。 【降息预期与基金持仓】 降息预期整体稳定。据CME“美联储观察”数据显示,美联储10月维持利率不变概率2.7%,降息25个基点的概率为97.3%;美联储12月累计降息25个基点的概率为4.6%,累计降息50个基点的概率95.3%,累计降息75个基点的概率为0%;美联储1月累计降息25个基点的概率为2.3%,累计降息50个基点的概率为48.1%,累计降息75个基点的概率为49.6%。长线基金看,SPDR黄金ETF持仓减少8.01吨至1038.94吨;iShares白银ETF持仓减少79.02吨至15340.79吨。库存方面,SHFE银库存日减17.3吨至647.6吨;截止10月17日当周的SGX白银库存周减145.4吨至905.2吨。 【本周关注】 数据方面,关注周四美Q3 GDP初值,及周五美9月PCE数据。 事件方面,本周重点关注周四02:00,美联储FOMC公布利率决议;02:30,美联储主席鲍威尔召开货币政策新闻发布会 ;周四21:15,欧洲央行公布利率决议 。其他方面,关注本周在韩国召开的亚太经合组织(APEC)领导人峰会举行;美国总统特朗普访问日本,至10月29日;美国总统特朗普访问韩国。 【南华观点】 尽管从中长期维度看,央行购金以及投资需求增长(货币宽松前景与阶段性避险交易)仍将助推贵金属价格重心继续上抬,但短期进入调整阶段,关注中期逢低补多机会,前多底仓则继续谨慎持有。 伦敦金阻力4000,4150,支撑下移至3800-3850区域;白银阻力48,50-50.5,支撑46。 source:wind,彭博,同花顺,南华研究