AI智能总结
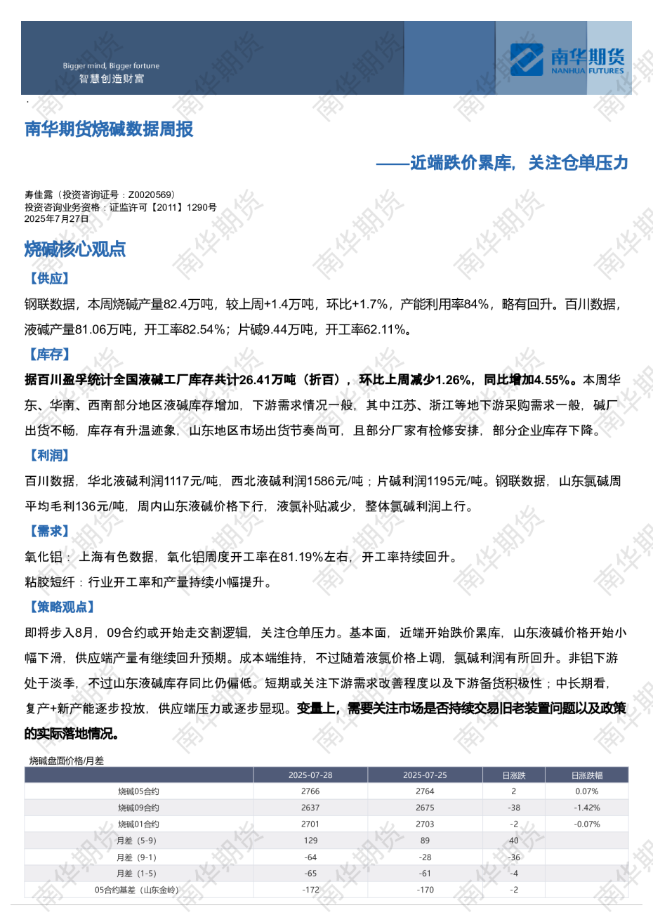
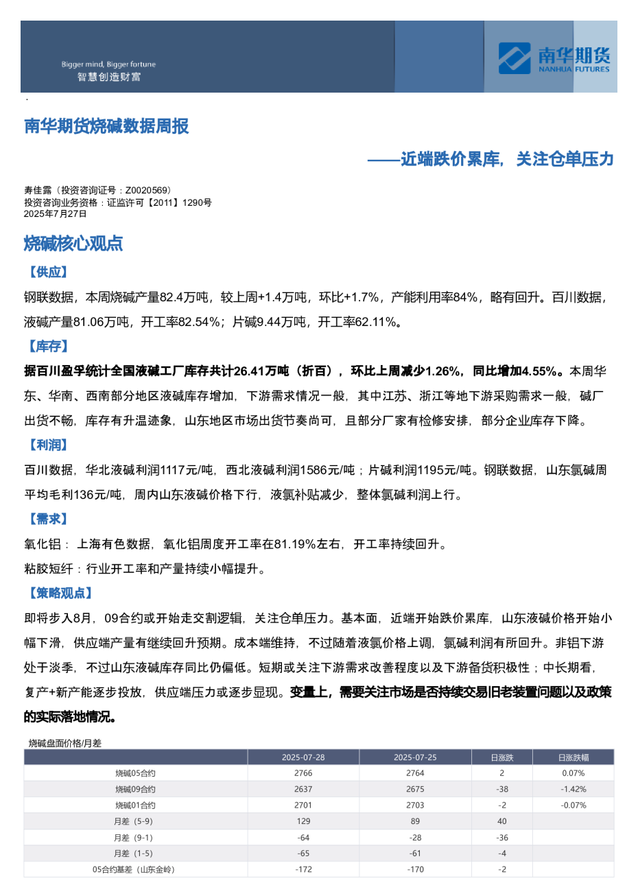
南华期 南华期 南华期 南华期 南华期 南华期 南华期货 南华期货 南华期货 南华期货 . 南华期货烧碱数据周报 ——跌价累库,近强远弱 寿佳露(投资咨询证号:Z0020569) 投资咨询业务资格:证监许可【2011】1290号 南华期货 南华期货 南华期货 南华期货 2025年8月10日 烧碱核心观点 【供应】 【库存】 前 钢联数据,本周烧碱产量83.3万吨,较上周环比+1.05万吨,产能利用率85.1%(+1.2个百分点)。百川数据,液碱产量82.81万吨,环比+0.86万吨,片碱10.12万吨,环比+1.32万吨。本周烧碱供应端数据增加,期检修企业结束,利润上调后,企业开工上调,液氯周均价格上调。 【利润】 南华期货 南华期货 南华期货 南华期货 据百川盈孚统计全国液碱工厂库存共计27.69万吨(折百),环比上周增加3.99%,同比增加21.4%。本周东北及华中地区液碱库存稍有下滑,东北地区因有个别企业停车检修,库存压力缓解。华中河南地区液碱出货顺畅,两湖地区价格向下修正后,出货略微好转。但其他地区液碱库存均有增长,西北地区氯碱检修企业陆续复工,片碱价格有下滑情况,液碱市场交易氛围一般,库存升温。华东一带需求亦是清淡,其中山东地区氧化铝需求一般,非铝下游按需拿货,液碱库存有所升温。 南华期货 南华期货 南华期货 南华期货 隆众数据,烧碱价格下行,液氯上调,氯碱利润总体上行,山东氯碱企业周平均毛利在278元/吨,较上周环比+19.31%。 【需求】 氧化铝:价格趋稳运行,广西及贵州区域部分氧化铝企业计划检修,短期产量存 【策略观点】 南华期货 南华期货 南华期货 南华期货 下降预期,然而除计划内检修外,近期国内氧化铝暂未出现减压产等情况,氧化铝企业开工稳定环比持平。粘胶短纤:产能利用率84.97%,环比持平。国内粘胶装置平稳运行,行业整体产能利用率较为平稳。 即将步入8月,09合约或开始走交割逻辑,关注仓单压力。基本面,近端跌价累库,山东液碱价格逐步下滑,供应端产量有继续回升预期。成本端维持,不过随着液氯价格上调,氯碱利润有所回升。非铝下游处于淡 季。后市或关注旺季成色,下游需求改善程度以及下游备货积极性;中长期看,复产+新产能逐步投放,供应端压力或逐步显现。 南华期货 南华期货 南华期货 南华期货 2025-08-08 2025-08-07 日涨跌 日涨跌幅 烧碱05合约 2639 2651 -12 -0.45% 烧碱09合约 2446 2413 33 1.37% 烧碱盘面价格/月差 烧碱01合约 2535 2542 -7 -0.28% 月差(5-9) 193 238 -45 月差(9-1) -89 -129 40 月差(1-5) -104 -109 5 05合约基差(山东金岭) -202 -214 12 09合约基差(山东金岭) -9 25 -33 01合约基差(山东金岭) -98 -105 7 南华期货 南华期货 南华期货 南华期 南华期 南华期 南华期 南华期 南华期货 南华期货 南华期货 南华期货 南华期货 南华期 source:同花顺,wind,南华研究 南华期货 南华期货 南华期货 南华期货 地区 品牌 2025-08-08 2025-08-07 日涨跌 日涨跌幅 山东 金岭 2438 2438 0 0.0% 海化 2719 2719 0 0.0% 鲁泰 2688 2688 0 0.0% 恒通 2656 2656 0 0.0% 江苏 新浦 3063 3063 0 0.0% 金桥 2775 2775 0 0.0% 浙江 镇洋 3419 3419 0 0.0% 陕西 北元 3550 3550 0 0.0% 32碱现货情况(出厂价折盘面) source:BAIINFO,SCI,南华研究 品牌 2025-08-08 2025-08-07 日涨跌 日涨跌幅 金岭 2440 2440 0 0.0% 鲁泰 2720 2720 0 0.0% 北元 3420 3420 0 0.0% 50碱现货情况(出厂价折盘面) 南华期货 南华期货 南华期货 南华期货 source:SCI,BAIINFO,南华研究 地区 2025-08-08 2025-08-07 日涨跌 日涨跌幅 山东 3350 3350 0 0.0% 华北 3489 3489 0 0.0% 西南 3600 3650 -50 -1.4% 华中 3550 3600 -50 -1.4% 华东 3600 3650 -50 -1.4% 西北 3250 3250 0 0.0% 片碱市场价(元/吨) 南华期货 南华期货 南华期货 南华期货 source:SCI,BAIINFO,南华研究 2025-08-08 2025-08-07 日涨跌 山东50碱-32碱 3 3 0 江苏49碱-32碱 76 76 0 江苏48碱-32碱 94 94 0 西北99碱-50碱 432 432 0 江苏-山东(32碱折百) 119 119 0 50碱(江苏-山东) 297 297 0 50碱(广东-山东) 550 550 0 烧碱牌号/区域价差 南华期货 南华期货 南华期货 南华期货 source:南华研究,SCI 【烧碱期货盘面】 期货收盘价(1月交割连续):烧碱季节性 期货收盘价(3月交割连续):烧碱季节性 元/吨 2024 2025 2024 2025 3000 3250 2800 3000 2600 2750 2400 2500 2200 2250 03/0105/0107/0109/0111/0103/01 05/01 07/01 09/01 11/01 source:wind,南华研究 source:wind,南华研究 期货收盘价(9月交割连续):烧碱季节性期货收盘价(11月交割连续):烧碱季节性 南华期货 南华期货 元/吨202320242025 3000 2750 2500 2250 03/0105/0107/0109/0111/01 烧碱01合约基差季节性(山东) 烧碱09合约基差季节性(山东) 元/吨 2023 2024 2025 元/吨 2023 2024 2025 500 250 0 0 -250 -500 -500 03/01 05/01 07/01 09/01 11/01 03/01 05/01 07/01 09/01 11/01 source:wind,南华研究 source:wind,南华研究 南华期货 南华期货 source:wind,南华研究 元/吨202320242025 南华期货 南华期货 3000 2800 2600 2400 2200 03/0105/0107/0109/0111/01 南华期货 南华期货 source:wind,南华研究 烧碱05合约基差季节性(山东) 元/吨 2023 2024 2025 500 0 -500 02/01 03/01 04/01 05/01 06/01 07/01 08/01 09/01 10/01 11/01 12/01 source:wind,南华研究 南华期货 南华期货 南华期货 南华期 南华期货 南华期 南华期货 南华期货 南华期 南华期货 南华期货 南华期 南华期货 南华期 南华期货 南华期货 南华期货 南华期货 南华期货 南华期货 南华期货 南华期 烧碱期货月差(09-11)季节性烧碱期货月差(11-01)季节性 南华期货 南华期货 元/吨202320242025 200 100 0 -100 元/吨202320242025 南华期货 南华期货 750 500 250 0 03/0105/0107/0109/0111/01 烧碱期货月差(01-03)季节性 烧碱期货月差(03-05)季节性 元/吨 2024 2025 元/吨 400 2024 2025 0 -200 200 -400 0 -600 -200 03/01 05/01 07/01 09/01 11/01 03/01 05/01 07/01 09/01 11/01 source:wind,南华研究 source:wind,南华研究 南华期货 南华期货 source:wind,南华研究 03/0105/0107/0109/0111/01 南华期货 南华期货 source:wind,南华研究 南华期货 南华期 南华期货 南华期 南华期货 南华期货 南华期 南华期货 南华期 南华期货 南华期 南华期货 南华期货 南华期货 南华期货 南华期货 南华期货 南华期 烧碱期货月差(05-09)季节性 烧碱期货月差(09-01)季节性 元/吨 2023 2024 2025 2023 2024 2025 500 元/吨 750 250 500 0 250 -250 0 -500 03/01 05/01 07/01 09/01 11/01 03/01 05/01 07/01 09/01 11/01 source:wind,南华研究 source:wind,南华研究 山东32碱出厂价(山东金岭)季节性 山东32碱出厂价(阳煤恒通)季节性 元/吨 2021 2022 2023 2024 2025 元/吨 2021 2022 2023 2024 2025 1500 1500 1000 1000 500 500 03/0105/0107/0109/0111/0103/01 05/01 07/01 09/01 11/01 source:南华研究 source:南华研究 南华期货 南华期货 南华期货 南华期货 【烧碱-32碱现货情况】 烧碱32%液碱山东氧化铝采购均价季节性 元/吨 2022 2023 2024 2025 1200 1000 800 01/01 02/01 03/01 04/01 05/01 06/01 07/01 08/01 09/01 10/01 11/01 12/01 source:BAIINFO,南华研究 南华期货 南华期货 南华期货 南华期货 【烧碱-50碱现货情况】 山东50碱市场价季节性江苏49碱市场价季节性 元/吨20212022202320242025 3000 2500 2000 南华期货 南华期货 1500 1000 03/0105/0107/0109/0111/01 浙江48碱市场价季节性 陕西50碱市场价季节性 元/吨 1800 2023 2024 2025 元/吨 3250 2023 2024 2025 1700 3000 1600 2750 2500 1500 2250 03/01 05/01 07/01 09/01 11/01 03/01 05/01 07/01 09/01 11/01 source:南华研究 source:南华研究 source:南华研究 元/吨20212022202320242025 3000 2500 2000 南华期货 南华期货 1500 1000 03/0105/0107/0109/0111/01 source:南华研究 江苏32碱市场价季节性 浙江32碱市场价季节性 元/吨 2021 2022 2023 2024 2025 2021 2022 2023 2024 2025 2000 元/吨 1750 1500 1500 1250 1000 1000 750 500 03/01 05/01 07/01 09/01 11/01 03/01 05/01 07/01 09/01 11/01 source:南华研究 source:南华研究 南华期货 南华期货 南华期货 南华期货 南华期货 南华期 南华期货 南华期 南华期货 南华期 南华期货 南华期 南华期货 南华期 南华期货 南华期货 南华期货 南华期货 南华期货 南华期货 南华期货 南华期 【片碱现货情况】 【区域价差】 烧碱99%片碱华南季节性 烧碱99%片碱西北季节性 元/吨 50