登录
注册
个人信息
我的订单
我的报告豆
我的优惠券
我的笔记
我的阅读
我的收藏
我的下载
我的上传
我的订阅
在线客服
退出登录
回到首页
AI
搜索
发现报告
发现数据
发现专题
专题报告
专题百科
研选报告
定制报告
VIP
权益
付费社群
发现一下
行业研究
公司研究
宏观策略
财报
招股书
会议纪要
Token
低空经济
十五五
AIGC
大模型
当前位置:首页
/
其他报告
/
报告详情
基本面高频数据跟踪:出口运价回落
2025-07-28
杨业伟,梁坤
国盛证券
故人
你可能感兴趣
基本面高频数据跟踪:出口运价回落
文化传媒
国盛证券
2025-07-29
基本面高频数据跟踪:出口运价回落
null
国盛证券
2025-07-28
固定收益定期:基本面高频数据跟踪:出口运价下行
null
国盛证券
2025-08-18
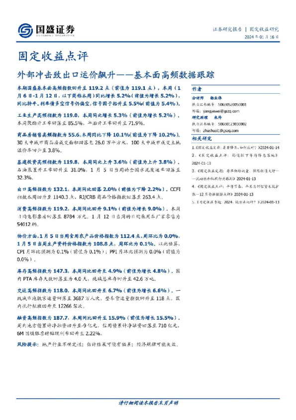
固定收益点评:基本面高频数据跟踪,外部冲击致出口运价飙升
null
国盛证券
2024-01-16
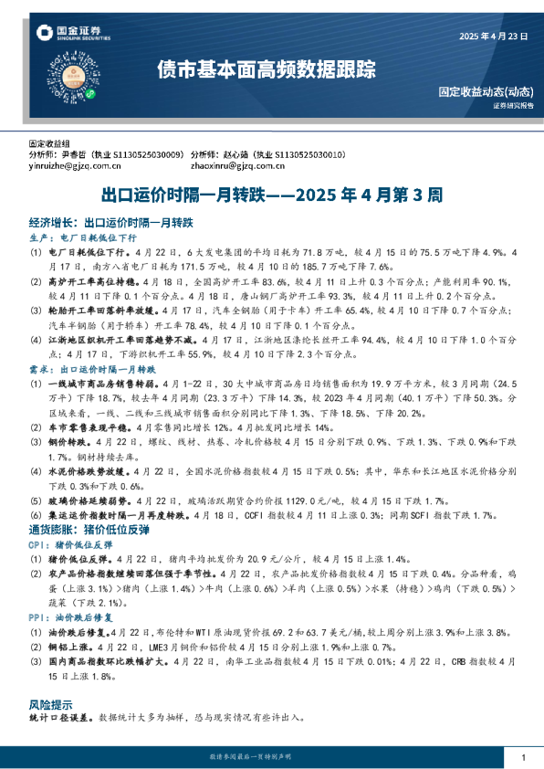
债市基本面高频数据跟踪:出口运价时隔一月转跌——2025年4月第3周
null
国金证券
2025-04-23
基本面高频数据跟踪:出口运价下行
文化传媒
国盛证券
2025-08-18
基本面高频数据跟踪:出口运价指数回升
null
国盛证券
2025-11-04
经济高频数据周度跟踪:大宗商品价格整体回落 出口运价指数继续上行
null
信达证券
2020-09-27
经济高频数据周度跟踪:生产恢复符合季节性,出口运价回落
null
信达证券
2021-03-02
经济高频数据周度跟踪:螺纹表观需求回升但未超旺季预期 出口运价指数继续上行
null
信达证券
2020-09-21