您的浏览器禁用了JavaScript(一种计算机语言,用以实现您与网页的交互),请解除该禁用,或者联系我们。[南华期货]:南华贵金属(黄金&白银)周报:倒V反转 剧烈波动20250728 - 发现报告

南华贵金属(黄金&白银)周报:倒V反转 剧烈波动20250728

2025-07-28南华期货c***
南华贵金属(黄金&白银)周报:倒V反转  剧烈波动20250728

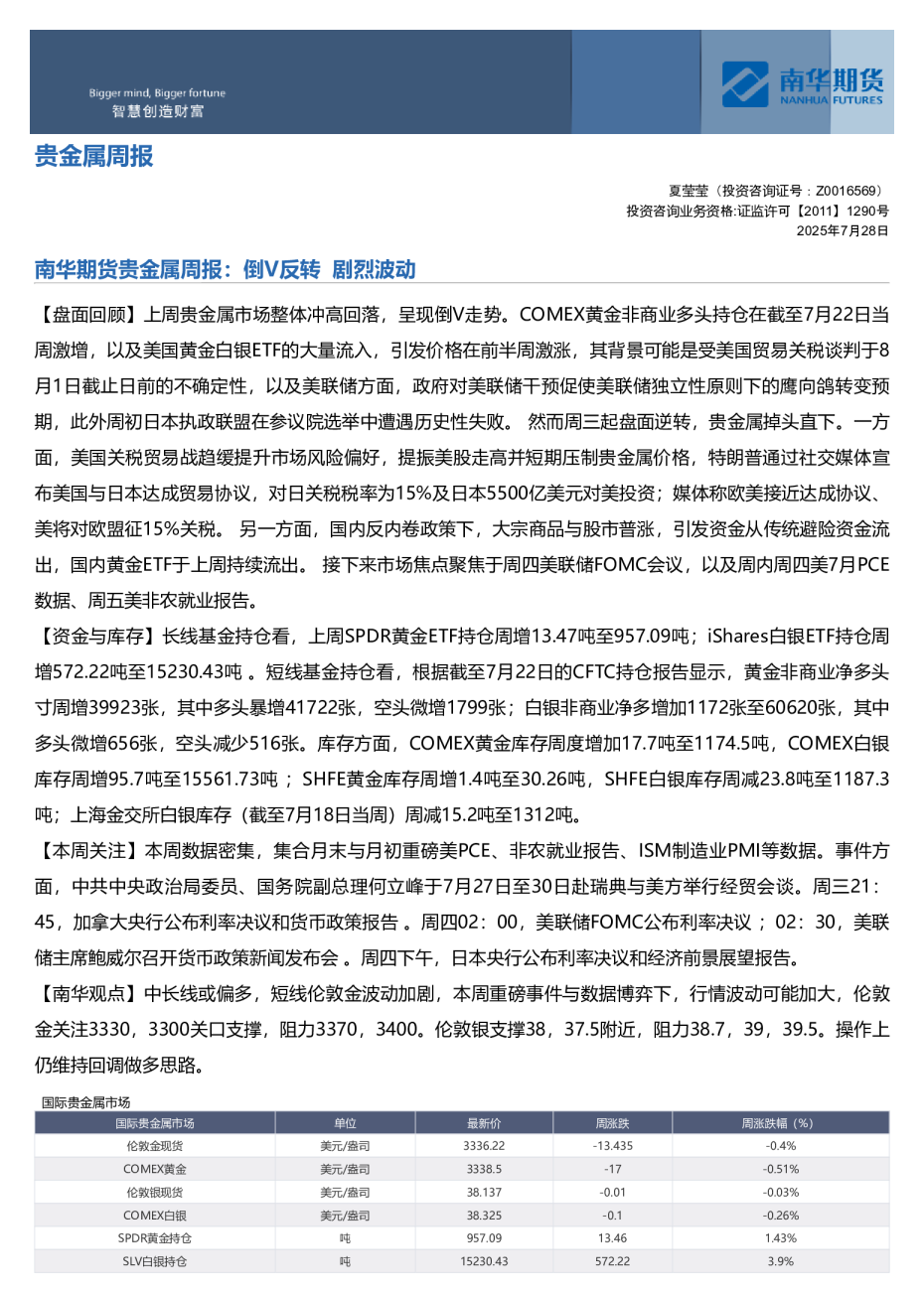
夏莹莹(投资咨询证号:Z0016569)投资咨询业务资格:证监许可【2011】1290号2025年7月28日周涨跌周涨跌幅(%)-13.435-0.4%-0.51%-0.01-0.03%-0.1-0.26%13.461.43%572.223.9% 单位美元/盎司美元/盎司美元/盎司美元/盎司吨吨 最新价3336.223338.5-1738.13738.325957.0915230.43