AI智能总结
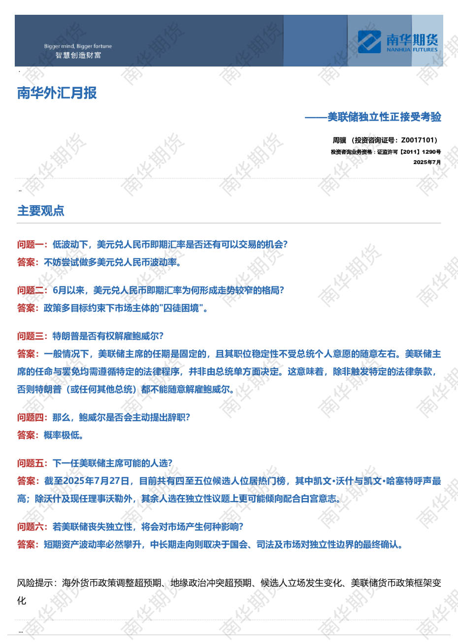
——美联储独立性正接受考验周骥 (投资咨询证号:Z0017101)投资咨询业务资格:证监许可【2011】1290号2025年7月 前言沉默未必是平静,所有无法理解的交易往往都发生在夏季。正文从当前美元兑人民币即期汇率走势观察,其呈现的显著政策管理特征印证了我们在《思考系列二:中间价的用心良苦》中的分析框架。在明确的管理导向下,近期汇率市场出现的两种现象——无论美元走强时中间价维持强势,抑或美元走弱时中间价依然坚挺——均可获得合理解释。这实质上反映了央行的政策意图:在复杂外部环境尚未明朗前,维持美元兑人民币即期汇率的稳定性具有优先性。此种调控逻辑进一步催生了人民币汇率的“低波动运行”状态,6月下旬甚至出现波动区间逼近技术性极限的较窄走势格局。人民币汇率期权市场方面,境内美元兑人民币一年期隐含波动率已降至4.1%以下,这一水平低于近期均值,美股市场情绪同样趋于平稳,作为"恐慌指数"的VIX波动率指标也徘徊在低位区间。问题聚焦:低波动下,美元兑人民币即期汇率是否还有可以交易的机会?答案:不妨尝试做多美元兑人民币波动率。就做多波动率策略来看,短期内或许会承受时间价值损耗等带来的压力,但从概率层面分析(历史规律),叠加市场中不确定性因素的不断累积,特别是外部环境,平静只是一时的,例如7月16日晚间一则关于特朗普总统拟解除美联储主席鲍威尔职务的市场传闻引发市场价格波动(在后文我们会梳理此次波动的前因后果,以及发展方向)。波动率向均值回归甚至阶段性上升的概率正在加大。近期,美元兑人民币即期汇率呈现窄幅波动source:同花顺,南华研究窄幅波动7.17.27.37.4美元兑人民币境内1年期隐含波动率处于历史相对低位source:同花顺,南华研究隐含波动率均值曲线(美元ATM):1Y-4%隐含波动率报买曲线(美元ATM):1Y-3.85%隐含波动率报卖曲线(美元ATM):1Y-4.15%%34567 美元兑在岸人民币02/1603/0203/1603/3004/1304/27外汇期权隐含波动率均值曲线(美元ATM):1Y外汇期权隐含波动率报买曲线(美元ATM):1Y17/1218/1219/1220/12 05/1105/2506/0806/2207/0607/20外汇期权隐含波动率报卖曲线(美元ATM):1Y21/1222/1223/1224/12 问题聚焦:6月以来,美元兑人民币即期汇率为何形成走势较窄运行的格局?答案:政策多目标约束下市场主体的"囚徒困境"。从外部环境来看,全球市场交易以“弱美元”为主导,致使美元指数持续走弱。在内部政策层面,相较于对人民币贬值的明确干预,我国央行对升值风险的管理呈现出“既有管控又缺乏明确性”的特点。其中,管控的显著表现是,5月中旬以来,中间价出现了“美元上涨时,中间价(人民币相对美元)涨幅更大”的非常规现象。而缺乏明确性,例如国家外汇局近日指出,当前市场对人民币并无明显的单边升值或贬值预期,外汇交易保持理性有序。在上述内外部因素的共同作用下,市场结汇主体陷入了“既想追逐最优价格,又担心错失结汇时机”的矛盾心态,具体源于两方面考虑:1)价格博弈动机:企业持有美元头寸,在外部环境仍存变数(例如关税问题)下,等待合适价格再进行结汇,试图抓住阶段性高点;2)预期焦虑驱动:担心我国央行突然调整政策,导致结汇机会窗口关闭,从而产生“持汇恐惧症”。这种矛盾心理促使市场主体采取区间交易策略,最终在政策“预设”的波动边界内形成自我强化的窄幅震荡稳态。对此,我们也常常听到市场的调侃:“如果不是政策约束,汇率早就到 ****** 了。”值得注意的是,在整体市场波动幅度有限的背景下,7月16日晚间一则关于特朗普总统拟解除美联储主席鲍威尔职务的市场传闻,引发了显著的价格波动。具体表现为:美股市场中,标普500指数与纳斯达克指数同步下挫;外汇市场上,美元指数走低,美元兑人民币汇率应声下跌;债券市场则呈现分化走势,10年期美国国债收益率下行,而2年期品种收益率逆势上行。对于“美股下跌+长端美债收益率上升+短端美债收益率下降”这一现象,我们认为,本质上是市场对美联储独立性遭受政治干预的预期所触发的差异化定价结果,反映了短期政策妥协预期与长期制度风险重估之间的矛盾。短期押注“权力逼宫成功→降息加速”,长期恐惧“制度瓦解→通胀失控”。这一小时的分化走势也预示着,若美联储独立性进一步受损,“降息反致长端利率上升”的悖论(政策宽松但市场不买账)可能常态化。美元指数与美元兑人民币中间价走势对比source:同花顺,南华研究美元指数(右轴)中间价:美元兑人民币03/2304/0604/2005/0405/1806/0106/157.1257.157.1757.27.225 美元指数涨,中间价更涨1973年3月=10006/2907/1395100105 特朗普与鲍威尔之间的“战争”已悄然升级为公开对峙。若将时间轴拉长,便会发现特朗普谋求解职鲍威尔的意图并非一时冲动,而是贯穿其“特朗普2.0时代”的持续动作。自重返白宫以来,特朗普便持续通过多种渠道施压,试图撤换被其视为"行动过缓"的美联储主席。其根本诉求在于,推动货币宽松配合“大财政”计划,以低利率刺激经济、缓解政府债务利息负担,并为明年的中期选举累积政治资本。而鲍威尔在降息节奏上的克制,恰成为实现上述目标的最大阻力。特朗普在推动解雇鲍威尔的过程中面临实质性制度障碍。美国最高法院5月虽支持其罢免国家劳工关系委员会等机构成员,但明确裁定该判例不适用于美联储——总统不得因政策分歧解雇联储主席。面对法律限制,特朗普近期转向寻求其他合法依据,例如以美联储总部大楼翻修超支为由,指控鲍威尔存在“管理失职”或“渎职”行为,试图构建新的弹劾基础。需明确的是,鲍威尔任期尚未届满。我们认为,在此过渡期内,特朗普能否实现解雇并非核心问题,无论解雇结果如何,其根本诉求在于通过施压博弈改变货币政策立场,而非单纯人事更替。表:特朗普2.0“解雇”鲍威尔理由及美联储独立性危机梳理当然,在鲍威尔任期尚未结束的这段时间里,我们或许需要关注以下问题:1、特朗普是否有权解雇鲍威尔?2、鲍威尔是否会主动提出辞职?3、下一任美联储主席可能的候选人有哪些?4、若美联储丧失独立性,将会对市场产生何种影响?问题聚焦:特朗普是否有权解雇鲍威尔?答案:一般情况下,美联储主席的任期是固定的,且其职位稳定性不受总统个人意愿的随意左右。美联储主席的任命与罢免均需遵循特定的法律程序,并非由总统单方面决定。这意味着,除非触发特定的法律条款,否则特朗普(或任何其他总统)都不能随意解雇鲍威尔。美联储主席的任命需经总统提名及国会审议,流程周期通常约六个月。历史惯例显示,候选人提名多在前任任期届满前一年的冬季启动(换届时点为次年夏季)。特朗普这一次进一步提前提名程序,更多是向市场释放货币政策宽松的前瞻信号。然而,总统解雇美联储主席面临显著制度约束。1913年《联邦储备法》虽规定总统可因"正当理由"罢免理事会成员,但未明确定义该术语的法律内涵。司法实践通常将"正当理由"限定于渎职、失职或能力缺失,时间事件2025-01-30美国总统特朗普在周三猛烈抨击美联储主席杰罗姆·鲍威尔(Jerome Powell)及美联储,指责他们“未能阻止他们自己制造的通胀问题”,并且在银行监管方面“做得非常糟糕”。2025-04-17特朗普批评鲍威尔演讲内容一片混乱,抱怨鲍威尔“慢半拍又犯错”。他呼吁即刻解职鲍威尔,并施加政治压力2025-04-21特朗普21日在社群平台再度抨击美联储主席鲍威尔,称其为“大输家”,并强烈主张当前美国几乎没有通货膨胀,应立即降息以避免经济放缓。2025-04-22特朗普施压鲍威尔,要求美联储立即降息,称鲍威尔“玩弄政治”“越早走人越好”,并放言“如果我想让他走人,他很快就得走”。2025-05-29特朗普与鲍威尔会谈,当面批评“鲍威尔不降息是一个错误”。2025-06-18美国总统特朗普开批评美联储主席鲍威尔预计将维持利率不变的决定,称这位自己上届任期任命的主席“表现糟糕”。特朗普在白宫对记者表示,出于对鲍威尔的不满,他甚至考虑亲自出任美联储主席一职。2025-06-20特朗普再抨击美联储主席失职:若能果断降息至1-2%,美国年省万亿美元!2025-07-02白宫要求国会调查鲍威尔在美联储大楼翻新项目中“虚假陈述”和“豪华装修”。2025-07-09美国总统特朗普再次批评美联储主席鲍威尔,称美联储设定的利率至少偏高3个百分点。2025-07-15特朗普表示,贝森特是候选人的“一个选择”,并称赞财政部长的出色表现。source:网络资料、南华研究 政策分歧并不足以免职。迄今为止,尚无总统成功以法定程序免职在任主席的先例,既有尝试均以总统放弃或主席辞职告终,法院亦未提供支持总统解雇权的明确判例。表:美国总统解雇美联储主席按“是否成功”将最接近的案例拆解说明与此同时,国会罢免机制同样存在双重壁垒:1)立法程序障碍:《联邦储备法》未授权国会通过简单投票解除主席职务,需先修订法律条文;2)弹劾程序限制:证据标准与政治成本极高。如果启动司法审查(如鲍威尔上诉),最高法院的审理周期可能远超鲍威尔剩余任期。综上分析,除非鲍威尔自愿辞职,否则现阶段的行政施压更接近政治姿态性表达,而非实质性解雇路径。更关键的是,鲍威尔的双重职务身份构成实质性解雇障碍。其同时担任美联储主席及联邦储备理事会成员,而两职位解雇程序存在根本差异:1)理事会成员身份(任期至2028年):总统可依《联邦储备法》相关条款以"正当理由"启动解雇,但需经司法审查;2)主席职务:仅为理事会内部职务任命,总统无权直接干预。因此,特朗普若强行解雇,需先解除其理事资格再剥夺主席职位,面临双重程序壁垒。问题聚焦:那么,鲍威尔是否会主动提出辞职?答案:概率极低。历史上,仅有两任美联储主席因政治压力而“主动提前离职”,且均未走到被总统正式罢免的程序,却无一例外地对美元指数造成显著冲击。具体来看,托马斯·麦凯布(Thomas B. McCabe)在1948年至1951年间担任美联储主席,其主动提前离职的导火索是与政府在“利率钉住”政策上的分歧。当时,杜鲁门政府出于为朝鲜战争融资的考虑,要求美联储持续将长期国债收益率压制在2.5%以下。然而,麦凯布坚决抵制这一政策,最终在1951年2月与财政部签署了具有里程碑意义的“美联储—财政部协议”(Accord),恢复了美联储的独立定价权后,旋即宣布辞职。另一位主动提前离职的美联储主席是威廉·米勒(G. William Miller),他在1978年至1979年间执掌美联储。米勒的离职则源于卡特政府为应对两位数通胀而进行的政治主导人事调整。卡特政府将米勒转任财政部长,联储主席一职则由保罗·沃尔克接任。米勒的这一“被转岗”举动,被广泛视为政治力量对美联储人事的直接干预。回顾这两段历史,我们不难发现其中的关键矛盾:麦凯布和米勒的辞职,本质上是为了捍卫美联储的独立性;而若鲍威尔在当前政治环境下离职,则可能被解读为美联储独立性的失守。鉴于当前美债规模占GDP的比重已达相当高的水平,收益率的波动性可能因此放大三倍之多。在此背景下,鲍威尔若选择坚守岗位至2026年5月任期结束,尽管需承受来自政治层面的种种噪音,但却能最大限度地保全美联储的制度信誉。反未成功、仅施压的案例约翰逊总统 vs 威廉·麦克切斯尼·马丁(1965)约翰逊希望撤换马丁,司法部长明确回复“政策分歧不构成法定解雇理由”,总统最终放弃尼克松总统 vs 阿瑟·伯恩斯(1972)尼克松多次私下要求伯恩斯在大选前维持宽松,但并未启动正式解雇程序;伯恩斯选择部分妥协,未被解职“接近解雇”但实为辞职或调职的案例杜鲁门 vs 托马斯·麦凯布(1951)麦凯布因与白宫利率政策冲突而递交辞呈,官方记录为“辞职”,并非被总统直接“解雇”卡特 vs 威廉·米勒(1978)卡特将米勒从美联储主席职位“调任”为财政部长,形式上属于人事平调而非免职source:网络资料、南华研究 之,若鲍威尔仿效前人选择辞职,虽可能在短期内避免陷